Element <MzIdentML>

Definition: The upper-most hierarchy level of mzIdentML with sub-containers for example describing software, protocols and search results (spectrum identifications or protein detection results).
Type: MzIdentMLType
Attributes:
Attribute NameData TypeUseDefinition
creationDatexsd:dateTimeoptionalThe date on which the file was produced.
idxsd:stringrequiredAn identifier is an unambiguous string that is unique within the scope (i.e. a document, a set of related documents, or a repository) of its use.
namexsd:stringoptionalThe potentially ambiguous common identifier, such as a human-readable name for the instance.
versionversionRegexrequiredThe version of the schema this instance document refers to, in the format x.y.z. Changes to z should not affect prevent instance documents from validating.
Subelements:
Subelement NameminOccursmaxOccursDefinition
cvList11The list of controlled vocabularies used in the file.
AnalysisSoftwareList01The software packages used to perform the analyses.
Provider01The Provider of the mzIdentML record in terms of the contact and software.
AuditCollection01The complete set of Contacts (people and organisations) for this file.
AnalysisSampleCollection01The samples analysed can optionally be recorded using CV terms for descriptions. If a composite sample has been analysed, the subsample association can be used to build a hierarchical description.
SequenceCollection01The collection of sequences (DBSequence or Peptide) identified and their relationship between each other (PeptideEvidence) to be referenced elsewhere in the results.
AnalysisCollection11The analyses performed to get the results, which map the input and output data sets. Analyses are for example: SpectrumIdentification (resulting in peptides) or ProteinDetection (assemble proteins from peptides).
AnalysisProtocolCollection11The collection of protocols which include the parameters and settings of the performed analyses.
DataCollection11The collection of input and output data sets of the analyses.
BibliographicReference0unboundedAny bibliographic references associated with the file
Graphical Context:
Example Context:
<MzIdentML id="" version="1.1.0"
  xsi:schemaLocation="http://psidev.info/psi/pi/mzIdentML/1.1 ../../schema/mzIdentML1.1.0.xsd"
  xmlns="http://psidev.info/psi/pi/mzIdentML/1.1"
  xmlns:xsi="http://www.w3.org/2001/XMLSchema-instance" creationDate="2011-03-25T13:16:49">
  <cvList>
    <cv id="PSI-MS" fullName="Proteomics Standards Initiative Mass Spectrometry Vocabularies"
      uri="http://psidev.cvs.sourceforge.net/viewvc/*checkout*/psidev/psi/psi-ms/mzML/controlledVocabulary/psi-ms.obo"
  ...
</MzIdentML>

Element <AdditionalSearchParams>

Definition: The search parameters other than the modifications searched.
Type: ParamListType
Attributes: none
Subelements:
Subelement NameminOccursmaxOccursDefinition
cvParam1unboundedA single entry from an ontology or a controlled vocabulary.
userParam1unboundedA single user-defined parameter.
Example Context:
<AdditionalSearchParams>
  <userParam name="Mascot Instrument Name" value="Default"/>
  <cvParam accession="MS:1001211" name="parent mass type mono" cvRef="PSI-MS"/>
  <cvParam accession="MS:1001108" name="param: a ion" cvRef="PSI-MS"/>
  <cvParam accession="MS:1001146" name="param: a ion-NH3" cvRef="PSI-MS"/>
  <cvParam accession="MS:1001118" name="param: b ion" cvRef="PSI-MS"/>
  <cvParam accession="MS:1001149" name="param: b ion-NH3" cvRef="PSI-MS"/>
  ...
</AdditionalSearchParams>
cvParam Mapping Rules:
Path /MzIdentML/AnalysisProtocolCollection/SpectrumIdentificationProtocol/AdditionalSearchParams
MAY supply a *child* term of MS:1001302 (search engine specific input parameter) one or more times
  e.g.: MS:1001005 (Sequest:CleavesAt) 
  e.g.: MS:1001007 (Sequest:OutputLines) 
  e.g.: MS:1001009 (Sequest:DescriptionLines) 
  e.g.: MS:1001026 (Sequest:NormalizeXCorrValues) 
  e.g.: MS:1001028 (Sequest:SequenceHeaderFilter) 
  e.g.: MS:1001032 (Sequest:SequencePartialFilter) 
  e.g.: MS:1001037 (Sequest:ShowFragmentIons) 
  e.g.: MS:1001038 (Sequest:Consensus) 
  e.g.: MS:1001042 (Sequest:LimitTo) 
  e.g.: MS:1001046 (Sequest:sort_by_dCn) 
  et al.
MAY supply a *child* term of MS:1001066 (ions series considered in search) one or more times
  e.g.: MS:1001108 (param: a ion) 
  e.g.: MS:1001118 (param: b ion) 
  e.g.: MS:1001119 (param: c ion) 
  e.g.: MS:1001146 (param: a ion-NH3) 
  e.g.: MS:1001148 (param: a ion-H2O) 
  e.g.: MS:1001149 (param: b ion-NH3) 
  e.g.: MS:1001150 (param: b ion-H2O) 
  e.g.: MS:1001151 (param: y ion-NH3) 
  e.g.: MS:1001152 (param: y ion-H2O) 
  e.g.: MS:1001257 (param: v ion) 
  et al.
MAY supply a *child* term of MS:1001210 (mass type settings) one or more times
  e.g.: MS:1001211 (parent mass type mono) 
  e.g.: MS:1001212 (parent mass type average) 
  e.g.: MS:1001255 (fragment mass type average) 
  e.g.: MS:1001256 (fragment mass type mono) 
Example cvParams:
<cvParam accession="MS:1001211" name="parent mass type mono" cvRef="PSI-MS"/>
<cvParam accession="MS:1001108" name="param: a ion" cvRef="PSI-MS"/>
<cvParam accession="MS:1001146" name="param: a ion-NH3" cvRef="PSI-MS"/>
<cvParam accession="MS:1001118" name="param: b ion" cvRef="PSI-MS"/>
<cvParam accession="MS:1001149" name="param: b ion-NH3" cvRef="PSI-MS"/>
<cvParam accession="MS:1001262" name="param: y ion" cvRef="PSI-MS"/>
<cvParam accession="MS:1001151" name="param: y ion-NH3" cvRef="PSI-MS"/>
<cvParam accession="MS:1001256" cvRef="PSI-MS" name="fragment mass type mono"/>
Example userParams:
<userParam name="Mascot Instrument Name" value="Default"/>

Element <Affiliation>

Definition: The organization a person belongs to.
Type: AffiliationType
Attributes:
Attribute NameData TypeUseDefinition
organization_refxsd:stringrequiredA reference to the organization this contact belongs to.
Subelements: none
Example Context:
<Affiliation organization_ref="ORG_DOC_OWNER"/>

Element <AmbiguousResidue>

Definition: Ambiguous residues e.g. X can be specified by the Code attribute and a set of parameters for example giving the different masses that will be used in the search.
Type: AmbiguousResidueType
Attributes:
Attribute NameData TypeUseDefinition
codecharsrequiredThe single letter code of the ambiguous residue e.g. X.
Subelements:
Subelement NameminOccursmaxOccursDefinition
cvParam1unboundedA single entry from an ontology or a controlled vocabulary.
userParam1unboundedA single user-defined parameter.
Example Context:
<AmbiguousResidue code="X">
  <cvParam accession="MS:1001360" name="alternate single letter codes" cvRef="PSI-MS"
    value="A C D E F G H I K L M N O P Q R S T U V W Y"/>
</AmbiguousResidue>
cvParam Mapping Rules:
Path /MzIdentML/AnalysisProtocolCollection/SpectrumIdentificationProtocol/MassTable/AmbiguousResidue
MAY supply a *child* term of MS:1001359 (ambiguous residues) one or more times
  e.g.: MS:1001360 (alternate single letter codes) 
  e.g.: MS:1001361 (alternate mass) 
Example cvParams:
<cvParam accession="MS:1001360" name="alternate single letter codes" cvRef="PSI-MS"

Element <AnalysisCollection>

Definition: The analyses performed to get the results, which map the input and output data sets. Analyses are for example: SpectrumIdentification (resulting in peptides) or ProteinDetection (assemble proteins from peptides).
Type: AnalysisCollectionType
Attributes: none
Subelements:
Subelement NameminOccursmaxOccursDefinition
SpectrumIdentification1unboundedAn Analysis which tries to identify peptides in input spectra, referencing the database searched, the input spectra, the output results and the protocol that is run.
ProteinDetection01An Analysis which assembles a set of peptides (e.g. from a spectra search analysis) to proteins.
Example Context:
<AnalysisCollection>
  <SpectrumIdentification id="SI" spectrumIdentificationProtocol_ref="SIP"
    spectrumIdentificationList_ref="SIL_1" activityDate="2011-03-24T11:37:37">
    <InputSpectra spectraData_ref="SD_1"/>
    <SearchDatabaseRef searchDatabase_ref="SDB_NeoProt_tripledecoy"/>
  </SpectrumIdentification>
  <ProteinDetection id="PD_1" proteinDetectionProtocol_ref="PDP_MascotParser_1"
  ...
</AnalysisCollection>

Element <AnalysisData>

Definition: Data sets generated by the analyses, including peptide and protein lists.
Type: AnalysisDataType
Attributes: none
Subelements:
Subelement NameminOccursmaxOccursDefinition
SpectrumIdentificationList1unboundedRepresents the set of all search results from SpectrumIdentification.
ProteinDetectionList01The protein list resulting from a protein detection process.
Example Context:
<AnalysisData>
<SpectrumIdentificationList id="SII_LIST_1" xmlns="http://psidev.info/psi/pi/mzIdentML/1.1">
    <FragmentationTable>
        <Measure id="Measure_MZ">
            <cvParam accession="MS:1001225" cvRef="PSI-MS" unitCvRef="PSI-MS" unitName="m/z" unitAccession="MS:1000040" name="product ion m/z"/>
        </Measure>
        <Measure id="Measure_Int">
  ...
</AnalysisData>

Element <AnalysisParams>

Definition: The parameters and settings for the protein detection given as CV terms.
Type: ParamListType
Attributes: none
Subelements:
Subelement NameminOccursmaxOccursDefinition
cvParam1unboundedA single entry from an ontology or a controlled vocabulary.
userParam1unboundedA single user-defined parameter.
Example Context:
<AnalysisParams>
  <cvParam accession="MS:1001316" name="mascot:SigThreshold" cvRef="PSI-MS" value="0.05"/>
  <cvParam accession="MS:1001317" name="mascot:MaxProteinHits" cvRef="PSI-MS" value="Auto"/>
  <cvParam accession="MS:1001318" name="mascot:ProteinScoringMethod" cvRef="PSI-MS"
    value="MudPIT"/>
  <cvParam accession="MS:1001319" name="mascot:MinMSMSThreshold" cvRef="PSI-MS" value="0"/>
  <cvParam accession="MS:1001320" name="mascot:ShowHomologousProteinsWithSamePeptides"
  ...
</AnalysisParams>
cvParam Mapping Rules:
Path /MzIdentML/AnalysisProtocolCollection/ProteinDetectionProtocol/AnalysisParams
MAY supply a *child* term of MS:1001302 (search engine specific input parameter) one or more times
  e.g.: MS:1001005 (Sequest:CleavesAt) 
  e.g.: MS:1001007 (Sequest:OutputLines) 
  e.g.: MS:1001009 (Sequest:DescriptionLines) 
  e.g.: MS:1001026 (Sequest:NormalizeXCorrValues) 
  e.g.: MS:1001028 (Sequest:SequenceHeaderFilter) 
  e.g.: MS:1001032 (Sequest:SequencePartialFilter) 
  e.g.: MS:1001037 (Sequest:ShowFragmentIons) 
  e.g.: MS:1001038 (Sequest:Consensus) 
  e.g.: MS:1001042 (Sequest:LimitTo) 
  e.g.: MS:1001046 (Sequest:sort_by_dCn) 
  et al.
MAY supply a *child* term of MS:1001194 (quality estimation with decoy database) one or more times
Example cvParams:
<cvParam accession="MS:1001316" name="mascot:SigThreshold" cvRef="PSI-MS" value="0.05"/>
<cvParam accession="MS:1001317" name="mascot:MaxProteinHits" cvRef="PSI-MS" value="Auto"/>
<cvParam accession="MS:1001318" name="mascot:ProteinScoringMethod" cvRef="PSI-MS"
<cvParam accession="MS:1001319" name="mascot:MinMSMSThreshold" cvRef="PSI-MS" value="0"/>
<cvParam accession="MS:1001320" name="mascot:ShowHomologousProteinsWithSamePeptides"
<cvParam accession="MS:1001321" name="mascot:ShowHomologousProteinsWithSubsetOfPeptides"
<cvParam accession="MS:1001322" name="mascot:RequireBoldRed" cvRef="PSI-MS" value="0"/>
<cvParam accession="MS:1001323" name="mascot:UseUnigeneClustering" cvRef="PSI-MS"
<cvParam accession="MS:1001324" name="mascot:IncludeErrorTolerantMatches" cvRef="PSI-MS"
<cvParam accession="MS:1001325" name="mascot:ShowDecoyMatches" cvRef="PSI-MS" value="0"/>

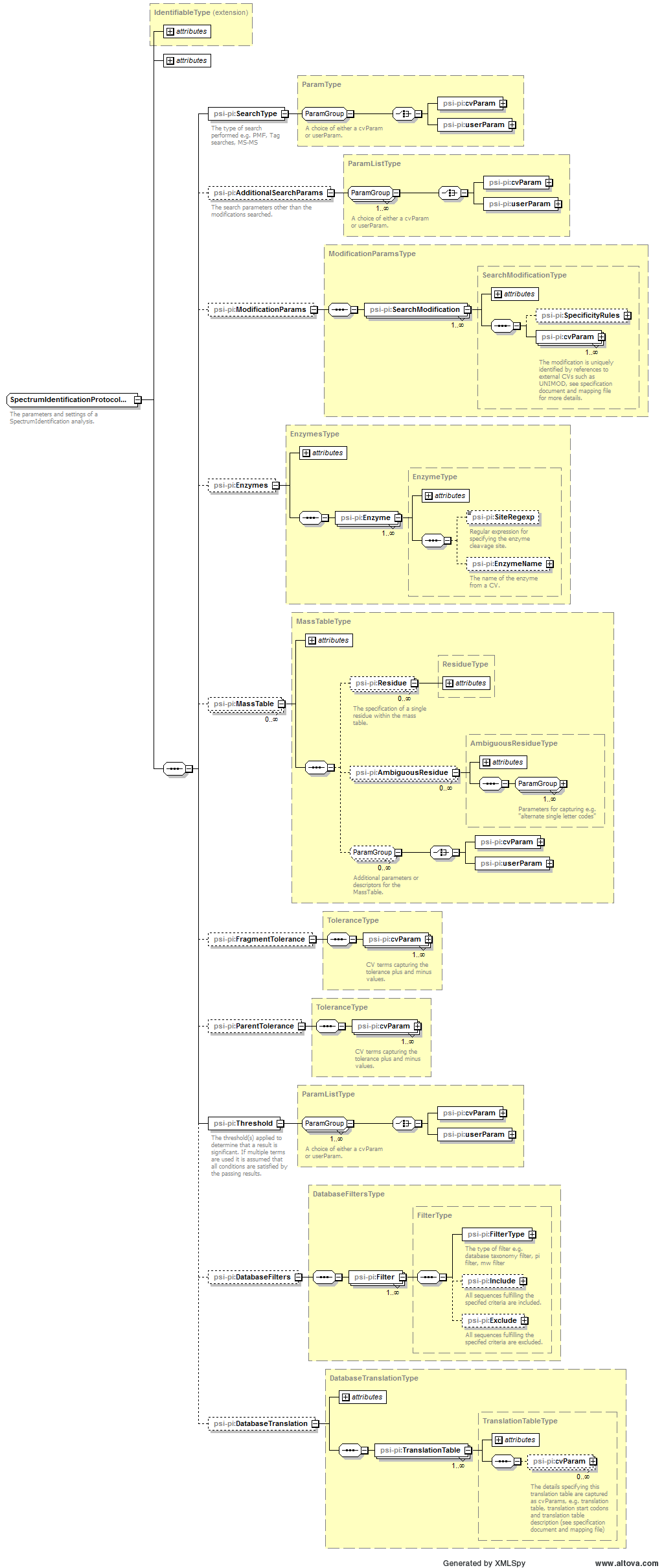
Element <AnalysisProtocolCollection>

Definition: The collection of protocols which include the parameters and settings of the performed analyses.
Type: AnalysisProtocolCollectionType
Attributes: none
Subelements:
Subelement NameminOccursmaxOccursDefinition
SpectrumIdentificationProtocol1unboundedThe parameters and settings of a SpectrumIdentification analysis.
ProteinDetectionProtocol01The parameters and settings of a ProteinDetection process.
Example Context:
<AnalysisProtocolCollection xmlns="http://psidev.info/psi/pi/mzIdentML/1.1">
    <SpectrumIdentificationProtocol analysisSoftware_ref="ID_software" id="SearchProtocol_1">
        <SearchType>
            <cvParam accession="MS:1001083" cvRef="PSI-MS" name="ms-ms search"/>
        </SearchType>
        <AdditionalSearchParams>
            <cvParam accession="MS:1001211" cvRef="PSI-MS" name="parent mass type mono"/>
  ...
</AnalysisProtocolCollection>

Element <AnalysisSampleCollection>

Definition: The samples analysed can optionally be recorded using CV terms for descriptions. If a composite sample has been analysed, the subsample association can be used to build a hierarchical description.
Type: AnalysisSampleCollectionType
Attributes: none
Subelements:
Subelement NameminOccursmaxOccursDefinition
Sample1unbounded A description of the sample analysed by mass spectrometry using CVParams or UserParams. If a composite sample has been analysed, a parent sample should be defined, which references subsamples. This represents any kind of substance used in an experimental workflow, such as whole organisms, cells, DNA, solutions, compounds and experimental substances (gels, arrays etc.).
Example Context:


Element <AnalysisSoftware>

Definition: The software used for performing the analyses.
Type: AnalysisSoftwareType
Attributes:
Attribute NameData TypeUseDefinition
idxsd:stringrequiredAn identifier is an unambiguous string that is unique within the scope (i.e. a document, a set of related documents, or a repository) of its use.
namexsd:stringoptionalThe potentially ambiguous common identifier, such as a human-readable name for the instance.
urixsd:anyURIoptionalURI of the analysis software e.g. manufacturer's website
versionxsd:stringoptionalThe version of Software used.
Subelements:
Subelement NameminOccursmaxOccursDefinition
ContactRole01The Contact that provided the document instance.
SoftwareName11The name of the analysis software package, sourced from a CV if available.
Customizations01Any customizations to the software, such as alternative scoring mechanisms implemented, should be documented here as free text.
Example Context:
<AnalysisSoftware id="AS_mascot_server" name="Mascot Server" version="2.3.02"
  uri="http://www.matrixscience.com/search_form_select.html">
  <ContactRole contact_ref="ORG_MSL">
    <Role>
      <cvParam accession="MS:1001267" name="software vendor" cvRef="PSI-MS"/>
    </Role>
  </ContactRole>
  ...
</AnalysisSoftware>

Element <AnalysisSoftwareList>

Definition: The software packages used to perform the analyses.
Type: AnalysisSoftwareListType
Attributes: none
Subelements:
Subelement NameminOccursmaxOccursDefinition
AnalysisSoftware1unboundedThe software used for performing the analyses.
Example Context:
<AnalysisSoftwareList>
  <AnalysisSoftware id="AS_mascot_server" name="Mascot Server" version="2.3.02"
    uri="http://www.matrixscience.com/search_form_select.html">
    <ContactRole contact_ref="ORG_MSL">
      <Role>
        <cvParam accession="MS:1001267" name="software vendor" cvRef="PSI-MS"/>
      </Role>
  ...
</AnalysisSoftwareList>

Element <AuditCollection>

Definition: The complete set of Contacts (people and organisations) for this file.
Type: AuditCollectionType
Attributes: none
Subelements:
Subelement NameminOccursmaxOccursDefinition
Person11A person's name and contact details. Any additional information such as the address, contact email etc. should be supplied using CV parameters or user parameters.
Organization11Organizations are entities like companies, universities, government agencies. Any additional information such as the address, email etc. should be supplied either as CV parameters or as user parameters.
Example Context:
<AuditCollection xmlns="http://psidev.info/psi/pi/mzIdentML/1.1">
    <Person firstName="firstname" lastName="secondName" id="PERSON_DOC_OWNER">
        <Affiliation organization_ref="ORG_DOC_OWNER"/>
    </Person>
    <Organization name="myworkplace" id="ORG_DOC_OWNER"/>
</AuditCollection>

Element <BibliographicReference>

Definition: Any bibliographic references associated with the file
Type: BibliographicReferenceType
Attributes:
Attribute NameData TypeUseDefinition
authorsxsd:stringoptionalThe names of the authors of the reference.
doixsd:stringoptionalThe DOI of the referenced publication.
editorxsd:stringoptionalThe editor(s) of the reference.
idxsd:stringrequiredAn identifier is an unambiguous string that is unique within the scope (i.e. a document, a set of related documents, or a repository) of its use.
issuexsd:stringoptionalThe issue name or number.
namexsd:stringoptionalThe potentially ambiguous common identifier, such as a human-readable name for the instance.
pagesxsd:stringoptionalThe page numbers.
publicationxsd:stringoptionalThe name of the journal, book etc.
publisherxsd:stringoptionalThe publisher of the publication.
titlexsd:stringoptionalThe title of the BibliographicReference.
volumexsd:stringoptionalThe volume name or number.
yearxsd:intoptionalThe year of publication.
Subelements: none
Example Context:
<BibliographicReference
  authors="David N. Perkins, Darryl J. C. Pappin, David M. Creasy, John S. Cottrell" editor=""
  id="10.1002/(SICI)1522-2683(19991201)20:18<3551::AID-ELPS3551>3.0.CO;2-2"
  name="Probability-based protein identification by searching sequence databases using mass spectrometry data"
  issue="18" pages="3551-3567" publication="Electrophoresis" volume="20" year="1999"
  publisher="Wiley VCH"
  title="Probability-based protein identification by searching sequence databases using mass spectrometry data"
  ...
</BibliographicReference>

Element <ContactRole>

Definition: The Contact that provided the document instance.
Type: ContactRoleType
Attributes:
Attribute NameData TypeUseDefinition
contact_refxsd:stringrequiredWhen a ContactRole is used, it specifies which Contact the role is associated with.
Subelements:
Subelement NameminOccursmaxOccursDefinition
Role11The roles (lab equipment sales, contractor, etc.) the Contact fills.
Example Context:
<ContactRole contact_ref="PERSON_DOC_OWNER">
  <Role>
    <cvParam accession="MS:1001271" name="researcher" cvRef="PSI-MS"/>
  </Role>
</ContactRole>

Element <Customizations>

Definition: Any customizations to the software, such as alternative scoring mechanisms implemented, should be documented here as free text.
Type: xsd:string
Attributes: none
Subelements: none
Example Context:
<Customizations> No customisations </Customizations>

Element <DBSequence>

Definition: A database sequence from the specified SearchDatabase (nucleic acid or amino acid). If the sequence is nucleic acid, the source nucleic acid sequence should be given in the seq attribute rather than a translated sequence.
Type: DBSequenceType
Attributes:
Attribute NameData TypeUseDefinition
accessionxsd:stringrequiredThe unique accession of this sequence.
idxsd:stringrequiredAn identifier is an unambiguous string that is unique within the scope (i.e. a document, a set of related documents, or a repository) of its use.
lengthxsd:intoptionalThe length of the sequence as a number of bases or residues.
namexsd:stringoptionalThe potentially ambiguous common identifier, such as a human-readable name for the instance.
searchDatabase_refxsd:stringrequiredThe source database of this sequence.
Subelements:
Subelement NameminOccursmaxOccursDefinition
Seq01The actual sequence of amino acids or nucleic acid.
cvParam0unboundedA choice of either a cvParam or userParam.
userParam0unboundedA choice of either a cvParam or userParam.
Example Context:
<DBSequence id="DBSeq_1_Rnd2psu|NC_LIV_080090" length="16207"
  searchDatabase_ref="SDB_NeoProt_tripledecoy" accession="Rnd2psu|NC_LIV_080090">
  <Seq>DPARMTSRLSEAAPAEESMSAEATFHWYSPMLEYARAAPLWLPSRMLIEHAKPGKREGDSGHLESEATAGPPSPPAPPPEATSLPSYRGLLAFSQASPPLCPVQLYPPRRRAHFELPLVSSDESQESRCLATCLRGVGLSWDYISPAGTSLVVAEPHGFSGPDLIQGPSADTARAELVPFFSAWSLEERVQSVSWGRRYARRRPVIRRRCHNAAGKGPKRLGRRQRKELGSREPVRAGPGFLPEDLGPAQSARDRLVWNDHSPAVDTAMSDAASPNEAGSGPWAVPEPESPALFLFEWAVRHLQPEVEPVNKSIIRESTLATSGAQEANRRVRLADVTLEGSPVADLCMGERMAGAGQAQFAVSCVLEFVFGLSQDAEEKRNEALPDPRMVGSAAFACLAAAQWERLLPKTYEAATFFYLQVILDAPAPIRSPIRPTLDPRTIPVNRRARGVAPQESFARGACEGTGEHPSAALWAPFRQAPTSDTEACAAELQESYGAQDDFYNPLELAGDRAPTSTLGFYLEFEPVEGPDAGNRTMESSEAAYAEAPAAGEADTLRLSSRAESGLPTSAWESASSATPLHEEMESVEEARNRRFERSLNRRRWFDEQAESPLAFSYSQNCSQVDSPGRSRQTELFQLTGVGLSVARSNHFSKTEIDNEGREPPLLFAPRLERLSESLKQRTECPISEQSAASTGSVGPQLSARASEVFAVALAAIIPGAIDFAREELGGRFMLLEFLASTSPALAASAKRTNRSVFRTPAPADCNTEVFRVAVRRNGGRSFKSMASYVARLMLTLSDDEVVRQSSAAGCDILEHEEGRMIIILLCGEYSSTNEESHMTRPAAAQIIIGLQPPFRPRVLPPDTKRDSGYIGFAASGMCVASFGLSTEDPAEGMLDPDEPADGVEGFRRAWLQAVKCQANGPGLRLLTSEGASAQREPRPPQPRDTLVWLGFLMCQRRLLDPSFLTLFRLRQAAVDFERLLPFVTPPAPNTSAAASALGLTSAGPRGRHQVDFVSATSQTAAQTLHSSPDRCGTHRLLWAEQVLAQSELVIGTGAHVERTLPDQTHLGLNLYPVVRPRSEAGSGAPRRRLTRRVQPFLRVRAERSLRGDPALANFSRTQRVSRAGLEQASGLVEDHGSANVFQECRASTGAREQMRRSHTRLASLEPSIRQYARFDYVAVTLRRPRRASMPSSSAEFQTAGRSASGRNPQRIEDDFASLLESGTVRRVRENEGEVEAPESGRERVSLSQDTLVYLIDSREDSLARYAATGEGNGPVEDTPNETVYVDLGPIQGFPLLEEQREVEPTSLFAAWQTVAVLEAQSRRRSRTRVISWSLCAQPEFFWWTGRLSHRHGTHLPDGQCERETCLVFDPTGRSRMAQGAEVLQANPSDNAPGWVVGASVRDDFATLDPFSPCPGLQTPQAAESARATEAVTGGLEGAEQAEPAASGCSEYLPRLPRGLDTIPPLSPPVGRLTRPRVTGSGALPERLSLPTLCGQLHAPSRVSGHGAPERGDPRTLRSTRRGVNYNPRGALPRWSRETCAQRAPLGSARSCVLEDRGARRNRESGARVVSVDVMGHLTATADVKSGLIGGGITQGEPFRSRPGSALESDAMLAYMLVNGAPAVSQRGRGRSPPPGCRARQLGAPMFPSNGIMFLVSKAVSCLVEYRGDRGDRVLEASVRVVATRPLFGSVGAESGLWAKGVESVAKEALRRSVGTVQARAGYDTGERPFEFSLRSELLDELLVLSQRDGRQCREARVTLLVRRNAVICRRRQRVEDGRAAGSVISRRAGWGHRSYIRCLEAKRELLGLVLGAEMVGDEGGSFDVKGSALSTRLPNESIQFRVVLDALEPFANDTILRVHLSELGPLGLIAEYPDPRIAPDVHNRSAEETLREERLSIPPVDSDAKAPALQGVDSSMSIERLDEKTKIVRSERGLLRVGATVHASAVPVASRGGASSRLSRDADLSPRRFAAISEDQKLSADDAVVPAVQDAGLHTEIGFKGQAGLEESYRNSLDGCILFGARRGSLDSSDKQRTCALTDFYKAPLVQDRLDHRLSSATEDTFAQPYANLLSTSTRFVGTFIKGTEAERVGKKSILFDAAPGPESSPRLELESLSGIVFGLSGLRLGFVSMPLSPAPPSDKTGSSPVGCADVAPEIALPRPDHRGPLEPDGCRVDTLRTDDASSSVPESATPPCERVTTEGLDGPAPATASASSLRPISSNGAPRVELSQGLASRRNERTAASTEQDTLPSHQIAALPDGREMDAGRPRAAGGGTLRGEAIGPRSRRFGHHAELSHAVVFCMRDLQDQPGCVNVGASKQSANSFGQREEDRAIEAGANLLAKAAAAEALVGALFPALHYEPEPAGGEVSFSDCLGSSSEYSLSYHALRRLFLSKEKARDAVPCHATEVSVLEATMENAVPNQAMLALDCDDQNGAPAVPALERGLPCGPEREDRRVRPATLPDAEVAEFRQKEQFQTLAPRPWQEEQLESTFWLDRLLGEAANASYEVAVDEEAEAMTPPLELLREVRLIELWTLPPSDEVSLVRGSPEQVQARCCRYLAGPGGRQELDAFRRTAFDPEFQSALRSALPDHAQAQRQGREVIRPFRRFLGAALSEGRRSELDLSINHKGALSKRKDGGERRLHFSSIGRHARAHDRAQPTHRRDKEGRADDRVLEVVAISTVDYLGGRHREVSSHLVGPRAYIHSRRTGEPEPPRVGFWIEGSSTIPSVRVVTAGRPPGDNCTAGREWAPARVARRVSPEPARGHWLASLALKWCSSGVPLTPAPALLPAFEDPRRRGSPATQASSRPARMKTTVDLAGCDESVSSEDDLALLVHDSGTTPHPAEFDESEGASECSGTRSRAKSENRSGFRIDKVLAISGAVALKHRKSGESEMACPSYVEADHVFRSWRLVESSMREGARADVSAAEGTPRHLMSNARQALADAFIYATSASQALILPLEVNDQSLRTERRARTAVHDSTCLSGLAYEFQMGVQQLEDSSSPPELYGLGLMDGERGEEEGAWMKIFAYGETALENPEDSPEMDAGAWLRDDRERSRPRLPLRRRSPPTNSPSEYGQLVLWAVSVVAGRDAFRAVESGGPSSALMDRRGFEYITEATASSDAVPGLRTRPRLRVIVRPAQRSPRPEEVEAEAGSQENPRSGLADDVESLSLAERVFLSALTVLAEPLASREFWVQDCESQDGEPQAADAQRMGVFTILRGDGEARSKLKETPRAGSTACSSLLVGRSEELTSDKADDLLARNAPKLKLRSAKLGDDTLAGAIPATELTNRGFLVWDRKLIRELELPVTSSLAAESSSDTHSAGLTFDSEIPGHHPNGPPGICDRCTPLVSDTFGASAIEASRPAVTGVLESALRPIGVNPCHRETEPSSRSSPQEPELADPMVQFPAEGSAETPSAAVAPAVDEARAMATGCSEARREVEASWATEENNLAGPPHAPLALADILDLVHGVHGPSNMGSQVGYVWRGFEPVQTLYREVEGSQFDGGGRSYGVKAEVEGDERSTHLPSDRSADPPGVPFAVVEISGFLRSSVAVGLSQQPLSALEGLGASLHMAGVSLETSGETQYSSPRGKGLVAFIKGISLGISCRSPSAVRPPVSATVFNWAVPEPAAIPGPEFVPLPALSPAPSEEPAPLGPPSRVAPRMTQYLERGSHMCGRVYFQKSVDRLQLGRTSFEGPAARSSVRPCCATSAKPGILRRLEKAHSAEQSAARCYPDAFHCRKKFRFQSFRPNPSMPNMQRTAGYFSSLGNLEGRAMFKPLSSMILLDDPNCFAKQLASLGQAIVLATSRLRSVLALSSEAAWQQADLYNVSLISKRLRRELGVVEDYATSVANLLIDAVHDARRPRLTRRRDAKRQPPLDEALDSVITLLRGSHSLDSILASSERDARGFSSSGASFQGARKVSKSIASPSVTPALAPRGTLVAFGRVGRPWSAELWLPEGPELLESDVLLPTEAPFQPIETCDLSGVHLEPGLGAGGNLLCQQANADHPLQPVMLSVEAPGTSGEYSAWDTLGATTDVCRGSDYFPALPELPPAESWPCQPGQAASLVTGSERAFNAPILVHGLGAIIAERGIRIASCTASGTKQPKLRKIKTTSPFASTGPLIIRVRRRLEADAEQALGAQSDRRELRHFSENQAAGNCDNRREQESDLPKRQGREPAGSPPFALDDLFPEDLIDEQREFAGFGAEQARRTAPRPDATRHMKVRADSPARTLVTAVLGTPPVFAGFRRRPSDDTHGSGGWREERPPAQDLGATLSPEYRLRRQPESDRELLLRAGPNHPDRSTDPQDSAPPRVAPPVANDSYGTQWGSDEAPTVEHGRIDGRRGPGSPDSRFTVLRSLSPGVSLVAHEDDPAQAPDQKASNRLYRKDAGLSAQSFLFGNVDEYMARFFQDLKEGQFSVKPPGTLTWRFGPYAEARSTATVGPEEASEILAAPNCTLAAQAPEGERPGKPLSPSRITAASRAAEAFNYFSSLWLFPPSQESSAVLSRIQFSLHRHRTRRFRGLMQHVEQKKKFSTTTFLDRRSLEAHQSYSDGVPANSAVRRGSVGASWHEGQERTDRFPDSWSGHGTCVEVLLGAQGPFRRREHEGLFSRPVLLARLRYDPTDTQAGPPPSAADGDGQPVSGALPGIWFESHNILEPQIRRCPEERARYMASTFVPNPDSDLAVSLAAALHEPGAELLRSQRAPRAGDFQRQRQCQGTEQRDDHASGPTPVLPCVEALQLLNHGRLYSEAQENGCPSDSDEQKLSMWNVEKAGEPKGDVYSPNLRDYAPGVSDAVQAQKRIEAQKIPRASDSHNTRHPLGHLSFCRVNDWRHRVNRDNVRDEISVSRLRAQQTTKRVSRSLPEAEAALSGAFAEQGAHDQGRATNATLRLSEAQFSAPGRRNPTPTPRRRLMHYPYSLANGVIIGDTWTSVEGLIAGAYNGMLGYATGAARRLLRESVYPLPRAVKSVQDRGGWMQSGSIAAEVLAFRALAGAQADMSVFLSIAIRGAASQEWWPAARGLLALNVENYPAAPRITANPGRLFSECSSQGTDLASRKAFRAQRLPRGRSLNRSEDGPSRDAWSGTSPTYTAGKTDDRFQEIQTSTGVSGDSKELLALAADARRPRPSPSNAGREADFQVSDKERRKAEVTRVRSDSLAACDALARRQALMSMGLIQEQTFEYVALLGPSLPPCPFLSPGPWAAVDGRVGELASDTLANVAKRVPLPGGVARSVGIPATPTPCCPMQFYDANSRLFQILAFGGELSNDTSGSSQPTSERGPLQLCSCSGFRAALDVPAKIPPAHPVFLDFLQGIIEVCELGNMLQLAEVRSPLGPPEAPVPPGAEHCGGPYSSLEGTGMERIRYLPGIQPMHTCESFNERRVSQAWTASSQERACRSPSQAQGLYAAQDARQARSRRDVPVFGVELRIVGRESQDRRKRRRPKGHVPEFWHGMPLQSATQLLLEGRSYDVEQCGRRAVASRSGVGSGAKSRIMGERPCRTSYDKLVPVLSAWYIRLDAFNAISGLFELAISELIQFQGRGGSRGYAVNSDASDSMTFENFVESGAAALAYMNIPTTDPDPSLTSAEQVLQPSPLGARRRFPAHESGRAQEDCAEPRETHAYHFARPSDTRSAHRQVRLSHEDRGRLQTENGAMPTILSFNDCTEEMVRRRAESMSAEAPAPFLEGPSSPVPPLTSWAAAGLSCDLPSKPRLFPEPPLASSGAAELETQQLGCERLPYSTGEVSGRVQGAKVWKTRGTPSRRTVVLVPASDAVRSAQGTAAAQALETCSPEIDGMANRAALTVEPLFSASMPAETWKAKRRTDLRLTGPDAGPMERGPVSAGIWPIVLEPESARAAAPQPTQDPEDFRELEKPYLSVSKIACIWGAVQRREEAAEDKFAMTKWETALGLLESNTPMERGGKAGTSKVVAGPEVYHEAQLGRSGANKPWESPTPADSVLNGLAANKPSKSGTKNRTHEKDIVTEPALHPGVKTVAGTTAEEPEPAYERRKGLARAPRGGRCARPSRQVAASSRRADQRLAEAFVGRSLKALKRPSTQLDPGLAMRKRRSAARLAPCATIMFYCSSTESLASLEKEVLLGASDRDGAGASKVARDGRKASSEWRREFATAEDNSRGEESMSDSPSFGHIAPLPIDEDPDVPLSLVPHQCTISVELAPGPEASAPVGGREPLARVIPDMVGLSPPTMWLLPGQGAPSGPVELYAKYLQDSLGCEGDLYPADAQSMFELTRRRVAADGGGRANYLAYAVARSREAASGLGLVQSRFADSVRRNSVQSVLDERLAKRQLWAHRRRGPMFPSAGDRGARSASSPVDSNGLVVTGVAPRREASCDGCHPRSIQAVRVDTHWKLSEVSCPRRLVAGRAFLWCGLEAARSVPLRMDEEAHSSSETEFGSQLSLFLMCSEVQNLGSFRPSPSPSNGASEGAPNHVHSESCRAALAEPGLEYEGEFKWIGNRAKDRSGMQQTTGSTHNPCPIRVATQIVTVALSQSGSRVRLQSIRAESDLRADGQDEGDDAAVVPHFAFPLGEVGTPWLGSERGLHGAVYSRRASIECETPASNTARDGPINVRKKREIPYVSAEFNRGGAPRGARWLLGGLMSSHLGWPTALEERVARPFSSEIWPNTFAPYRLYDARVLPEVDPVRRPTKPRTQHRPIMPSCSTKSLRTSGSYRNSSGPRESPTSPGQTHPRVRAEPLRDSDGENGQAADSVPAGTRIPTGEAQPAERRPHRLFLLSSVRLGSEHLSECKTLSAHYVLDMSGRQMPDSDRRQGWEKQRASLIVLAGLGSKAAGGMCWNVNDPSQTGLSSFRATRAEESNFLSCTASFGASGIELGSRLVIERLCCAEGGAGWTLSQSKRAAVLEEGFLVQQLWRLANVKGWTFRATPRAPPARAERDRALLFEHTVKGRNERCSLEAMAKDSQAAEGLLHPGGAGAAPSNRRRAESAEPEPGAVRAHANEGFSLSEALKLGFMHIRGEELVFALDGSQHENEQLPYSPPEPPADSGPNRSQATAVRTTQKPEKGKDSNARLVAHRVLVVSADAQDAPDPCKTIKSSSERKKRVLISWRRRMELLLLSASEAYPVEFPEKQQLKKQKRNAPRRYQASELVTLEPAANGSVGPNGAADLIKLVYVQLDSSTHPGSELTTSRCRALETARQELLHEQVTREIIAADTERPQFPLRRPAAQRELEALAAAVGERHIPPPTLLVRAEACLYGARFGRDAERGSSPRRREFATAPGTAVVQCATAEGDGRYDSDVRQEEGNLVGAPNISGIEYDLPRGVPALFTWREAGVDCSQQSVVRDGQSYEFLTHSSLSHVGVAGSMADQERSDPYAQNEVEVAHSSQFLAERVTPVPASGASRLTGRDAQTLTSSLTVQPQVQLQAAVAVELEESTTDPAADHEAWEGFREQDVNHVKPLAASALLGRHQPFDPLCSAALMTILELGREGEASSQMLGALALVREDADEAGPRSPDAESVSRFAFPQGEAAIFSLLWGCTAVGAECADPELHHWLFFALGRPPLVARFALDTCLPDGVEGGFLNLCSHLSEENSGTSATDLAGASHFDFRFARAPSRPFDAVARVDGVDNFDRPMVRRRLILLRNMARRVAARTDLHGDQTTGRQSSRRELGATATVQGVAANAERGGWGSSRQQFRRSRDARDRGAEGGSPRASGCSEASEANLLCILSAQEGPCEVFLPLEALGEAVADPNYYSCNMDREDYSAATFDITALRLTPPCVRPIAETRLTPDNDERPGAGRSSMLSLNCAVFFRVCRSPQSVSLRVTSGGAVGGAESRRRAPRFRGLLTVLAYATPCRYSAAAVPAGREEVLSAILASTVRLLLELAASGDRGVSQMFRPNAFGPEAGAASEAMRQEEAEARIRRAAATAGFARGATFTYACRAPELVPSASGSRIERIGCSGPFLTERGCRFRPAPPNSRRVRSSTDMARESSIGCVSRLRASRDTLSLPVATESDNDSRQGECHEELRGSSRGTWEDAPPPHSLLMGMFLVASHTGLCDLAAAFWMVAFEFESSHLSSTLLRPEVRPCEGVESQRFADFPRFRGARGIFRRRREVPRPRLNDDGLLILSNALPPETRAAIAVEWEEANMANVRIVSSSASLLLELVTYAVGLTVTQTVPGWGLSRLGYGDASNIRIEEELRHSFLARYSEGEWLSTYAPPAGEARTGRSLPFLLPPAIRHPETATMSVALARFDIPATRDIQGASVGAGKDVESAELGPGYDSPEHAGLAMLAAIRFADRRARASRPARRRRIRKQRLRSARVELIDKWFWSNQGTTSLGALLQVSGSHLANDSSLKFSQHASEAASLRESAAWVSLDLDEPRMDIMRLRPEPRMTGQGARLYSGKLSVVAWFEGAEDSDATEETPTASGTNESEERSDLQGTDPASSDLARKLRSATTIKDLQSIPLAGSDTPDKQGSYVRSASTGVAELIRDQEHRGTKAESKEERAEDRYGLFGSWSAIRECTREPVESAMWPTLYIVTRAHAPLYTPGLEAEDPTPEQRWEASPQAAAIARLCGHGSCGGERLGRVPRERRGAGARRKQYSFQIASRRRVPRTFVVSHAAENKMSQSMGEGCHEAALSEATKIRRGDGGGITTDLARSKKPFGLPSKVRWFRREDGPCEASPQLSARYRDEAVASVTQLFQRIRGPQLTGRRSPCEAACLASSVERTPRMKAGDEDLSSEVSTSNARYNAPCEPEQCPESARLTEGGLRARRPDFNATNGATADETIAHIFTRVPQPAPLRPRDGAAAASPLRRSAVADVSSELEVERSEFAGANRENKNDRRNVKRFYYPSFTGREAAKVLGREPEGRAPVLRTYRGVRATCDVSFKLRSVQIASLKRGVVAKSSKPEDGEKDSQPPLGASVERGQTQPLQIFCEPEAAVAASADARADLRVNDGLDDEGDSSAGLPDSTTVPIVQTESLPQERITVFGSLYPATGATHLLMADRFPRAAKDIKSVVSLSQCGKARIGNAFESIAEITLGESGRSLGAVGRFRFMSASITASSIVSETKVRSETRKAKLVELVLTRSTTPWDRPISPAEPGFYSSVSPRVPSGSRRRSTLEARRITVALKKERDRTGRPMIKEFALASRRPAAENARKWWKPGWRKGCNYSEAARNERDVERHPKLVRERVPAQDTARAILEGESPGPRRVRRILRGRLASYVVRSEHMGAQTAGAGMPMGARTPSRLPGFLEPCADVLQSSRLVSLGPMQATRPRVECHYFEGEQDRWFIELLCPGRAPFAPPPPLGPASSGVVNVLGPSCPSAVLARVSRVSQSAWYPEGAKAEGQARGADGRACPGGLVQTDLEWEDLNGCDSLTADEQFQPPPFPGHGRLRRPLISTPRVMFARRPSGISKASRPQMLGATFTLESFALEPQDFFERDSVHASHRGQPAQKKEASAGSSHSGAVGCLYTAAVSRQFHATRRWETCRGSAVNLGRCSLALAVYPDTRSADLVLSDKLGWGTTKTERSPEGEKGIVSLFAILTTLCELAASPHSAGPTEDADSNAIWQPTERSKAATESGELNRSVAADYPLFASVENYLEGYFVGLGFLHGNLVRSELGRDASAFHHVAEDGRGRRSPLRSESNVKADPRMMEISSLSSLLEFPVRRKCDKRLGSHKVPDKMRGRQGTSRLLAEQTRGSVRAPEFRPSAIYAPALTGEAIQDLQALQDLFGSPGQSTQLAAPNHLQSRGVRLERERMVNPRTYASSGTSEVLEGHSAGLKSSELASFPLYAGEMPNCSGDRIWAQAACRAEWDHASHETSTTLEIEEALAPDIHNVSCPGLDRSLHAEDRLRPSFQRHGAGFSATLFKSQQGLHRRRGESMDLDEAQDSEWYEEGTEDSHASSNVLRLIARAGGRGQWRACADFGSENFGRNHVPCLPVGEGLSIVAQRSRERDLEDFRSHADSGLFGSGEELAHVLFDSRDAGVQEVDLRQVRETRFGDQDLTFEWSAESASADPNVLLELAVALSRFCAATELNNETAELDTRWPDAHPLDHIAADRSRGLLFMHSLLRGGAIAATVCRFRDDMRRRLIERESKVAWDLSGPHFRLAELLFACQVRPQPAELIRHYTDLLPLPGMLHAVVYHPRFQACEDHLPSGPEPAIEGDSLGSREVEEDPCDLQGADRSRARRDRRQPQYQSRPERLQSPRPRVPGTASRWNELSSQVVSSAEENQEKLCHPIGHYMVAQDLMRAPQRPCDRISRKLEATSAELFEDRPVENRRRGHKRRLCTVNDEESREAVHEQTDDERGARRSKANPSKVTVFRRREQRTNKMQDIELLEDSPMDSSARVWISRCSRITQTRPECSVRNSQAPAWEHLACSDFVGVGRPLLAPQTEPLSRLQSTTHPVGCEGPGMPQPLPSFSVEEFFEFDGPSAAPWAFLGPAQQLRADASGGSRGCCQIDASRLRDDRSEDGAGSRSSVLGERQIFARCPGPLHTLGAAPPRQRSSQRQGESNTTPVTVGRRRARLESTESVDGSLERSLRTTVELNNVEENEEVIHLEELNRPVEAAHKPRRRFALRYGHQHSPGTVVATEKFLNAALVRNALGTLNADLPDPVPTPGLGRLNSQFNPAETGRLLRCAVSEGMKDCEPKPRAAGEDAVKPRKKRRRRVAFLQRGSSACFAFEFHAPTGSEAEFRQLGVDAGLEPADRISALMRMGEIESDHRACTSPECSFGPVCGQTAFNAWGDSVRFKSLRIPSSAFRVARAFRQSGKQRGYRLGRDTLDDSFEVEECPSGGCAGCTTVGNLHEWAEGYPLGEPSDEAANKRLLMDEPSLMDPPRCNPLRDRRQRSACRREGVDLPVFSASVAWISLRQPQSHSLAPSDNQEQHEPYPSSDTRRDPSGTAVPADCGGGQGGCARGEPPLHQRANTHEVPGQALNGPALPLRASPSFAFSLAAPNTPLRGMAPGVDEPDGLSRQEQVATAMTAPDSSEAGLSIVDSLFRFQRSFFRSWGPENTINSGLTSRVRCLHFGSDFHNESGARAPRLAACDVSFSGDLFLISQTTDELHDAGSSPALAAPPRPRPNRPDAALYGPPTFFDAAVAADQGHEDIKSHVTSGDNTHLCRSLFRRRGTMELRLNARAAGAREVEGKGGRSPRAHPLRTLRVELPYSPRLRSPQSGSSTFQEPGNISDRRDVPPRISQGAQDGRDARVQPLLPEQPSNSEEMFGVPGQSEALRPQSALLAAMSPEERALVPVNPNGSNLPDAFTPPPISILLDPPAGGGEYEEIRCFEAFGRECFGASERVTRTLPGSMIAPILTSPFPEPGSNEHTPPVSAPQSAELAEEDSESAVTFTKAQEFTEKQEWAFRFDTEANPFLSLLPLDGQLDAGAGRNALGRAIVRLREAVELSCFSKRRTVYTGPETGAERASMLVRDRNRFPIPVEGGWSEELAITGETCMTSLAVDRKIRICPATARMVVREAGSAARSVPVLAIDVHDAAFPASSEVRKSYAPIAQRDEYKRRVHIRSRKASSSETPQARAPHDGPLSVSVAAYGAGRLGSAQVFLSAALIQRVFHGERASDQRPVGGNLESSTPACSSVQPSTFTRATEFLVEVYAEACQGRVWRRRCSCRPVLQRYDCETVLTDPRELREEPALSAEPASSCPPDAAILQRGISTTLNDRISGERIRCEGPNELLAPIFDNVVAEGGSASGPGKGAVSTSSPVAGPSQAMAQVPSAFTVVFNHSAPLVLQCNSLNGFLRRTAWTKRDDTMSLFSLRNPPRVFAEPDEPAIEERPEQSPGNAPQGSRAMNRDTRRRSEVRLGEFPRTYWGSQYRLAPTETGSGATLTGTRNQGYSVAGMATFRSGTVAVSIERCSNGLERLHVCGVLGTSKDDPPADQGPAIGYARGLEMASGTLQRADFAAPNGSDVLEGMGGAPGTAQPGHEELWLERPREALFCRQRVPDPVYHRTWPIIGCNPPIPSLPCNSLFEALSAIITSHSLSDPESAPYSEVPSEEPPVPDAPADPWAWVARPRAREGAKDRSRVYNGALLSSEEESTRDSTQGCALTGPEIPLECLKREMRHKSHHVNAVHSLDKTPQVRLAQLAQSSSKFFRPSSDLRQLSTCEQHYGESALPDDAAPLVGRRDRGMEKDAALHTGSGDSQVRPCTTGARTPPCEGASPSTLCLNSCSEIYHVAKRLETRAEKELIDALAGRQEMAESSVRRHEQENSLERPIPHGTETPSPFEHRSTPGLPENTPERERFASEEAQSVAANMSAPAPAFDDREPVPPVPRTQSRRLESDPAPVATPPGVNQRLACRDRTENDNFAQRSSSFGSVHDISSVGPTETTRRVLYGLPGLGYTLLSGPGGNGNDLQSAAEFPDGTLLTARLRHLRRRTRIARGSPLLGSTATGPWQGSLFTLRRERRSTGLSLGERQAWYQVARRRVDATQELDYLHVVSSGPAEALALFEEESADAPLRVARVGWILARRESYVSRVFGWIPLHKCVAGSLCSLDDRQLAANGNRYSIQPSEIQASPVSFERVCRAEIRACEVAEQAESVGLNEPRFSLVRNAFSRGLAESGERSSLKSSPGLVPDSHSSPGGPRAFSATQNSVRNEQAAGLTLPHVGGSPLVVSTVPINFATGGSDAVSNSSRERHSRAESQLDKRDEPKSGSKRPQPCHALIRSVCVIRNETDESGNLTLCGFDRVSPLTRSSHDQCPPQSGPQQVNPPPWARFQCLVQLIGLTSAFDEESPCPRRSLLVFDLLCHTSRRSRSAAVVTSPQVPSLPTSTIPVHEETVYFAGEDDSGADKLPPRGARGGESIGRRDAAESAESHPSELGRYGAQPAVLLAVPVAPAPPVTVRATTSEDAYFRSIPPADDEPPAARSSPEPEAVRAPVPPQCTPRLVCGLVHQATSPGVFQNGGTEPLWDQLPRVGSAAELSGRGHESCDGARPVNGLHRIGDTTSPHLKADEYAAAGLEVGDELSWMEVVYESTGFDIEPVESLFRVCSDEDVRRIRASQGAAANVPLGEHGMRDANLAIDRAAVCRAGTFLSPYAEIRQLPGQEFERGFALLDLGMRRGGEQERSTLTAPDRSWLEAEAEPMRSALPGAATVLESEWGAEGRSLRGRRVRQAPERPESSRGREPHHAKTACFRRDYEASPLPSSDSGRAEHGYRITHRHQYGQAPPRSAEASHVEGSLLALVTDEDEWVPRRAALVADAGGRRRARRDESLRELEQLRRGGFRAGNSLVADERSKTAPTCDRFSSRSEKLECQEFFSPMFARSRTESLEVQCAVDQEVSASEDVQSVPPGFAALFALPVEFASTQNSSCAAPNEYLERYCATDRLVRASKRLGLDHGATPRNWCRAAARSTLPEVERSLKPFVALHLSYGKGVEGFWANLGKGESIGDRAVGHDPLFKVSPEDGLDSGARCAGPGPQPRDGVEGLVPAMSIADTLDEKSLGSPLPLRHLRVARHLFGSPLFVEDVQNTPRDLREIWYAKFRDRGRPARVFSRDLRETAIARRLVKFEGRLSRAIKESSDNAYDETLPSPNDGPGETVVAMCDGATQAEGSQRRGTRRPAIFFACNQTPTARLFERRETEQHRWSVLKRLSALGRCDAGPQYRVSNTSLNFSACERKVWLEKKGGWKSRRGGILFTRLNRQVTGFEETTNLQPPPSDSQEPRPVPAAVPSPLVDHAVGTRSFPRLEPFCSAEGTRFSNATDSGAQGEERLNAIKPNCGTPACRDLGGGVEVASREVTAPQPALRPQESLSARRRSSWSLTPISHPSPVVSPLISSRGPSFEAALRSLSTEVAFTDEPTHDNERRRELRELGAAPSGRVPRDEHLRKFPGQGARMLRESSSQFSRARRSLAVNESTASFEEPGTFDVTTTAAAQCAVADFTSPSAHDPRRGDLDQIPAGSLSLPSSCTCGDSATGLGQAIVPPAITSRLPCRGLLVSELLRIRLASQGLGRGTCTSIRTCTERAWSRGAWPEMDSEMIQESTSETAGANTENLGIVAHLGAQQELTARVRRRRRLPVAHGLDLAFNRGEGKEPNQQLIPTLPELLVSARAGIRGIRTQFSPMAGGASSRNVVMMIVKGQTTSVYAAERSLTLCRRLDLRLSSKETHHAAYSRVHRAPFQAGIGSAELACLLANPAFEPGVLTFSVIQSVTGTEASWRYQGRDQPLSPPIHSRPPARAGPLDSEAAVAAQLSLNIEVARSEAPTSINGSMAAAAPLGLSSRGTSSESEPAGPPMNLPCMSMEPPADVLEGALAVGPFTGPREERLPCSEADPLFLRSLEANVETGAGRSSYSSAQERSIEDWVEAPTAYAPLEDEPSAASCSARHRTSHTSPQTLPQRTGCSRKRATFKSVKSGSRTDRLRSPSVNLGRTTGTRTDSFLNPIPESWQTAMSADVDKSEVSFRTPKMSPSQRPEPPSLDPTEQSAGAPALFMSSHAAIRQLGVSDAPRPSRRKPGGTSHYAELRVPPGTASRSPSAESGQLQVPDRSSIVLESQDYEQDSPLTPGMVNAYQPISFPESAGAPPGLLAAPDTPVDGNRPVVVFGLPQTLIRDIPDSGLAGLVPQAPAASLYAYYGQIARQFKTSSRRLGLRIRQERCWTQRLRRARQSNYAASGIAGAAFIRSRRRAHETGRTAHNASESTAFTENAACSRRRRMPLDGGPYESHLRQEGASTEAPLLGDPLHSDAGGAPPRIRVSGLWSQPRQDHEPYGCLLTSGTLVSLFPQARCERLAFATMAANLHDPIPISHPDAANTLDLPLLYEDLLGAGFGRENRDGAGANACSASTSAVGPRQGGPTIRLAGGPVTCRQRLLISQWSPHAESPPGVMPEQLGALLLYGMTRAQSFYDITSFLALDVELFEPLVPPESDSVNSFFGAILVVRLAQAVVHTADNSLCLSLLTFADRDVNKRSGTGDRRKRARLMRDVDVRTTIFRARQERAPLAQAPEFGELLAQGRCEEQADDSLIFIAERSRAWEPECTRAGPRRERCRSGHVSGNYRVVELEGPSAGLAGLALVVESDVVFNQRPADPLLYPGRGGAERVGLNNARGCSLQSEAEARVLVRLLCLAGINRARIPWPRETQLVEPPQEQWGANPLEFLPYYLVPSAVTLQVSLLSDGDRWGAARQLARRENVYRLEARDDPPQLASLRIDDECRLRFQMDQAGVWSVSAPAMPSVPPPEPALDDSRELGSGNLEPSAFTRLESCMRDSGQLACGVAQRANRHGLPVILMTQPEAIATACAIARSQRFFKLPAVHFRSRSLADSRRVPPLSGRIRGDYERGFRDVDDSTEEHERIQMGGVTTRTGVQSAPMLTRSRPPSAGTASREVPECGAGAPVMAAQPTTCFERLMYLARGKLEVQEMLVKAALLPNLKGFEYRAVESMRFSHDREELERSPWAAQAARDPARPRLTGEMSESQDPTVPLLRLPGESLGCPEFCEISGQLRALASLAPRHLLAHTNGGVMLRTDNPQEFEGILVGRAEEDDLAARQNGSQVTHALNSLPDPLAAFGATDLALWDHRGEYRAELQVGPQAMALYDDIGAVQAPDETSPDCRHAATASGGPLTAGMAVNAPMALRAPNQARHAKFLDSAADKTNVSTYVLKAANRLRLAEYEIREWTQSQSGLPAELVGVVMASAALDVKSGSYMPVERSVTSAYRYFEWSSPRARTALQADINDANPEHQTICPENAALPALYTLTESVLEAIRLCLSRAGGIAEWASRHDASYARAGGMVVASSGDVELPQYSGAPSLGLDARGQPSQAPAPSQPDEPELLQTIPMSAAELFSYSAEASIGSFSQGPGEFEDQASGGRRRDSPTNLSDVDVTASREAGYLPERRLRLRDRELLRHTGAILARETRGLERTGGLTVGLSQNSESNLRSLSVANVGSCPMGGAIFPIHHKLSTAGSPQESLLASMEGETEKGVKSEFCQLAILTRRRFDPEAGARFKRAMGSTQNDCEIESNAGSNRIDGGRAKDTGFLHAELMEDAADLYVRGSESLSALERGPDDLFELFEECSLSEALKMEAELGAGEALSQFEAEDLPTPVECEQSVSVLERFLMHGHTAQEVAGLSRVVKSTVCDSAYRIREQSFEEHEAHDEAVKKFKNDAQRAHTFRIRCPRVADYLVPYEAPSKEQSAVIRTHQADALVHEDSRTALGWLASIYXGRSPSVGSDVSDSKFPKFAMKNSTRKKLKGDDSAITSAYVASAGGSSMGILSG</Seq>
  <cvParam accession="MS:1001088" name="protein description" cvRef="PSI-MS"
    value="Rnd2psu|NC_LIV_080090 Decoy sequence, was | organism=Neospora_caninum | product=hypothetical protein | location=Neo_chrVIIa:229175-282694(-) | length=16207"
  />
</DBSequence>
Example cvParams:
<cvParam accession="MS:1001088" cvRef="PSI-MS" value="Rnd3psu|NC_LIV_083320 Rnd3psu|NC_LIV_083320 Decoy sequence, was | organism=Neospora_caninum | product=zinc finger (CCCH type) protein, putative | location=Neo_chrVIIa:3989308-3992771(+) | length=661" name="protein description"/>

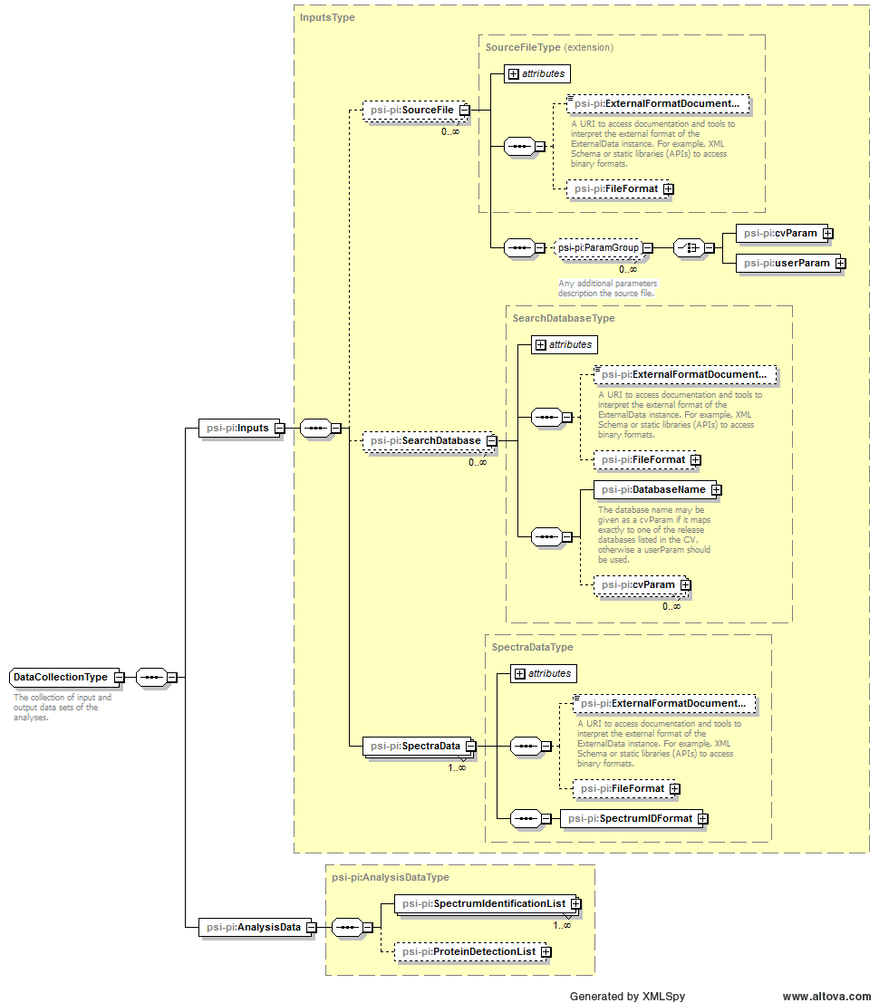
Element <DataCollection>

Definition: The collection of input and output data sets of the analyses.
Type: DataCollectionType
Attributes: none
Subelements:
Subelement NameminOccursmaxOccursDefinition
Inputs11The inputs to the analyses including the databases searched, the spectral data and the source file converted to mzIdentML.
AnalysisData11Data sets generated by the analyses, including peptide and protein lists.
Graphical Context:
Example Context:
<DataCollection>
<Inputs xmlns="http://psidev.info/psi/pi/mzIdentML/1.1">
    <SourceFile location="build/classes/resources/55merge_omssa.omx" id="SourceFile_1">
        <FileFormat>
            <cvParam accession="MS:1001400" cvRef="PSI-MS" name="OMSSA xml file"/>
        </FileFormat>
    </SourceFile>
  ...
</DataCollection>

Element <DatabaseFilters>

Definition: The specification of filters applied to the database searched.
Type: DatabaseFiltersType
Attributes: none
Subelements:
Subelement NameminOccursmaxOccursDefinition
Filter1unboundedFilters applied to the search database. The filter MUST include at least one of Include and Exclude. If both are used, it is assumed that inclusion is performed first.
Example Context:
<DatabaseFilters>
  <Filter>
    <FilterType>
      <cvParam accession="MS:1001020" name="DB filter taxonomy" cvRef="PSI-MS"/>
    </FilterType>
  </Filter>
</DatabaseFilters>

Element <DatabaseName>

Definition: The database name may be given as a cvParam if it maps exactly to one of the release databases listed in the CV, otherwise a userParam should be used.
Type: ParamType
Attributes: none
Subelements:
Subelement NameminOccursmaxOccursDefinition
cvParam11A single entry from an ontology or a controlled vocabulary.
userParam11A single user-defined parameter.
Example Context:
<DatabaseName>
    <userParam name="D:/Software/Databases/Neospora_3rndTryp/Neo_rndTryp_3times.fasta"/>
</DatabaseName>
cvParam Mapping Rules:
Path /MzIdentML/DataCollection/Inputs/SearchDatabase/DatabaseName
MAY supply a *child* term of MS:1001013 (database name) one or more times
  e.g.: MS:1001084 (database nr) 
  e.g.: MS:1001104 (database SwissProt) 
  e.g.: MS:1001142 (database IPI_human) 
  e.g.: MS:1001285 (database IPI_mouse) 
  e.g.: MS:1001286 (database IPI_rat) 
  e.g.: MS:1001287 (database IPI_zebrafish) 
  e.g.: MS:1001288 (database IPI_chicken) 
  e.g.: MS:1001289 (database IPI_cow) 
  e.g.: MS:1001290 (database IPI_arabidopsis) 
Example cvParams:
<cvParam accession="MS:1001073" name="database type amino acid" cvRef="PSI-MS"/>
Example userParams:
<userParam name="Neo_rndTryp_3times.fasta"/>
<userParam name="D:/Software/Databases/Neospora_3rndTryp/Neo_rndTryp_3times.fasta"/>

Element <DatabaseTranslation>

Definition: A specification of how a nucleic acid sequence database was translated for searching.
Type: DatabaseTranslationType
Attributes:
Attribute NameData TypeUseDefinition
frameslistOfAllowedFramesoptionalThe frames in which the nucleic acid sequence has been translated as a space separated list
Subelements:
Subelement NameminOccursmaxOccursDefinition
TranslationTable1unboundedThe table used to translate codons into nucleic acids e.g. by reference to the NCBI translation table.
Example Context:


Element <Enzyme>

Definition: The details of an individual cleavage enzyme should be provided by giving a regular expression or a CV term if a "standard" enzyme cleavage has been performed.
Type: EnzymeType
Attributes:
Attribute NameData TypeUseDefinition
cTermGainxsd:string with restriction
[A-Za-z0-9 ]+
optionalElement formula gained at CTerm.
idxsd:stringrequiredAn identifier is an unambiguous string that is unique within the scope (i.e. a document, a set of related documents, or a repository) of its use.
minDistancexsd:intoptionalMinimal distance for another cleavage (minimum: 1).
missedCleavagesxsd:intoptionalThe number of missed cleavage sites allowed by the search. The attribute MUST be provided if an enzyme has been used.
nTermGainxsd:string with restriction
[A-Za-z0-9 ]+
optionalElement formula gained at NTerm.
namexsd:stringoptionalThe potentially ambiguous common identifier, such as a human-readable name for the instance.
semiSpecificxsd:booleanoptionalSet to true if the enzyme cleaves semi-specifically (i.e. one terminus MUST cleave according to the rules, the other can cleave at any residue), false if the enzyme cleavage is assumed to be specific to both termini (accepting for any missed cleavages).
Subelements:
Subelement NameminOccursmaxOccursDefinition
SiteRegexp01Regular expression for specifying the enzyme cleavage site.
EnzymeName01The name of the enzyme from a CV.
Example Context:
<Enzyme id="ENZ_0" cTermGain="OH" nTermGain="H" semiSpecific="0">
  <SiteRegexp><![CDATA[(?<=[KR])(?!P)]]></SiteRegexp>
  <EnzymeName>
    <cvParam accession="MS:1001251" name="Trypsin" cvRef="PSI-MS"/>
  </EnzymeName>
</Enzyme>

Element <EnzymeName>

Definition: The name of the enzyme from a CV.
Type: ParamListType
Attributes: none
Subelements:
Subelement NameminOccursmaxOccursDefinition
cvParam1unboundedA single entry from an ontology or a controlled vocabulary.
userParam1unboundedA single user-defined parameter.
Example Context:
<EnzymeName>
    <cvParam accession="MS:1001251" cvRef="PSI-MS" name="Trypsin"/>
</EnzymeName>
cvParam Mapping Rules:
Path /MzIdentML/AnalysisProtocolCollection/SpectrumIdentificationProtocol/Enzymes/Enzyme/EnzymeName
MAY supply a *child* term of MS:1001045 (cleavage agent name) only once
  e.g.: MS:1001091 (NoEnzyme) 
  e.g.: MS:1001251 (Trypsin) 
  e.g.: MS:1001303 (Arg-C) 
  e.g.: MS:1001304 (Asp-N) 
  e.g.: MS:1001305 (Asp-N_ambic) 
  e.g.: MS:1001306 (Chymotrypsin) 
  e.g.: MS:1001307 (CNBr) 
  e.g.: MS:1001308 (Formic_acid) 
  e.g.: MS:1001309 (Lys-C) 
  e.g.: MS:1001310 (Lys-C/P) 
  et al.
Example cvParams:
<cvParam accession="MS:1001251" name="Trypsin" cvRef="PSI-MS"/>

Element <Enzymes>

Definition: The list of enzymes used in experiment
Type: EnzymesType
Attributes:
Attribute NameData TypeUseDefinition
independentxsd:booleanoptionalIf there are multiple enzymes specified, this attribute is set to true if cleavage with different enzymes is performed independently.
Subelements:
Subelement NameminOccursmaxOccursDefinition
Enzyme1unboundedThe details of an individual cleavage enzyme should be provided by giving a regular expression or a CV term if a "standard" enzyme cleavage has been performed.
Example Context:
<Enzymes>
  <Enzyme id="ENZ_0" cTermGain="OH" nTermGain="H" semiSpecific="0">
    <SiteRegexp><![CDATA[(?<=[KR])(?!P)]]></SiteRegexp>
    <EnzymeName>
      <cvParam accession="MS:1001251" name="Trypsin" cvRef="PSI-MS"/>
    </EnzymeName>
  </Enzyme>
  ...
</Enzymes>

Element <Exclude>

Definition: All sequences fulfilling the specifed criteria are excluded.
Type: ParamListType
Attributes: none
Subelements:
Subelement NameminOccursmaxOccursDefinition
cvParam1unboundedA single entry from an ontology or a controlled vocabulary.
userParam1unboundedA single user-defined parameter.
Example Context:

cvParam Mapping Rules:
Path /MzIdentML/AnalysisProtocolCollection/SpectrumIdentificationProtocol/DatabaseFilters/Filter/Exclude
MAY supply a *child* term of MS:1001512 (Sequence database filters) one or more times
  e.g.: MS:1001090 (taxonomy nomenclature) 
  e.g.: MS:1001201 (DB MW filter maximum) 
  e.g.: MS:1001202 (DB MW filter minimum) 
  e.g.: MS:1001203 (DB PI filter maximum) 
  e.g.: MS:1001204 (DB PI filter minimum) 
  e.g.: MS:1001467 (taxonomy: NCBI TaxID) 
  e.g.: MS:1001468 (taxonomy: common name) 
  e.g.: MS:1001469 (taxonomy: scientific name) 
  e.g.: MS:1001470 (taxonomy: Swiss-Prot ID) 
  e.g.: MS:1001513 (DB sequence filter pattern) 
  et al.

Element <ExternalFormatDocumentation>

Definition: A URI to access documentation and tools to interpret the external format of the ExternalData instance. For example, XML Schema or static libraries (APIs) to access binary formats.
Type: xsd:anyURI
Attributes: none
Subelements: none
Example Context:


Element <FileFormat>

Definition: The format of the ExternalData file, for example "tiff" for image files.
Type: FileFormatType
Attributes: none
Subelements:
Subelement NameminOccursmaxOccursDefinition
cvParam11A single entry from an ontology or a controlled vocabulary.
Example Context:
<FileFormat>
    <cvParam accession="MS:1001062" cvRef="PSI-MS" name="Mascot MGF file"/>
</FileFormat>
cvParam Mapping Rules:
Path /MzIdentML/DataCollection/Inputs/SearchDatabase/FileFormat
MUST supply a *child* term of MS:1001347 (database file formats) one or more times
  e.g.: MS:1001348 (FASTA format) 
  e.g.: MS:1001349 (ASN.1) 
  e.g.: MS:1001350 (NCBI *.p*) 
  e.g.: MS:1001351 (clustal aln) 
  e.g.: MS:1001352 (embl em) 
  e.g.: MS:1001353 (NBRF PIR) 
  e.g.: MS:1001462 (PEFF format) 
Path /MzIdentML/DataCollection/Inputs/SourceFile/FileFormat
MUST supply a *child* term of MS:1001040 (intermediate analysis format) only once
  e.g.: MS:1000742 (Bioworks SRF file) 
  e.g.: MS:1001107 (data stored in database) 
  e.g.: MS:1001199 (Mascot DAT file) 
  e.g.: MS:1001200 (Sequest out file) 
  e.g.: MS:1001242 (Sequest out folder) 
  e.g.: MS:1001243 (Sequest summary) 
  e.g.: MS:1001275 (ProteinScape SearchEvent) 
  e.g.: MS:1001276 (ProteinScape Gel) 
  e.g.: MS:1001399 (OMSSA csv file) 
  e.g.: MS:1001400 (OMSSA xml file) 
  et al.
Path /MzIdentML/DataCollection/Inputs/SpectraData/FileFormat
MUST supply a *child* term of MS:1000560 (mass spectrometer file format) one or more times
  e.g.: MS:1000526 (Waters raw file) 
  e.g.: MS:1000562 (ABI WIFF file) 
  e.g.: MS:1000563 (Thermo RAW file) 
  e.g.: MS:1000564 (PSI mzData file) 
  e.g.: MS:1000565 (Micromass PKL file) 
  e.g.: MS:1000566 (ISB mzXML file) 
  e.g.: MS:1000567 (Bruker/Agilent YEP file) 
  e.g.: MS:1000584 (mzML file) 
  e.g.: MS:1000613 (DTA file) 
  e.g.: MS:1000614 (ProteinLynx Global Server mass spectrum XML file) 
  et al.
Example cvParams:
<cvParam accession="MS:1001199" name="Mascot DAT file" cvRef="PSI-MS"/>
<cvParam accession="MS:1001348" name="FASTA format" cvRef="PSI-MS"/>
<cvParam accession="MS:1001062" name="Mascot MGF file" cvRef="PSI-MS"/>
<cvParam accession="MS:1001400" cvRef="PSI-MS" name="OMSSA xml file"/>

Element <Filter>

Definition: Filters applied to the search database. The filter MUST include at least one of Include and Exclude. If both are used, it is assumed that inclusion is performed first.
Type: FilterType
Attributes: none
Subelements:
Subelement NameminOccursmaxOccursDefinition
FilterType11The type of filter e.g. database taxonomy filter, pi filter, mw filter
Include01All sequences fulfilling the specifed criteria are included.
Exclude01All sequences fulfilling the specifed criteria are excluded.
Example Context:
<Filter>
  <FilterType>
    <cvParam accession="MS:1001020" name="DB filter taxonomy" cvRef="PSI-MS"/>
  </FilterType>
</Filter>

Element <FilterType>

Definition: The type of filter e.g. database taxonomy filter, pi filter, mw filter
Type: ParamType
Attributes: none
Subelements:
Subelement NameminOccursmaxOccursDefinition
cvParam11A single entry from an ontology or a controlled vocabulary.
userParam11A single user-defined parameter.
Example Context:
<FilterType>
  <cvParam accession="MS:1001020" name="DB filter taxonomy" cvRef="PSI-MS"/>
</FilterType>
cvParam Mapping Rules:
Path /MzIdentML/AnalysisProtocolCollection/SpectrumIdentificationProtocol/DatabaseFilters/Filter/FilterType
MUST supply a *child* term of MS:1001511 (Sequence database filter types) one or more times
  e.g.: MS:1001020 (DB filter taxonomy) 
  e.g.: MS:1001021 (DB filter on accession numbers) 
  e.g.: MS:1001022 (DB MW filter) 
  e.g.: MS:1001023 (DB PI filter) 
  e.g.: MS:1001027 (DB filter on sequence pattern) 
Example cvParams:
<cvParam accession="MS:1001020" name="DB filter taxonomy" cvRef="PSI-MS"/>

Element <FragmentArray>

Definition: An array of values for a given type of measure and for a particular ion type, in parallel to the index of ions identified.
Type: FragmentArrayType
Attributes:
Attribute NameData TypeUseDefinition
measure_refxsd:stringrequiredA reference to the Measure defined in the FragmentationTable
valueslistOfFloatsrequiredThe values of this particular measure, corresponding to the index defined in ion type
Subelements: none
Example Context:


Element <FragmentTolerance>

Definition: The tolerance of the search given as a plus and minus value with units.
Type: ToleranceType
Attributes: none
Subelements:
Subelement NameminOccursmaxOccursDefinition
cvParam1unboundedA single entry from an ontology or a controlled vocabulary.
Example Context:
<FragmentTolerance>
  <cvParam accession="MS:1001412" name="search tolerance plus value" value="0.8"
    cvRef="PSI-MS" unitAccession="UO:0000221" unitName="dalton" unitCvRef="UO"/>
  <cvParam accession="MS:1001413" name="search tolerance minus value" value="0.8"
    cvRef="PSI-MS" unitAccession="UO:0000221" unitName="dalton" unitCvRef="UO"/>
</FragmentTolerance>
cvParam Mapping Rules:
Path /MzIdentML/AnalysisProtocolCollection/SpectrumIdentificationProtocol/FragmentTolerance
MUST supply term MS:1001412 (search tolerance plus value) only once
MUST supply term MS:1001413 (search tolerance minus value) only once
Example cvParams:
<cvParam accession="MS:1001412" name="search tolerance plus value" value="0.8"
<cvParam accession="MS:1001413" name="search tolerance minus value" value="0.8"

Element <Fragmentation>

Definition: The product ions identified in this result.
Type: FragmentationType
Attributes: none
Subelements:
Subelement NameminOccursmaxOccursDefinition
IonType1unboundedIonType defines the index of fragmentation ions being reported, importing a CV term for the type of ion e.g. b ion. Example: if b3 b7 b8 and b10 have been identified, the index attribute will contain 3 7 8 10, and the corresponding values will be reported in parallel arrays below
Example Context:


Element <FragmentationTable>

Definition: Contains the types of measures that will be reported in generic arrays for each SpectrumIdentificationItem e.g. product ion m/z, product ion intensity, product ion m/z error
Type: FragmentationTableType
Attributes: none
Subelements:
Subelement NameminOccursmaxOccursDefinition
Measure1unboundedReferences to CV terms defining the measures about product ions to be reported in SpectrumIdentificationItem
Example Context:
<FragmentationTable>
    <Measure id="Measure_MZ">
        <cvParam accession="MS:1001225" cvRef="PSI-MS" unitCvRef="PSI-MS" unitName="m/z" unitAccession="MS:1000040" name="product ion m/z"/>
    </Measure>
    <Measure id="Measure_Int">
        <cvParam accession="MS:1001226" cvRef="PSI-MS" name="product ion intensity"/>
    </Measure>
  ...
</FragmentationTable>

Element <Include>

Definition: All sequences fulfilling the specifed criteria are included.
Type: ParamListType
Attributes: none
Subelements:
Subelement NameminOccursmaxOccursDefinition
cvParam1unboundedA single entry from an ontology or a controlled vocabulary.
userParam1unboundedA single user-defined parameter.
Example Context:

cvParam Mapping Rules:
Path /MzIdentML/AnalysisProtocolCollection/SpectrumIdentificationProtocol/DatabaseFilters/Filter/Include
MAY supply a *child* term of MS:1001512 (Sequence database filters) one or more times
  e.g.: MS:1001090 (taxonomy nomenclature) 
  e.g.: MS:1001201 (DB MW filter maximum) 
  e.g.: MS:1001202 (DB MW filter minimum) 
  e.g.: MS:1001203 (DB PI filter maximum) 
  e.g.: MS:1001204 (DB PI filter minimum) 
  e.g.: MS:1001467 (taxonomy: NCBI TaxID) 
  e.g.: MS:1001468 (taxonomy: common name) 
  e.g.: MS:1001469 (taxonomy: scientific name) 
  e.g.: MS:1001470 (taxonomy: Swiss-Prot ID) 
  e.g.: MS:1001513 (DB sequence filter pattern) 
  et al.

Element <InputSpectra>

Definition: One of the spectra data sets used.
Type: InputSpectraType
Attributes:
Attribute NameData TypeUseDefinition
spectraData_refxsd:stringoptionalA reference to the SpectraData element which locates the input spectra to an external file.
Subelements: none
Example Context:
<InputSpectra spectraData_ref="SID_1"/>

Element <InputSpectrumIdentifications>

Definition: The lists of spectrum identifications that are input to the protein detection process.
Type: InputSpectrumIdentificationsType
Attributes:
Attribute NameData TypeUseDefinition
spectrumIdentificationList_refxsd:stringrequiredA reference to the list of spectrum identifications that were input to the process.
Subelements: none
Example Context:
<InputSpectrumIdentifications spectrumIdentificationList_ref="SIL_1"/>

Element <Inputs>

Definition: The inputs to the analyses including the databases searched, the spectral data and the source file converted to mzIdentML.
Type: InputsType
Attributes: none
Subelements:
Subelement NameminOccursmaxOccursDefinition
SourceFile0unboundedA file from which this mzIdentML instance was created.
SearchDatabase0unboundedA database for searching mass spectra. Examples include a set of amino acid sequence entries, or annotated spectra libraries.
SpectraData1unboundedA data set containing spectra data (consisting of one or more spectra).
Example Context:
<Inputs xmlns="http://psidev.info/psi/pi/mzIdentML/1.1">
    <SourceFile location="build/classes/resources/55merge_omssa.omx" id="SourceFile_1">
        <FileFormat>
            <cvParam accession="MS:1001400" cvRef="PSI-MS" name="OMSSA xml file"/>
        </FileFormat>
    </SourceFile>
    <SearchDatabase numDatabaseSequences="22348" location="D:/Software/Databases/Neospora_3rndTryp/Neo_rndTryp_3times.fasta" id="SearchDB_1">
  ...
</Inputs>

Element <IonType>

Definition: IonType defines the index of fragmentation ions being reported, importing a CV term for the type of ion e.g. b ion. Example: if b3 b7 b8 and b10 have been identified, the index attribute will contain 3 7 8 10, and the corresponding values will be reported in parallel arrays below
Type: IonTypeType
Attributes:
Attribute NameData TypeUseDefinition
chargexsd:intrequiredThe charge of the identified fragmentation ions.
indexlistOfIntegersoptionalThe index of ions identified as integers, following standard notation for a-c, x-z e.g. if b3 b5 and b6 have been identified, the index would store "3 5 6". For internal ions, the index contains pairs defining the start and end point - see specification document for examples. For immonium ions, the index is the position of the identified ion within the peptide sequence - if the peptide contains the same amino acid in multiple positions that cannot be distinguished, all positions should be given.
Subelements:
Subelement NameminOccursmaxOccursDefinition
FragmentArray0unboundedAn array of values for a given type of measure and for a particular ion type, in parallel to the index of ions identified.
cvParam11A single entry from an ontology or a controlled vocabulary.
Example Context:

cvParam Mapping Rules:
Path /MzIdentML/DataCollection/AnalysisData/SpectrumIdentificationList/SpectrumIdentificationResult/SpectrumIdentificationItem/Fragmentation/IonType
MAY supply a *child* term of MS:1001221 (fragmentation information) one or more times
  e.g.: MS:1000903 (product ion series ordinal) 
  e.g.: MS:1000904 (product ion m/z delta) 
  e.g.: MS:1000926 (product interpretation rank) 
  e.g.: MS:1001220 (frag: y ion) 
  e.g.: MS:1001222 (frag: b ion - H2O) 
  e.g.: MS:1001223 (frag: y ion - H2O) 
  e.g.: MS:1001224 (frag: b ion) 
  e.g.: MS:1001225 (product ion m/z) 
  e.g.: MS:1001226 (product ion intensity) 
  e.g.: MS:1001227 (product ion m/z error) 
  et al.

Element <MassTable>

Definition: The masses of residues used in the search.
Type: MassTableType
Attributes:
Attribute NameData TypeUseDefinition
idxsd:stringrequiredAn identifier is an unambiguous string that is unique within the scope (i.e. a document, a set of related documents, or a repository) of its use.
msLevellistOfIntegersrequiredThe MS spectrum that the MassTable refers to e.g. "1" for MS1 "2" for MS2 or "1 2" for MS1 or MS2.
namexsd:stringoptionalThe potentially ambiguous common identifier, such as a human-readable name for the instance.
Subelements:
Subelement NameminOccursmaxOccursDefinition
Residue0unboundedThe specification of a single residue within the mass table.
AmbiguousResidue0unboundedAmbiguous residues e.g. X can be specified by the Code attribute and a set of parameters for example giving the different masses that will be used in the search.
cvParam0unboundedA single entry from an ontology or a controlled vocabulary.
userParam0unboundedA single user-defined parameter.
Example Context:
<MassTable id="MT" msLevel="1 2">
  <Residue code="A" mass="71.037114"/>
  <Residue code="C" mass="103.009185"/>
  <Residue code="D" mass="115.026943"/>
  <Residue code="E" mass="129.042593"/>
  <Residue code="F" mass="147.068414"/>
  <Residue code="G" mass="57.021464"/>
  ...
</MassTable>
cvParam Mapping Rules:
Path /MzIdentML/AnalysisProtocolCollection/SpectrumIdentificationProtocol/MassTable
MAY supply a *child* term of MS:1001354 (mass table options) one or more times
  e.g.: MS:1001346 (AAIndex mass table) 

Element <Measure>

Definition: References to CV terms defining the measures about product ions to be reported in SpectrumIdentificationItem
Type: MeasureType
Attributes:
Attribute NameData TypeUseDefinition
idxsd:stringrequiredAn identifier is an unambiguous string that is unique within the scope (i.e. a document, a set of related documents, or a repository) of its use.
namexsd:stringoptionalThe potentially ambiguous common identifier, such as a human-readable name for the instance.
Subelements:
Subelement NameminOccursmaxOccursDefinition
cvParam1unboundedA single entry from an ontology or a controlled vocabulary.
Example Context:
<Measure id="Measure_Error">
    <cvParam accession="MS:1001227" cvRef="PSI-MS" unitCvRef="PSI-MS" unitName="m/z" unitAccession="MS:1000040" name="product ion m/z error"/>
</Measure>
cvParam Mapping Rules:
Path /MzIdentML/DataCollection/AnalysisData/SpectrumIdentificationList/FragmentationTable/Measure
MUST supply term MS:1001226 (product ion intensity) only once
MUST supply term MS:1001225 (product ion m/z) only once
MUST supply term MS:1001227 (product ion m/z error) only once
Example cvParams:
<cvParam cvRef="PSI-MS" accession="MS:1001225" name="product ion m/z"/>
<cvParam cvRef="PSI-MS" accession="MS:1001226" name="product ion intensity"/>
<cvParam cvRef="PSI-MS" accession="MS:1001227" name="product ion m/z error"

Element <Modification>

Definition: A molecule modification specification. If n modifications have been found on a peptide, there should be n instances of Modification. If multiple modifications are provided as cvParams, it is assumed that the modification is ambiguous i.e. one modification or another. A cvParam MUST be provided with the identification of the modification sourced from a suitable CV e.g. UNIMOD. If the modification is not present in the CV (and this will be checked by the semantic validator within a given tolerance window), there is a “unknown modification” CV term that MUST be used instead. A neutral loss should be defined as an additional CVParam within Modification. If more complex information should be given about neutral losses (such as presence/absence on particular product ions), this can additionally be encoded within the FragmentationArray.
Type: ModificationType
Attributes:
Attribute NameData TypeUseDefinition
avgMassDeltaxsd:doubleoptionalAtomic mass delta considering the natural distribution of isotopes in Daltons.
locationxsd:intoptionalLocation of the modification within the peptide - position in peptide sequence, counted from the N-terminus residue, starting at position 1. Specific modifications to the N-terminus should be given the location 0. Modification to the C-terminus should be given as peptide length + 1.
monoisotopicMassDeltaxsd:doubleoptionalAtomic mass delta when assuming only the most common isotope of elements in Daltons.
residueslistOfCharsoptionalSpecification of the residue (amino acid) on which the modification occurs. If multiple values are given, it is assumed that the exact residue modified is unknown i.e. the modification is to ONE of the residues listed. Multiple residues would usually only be specified for PMF data.
Subelements:
Subelement NameminOccursmaxOccursDefinition
cvParam1unboundedA single entry from an ontology or a controlled vocabulary.
Example Context:
<Modification location="11" residues="M" monoisotopicMassDelta="15.994915">
  <cvParam accession="UNIMOD:35" name="Oxidation" cvRef="UNIMOD"/>
  <cvParam accession="MS:1001524" name="fragment neutral loss" cvRef="PSI-MS"
    value="63.998285" unitAccession="UO:0000221" unitName="dalton" unitCvRef="UO"/>
</Modification>
Example cvParams:
<cvParam accession="UNIMOD:4" name="Carbamidomethyl" cvRef="UNIMOD"/>
<cvParam accession="UNIMOD:35" name="Oxidation" cvRef="UNIMOD"/>
<cvParam accession="MS:1001524" name="fragment neutral loss" cvRef="PSI-MS" value="0"

Element <ModificationParams>

Definition: The specification of static/variable modifications (e.g. Oxidation of Methionine) that are to be considered in the spectra search.
Type: ModificationParamsType
Attributes: none
Subelements:
Subelement NameminOccursmaxOccursDefinition
SearchModification1unboundedSpecification of a search modification as parameter for a spectra search. Contains the name of the modification, the mass, the specificity and whether it is a static modification.
Example Context:
<ModificationParams>
    <SearchModification residues="C" massDelta="57.021465" fixedMod="true">
        <cvParam accession="UNIMOD:4" cvRef="UNIMOD" name="Carbamidomethyl"/>
    </SearchModification>
    <SearchModification residues="M" massDelta="15.994915" fixedMod="false">
        <cvParam accession="UNIMOD:35" cvRef="UNIMOD" name="Oxidation"/>
    </SearchModification>
  ...
</ModificationParams>

Element <Organization>

Definition: Organizations are entities like companies, universities, government agencies. Any additional information such as the address, email etc. should be supplied either as CV parameters or as user parameters.
Type: OrganizationType
Attributes:
Attribute NameData TypeUseDefinition
idxsd:stringrequiredAn identifier is an unambiguous string that is unique within the scope (i.e. a document, a set of related documents, or a repository) of its use.
namexsd:stringoptionalThe potentially ambiguous common identifier, such as a human-readable name for the instance.
Subelements:
Subelement NameminOccursmaxOccursDefinition
cvParam0unboundedA choice of either a cvParam or userParam.
userParam0unboundedA choice of either a cvParam or userParam.
Parent01The containing organization (the university or business which a lab belongs to, etc.)
Example Context:
<Organization id="ORG_MSL" name="Matrix Science Limited"/>

Element <Parent>

Definition: The containing organization (the university or business which a lab belongs to, etc.)
Type: ParentOrganizationType
Attributes:
Attribute NameData TypeUseDefinition
organization_refxsd:stringrequiredA reference to the organization this contact belongs to.
Subelements: none
Example Context:


Element <ParentTolerance>

Definition: The tolerance of the search given as a plus and minus value with units.
Type: ToleranceType
Attributes: none
Subelements:
Subelement NameminOccursmaxOccursDefinition
cvParam1unboundedA single entry from an ontology or a controlled vocabulary.
Example Context:
<ParentTolerance>
  <cvParam accession="MS:1001412" name="search tolerance plus value" value="1.5"
    cvRef="PSI-MS" unitAccession="UO:0000221" unitName="dalton" unitCvRef="UO"/>
  <cvParam accession="MS:1001413" name="search tolerance minus value" value="1.5"
    cvRef="PSI-MS" unitAccession="UO:0000221" unitName="dalton" unitCvRef="UO"/>
</ParentTolerance>
cvParam Mapping Rules:
Path /MzIdentML/AnalysisProtocolCollection/SpectrumIdentificationProtocol/ParentTolerance
MUST supply term MS:1001412 (search tolerance plus value) only once
MUST supply term MS:1001413 (search tolerance minus value) only once
Example cvParams:
<cvParam accession="MS:1001412" name="search tolerance plus value" value="1.5"
<cvParam accession="MS:1001413" name="search tolerance minus value" value="1.5"

Element <Peptide>

Definition: One (poly)peptide (a sequence with modifications). The combination of Peptide sequence and modifications MUST be unique in the file.
Type: PeptideType
Attributes:
Attribute NameData TypeUseDefinition
idxsd:stringrequiredAn identifier is an unambiguous string that is unique within the scope (i.e. a document, a set of related documents, or a repository) of its use.
namexsd:stringoptionalThe potentially ambiguous common identifier, such as a human-readable name for the instance.
Subelements:
Subelement NameminOccursmaxOccursDefinition
PeptideSequence11The amino acid sequence of the (poly)peptide. If a substitution modification has been found, the original sequence should be reported.
Modification0unboundedA molecule modification specification. If n modifications have been found on a peptide, there should be n instances of Modification. If multiple modifications are provided as cvParams, it is assumed that the modification is ambiguous i.e. one modification or another. A cvParam MUST be provided with the identification of the modification sourced from a suitable CV e.g. UNIMOD. If the modification is not present in the CV (and this will be checked by the semantic validator within a given tolerance window), there is a “unknown modification” CV term that MUST be used instead. A neutral loss should be defined as an additional CVParam within Modification. If more complex information should be given about neutral losses (such as presence/absence on particular product ions), this can additionally be encoded within the FragmentationArray.
SubstitutionModification0unboundedA modification where one residue is substituted by another (amino acid change).
cvParam0unboundedA choice of either a cvParam or userParam.
userParam0unboundedA choice of either a cvParam or userParam.
Example Context:
<Peptide id="TVDVGMGGVDLANLKACSGSGVSQELHIWGK_000000100000000000000000000000000">
  <PeptideSequence>TVDVGMGGVDLANLKACSGSGVSQELHIWGK</PeptideSequence>
  <Modification location="6" residues="M" monoisotopicMassDelta="15.994915">
    <cvParam accession="UNIMOD:35" name="Oxidation" cvRef="UNIMOD"/>
    <cvParam accession="MS:1001524" name="fragment neutral loss" cvRef="PSI-MS"
      value="63.998285" unitAccession="UO:0000221" unitName="dalton" unitCvRef="UO"/>
  </Modification>
  ...
</Peptide>

Element <PeptideEvidence>

Definition: PeptideEvidence links a specific Peptide element to a specific position in a DBSequence. There MUST only be one PeptideEvidence item per Peptide-to-DBSequence-position.
Type: PeptideEvidenceType
Attributes:
Attribute NameData TypeUseDefinition
dBSequence_refxsd:stringrequiredA reference to the protein sequence in which the specified peptide has been linked.
endxsd:intoptionalThe index position of the last amino acid of the peptide inside the protein sequence, where the first amino acid of the protein sequence is position 1. Must be provided unless this is a de novo search.
frameallowed_framesoptionalThe translation frame of this sequence if this is PeptideEvidence derived from nucleic acid sequence
idxsd:stringrequiredAn identifier is an unambiguous string that is unique within the scope (i.e. a document, a set of related documents, or a repository) of its use.
isDecoyxsd:booleanoptionalSet to true if the peptide is matched to a decoy sequence.
namexsd:stringoptionalThe potentially ambiguous common identifier, such as a human-readable name for the instance.
peptide_refxsd:stringrequiredA reference to the identified (poly)peptide sequence in the Peptide element.
postxsd:string with restriction
[ABCDEFGHIJKLMNOPQRSTUVWXYZ?\-]{1}
optionalPost flanking residue. If the peptide is C-terminal, post="-" and not post="". If for any reason it is unknown (e.g. denovo), post="?" should be used.
prexsd:string with restriction
[ABCDEFGHIJKLMNOPQRSTUVWXYZ?\-]{1}
optionalPrevious flanking residue. If the peptide is N-terminal, pre="-" and not pre="". If for any reason it is unknown (e.g. denovo), pre="?" should be used.
startxsd:intoptionalStart position of the peptide inside the protein sequence, where the first amino acid of the protein sequence is position 1. Must be provided unless this is a de novo search.
translationTable_refxsd:stringoptionalA reference to the translation table used if this is PeptideEvidence derived from nucleic acid sequence
Subelements:
Subelement NameminOccursmaxOccursDefinition
cvParam0unboundedA choice of either a cvParam or userParam.
userParam0unboundedA choice of either a cvParam or userParam.
Example Context:
<PeptideEvidence id="DDDHSDQGGEVQGGR_00000000000000000_1_Rnd2psu|NC_LIV_123110_2144_2158"
  start="2144" end="2158" pre="R" post="G" isDecoy="false"
  dBSequence_ref="DBSeq_1_Rnd2psu|NC_LIV_123110" peptide_ref="DDDHSDQGGEVQGGR_00000000000000000"/>
<PeptideEvidence id="SVAGKGLADEHTACR_00000000000000000_1_Rnd3psu|NC_LIV_114310_1396_1410"
  start="1396" end="1410" pre="R" post="E" isDecoy="false"
  dBSequence_ref="DBSeq_1_Rnd3psu|NC_LIV_114310" peptide_ref="SVAGKGLADEHTACR_00000000000000000"/>
<PeptideEvidence id="FASCCGEDDGEAPR_0000000000000000_1_psu|NC_LIV_113540_2484_2497" start="2484"
  ...
</PeptideEvidence>

Element <PeptideEvidenceRef>

Definition: Reference to the PeptideEvidence element identified. If a specific sequence can be assigned to multiple proteins and or positions in a protein all possible PeptideEvidence elements should be referenced here.
Type: PeptideEvidenceRefType
Attributes:
Attribute NameData TypeUseDefinition
peptideEvidence_refxsd:stringrequiredA reference to the PeptideEvidenceItem element(s).
Subelements: none
Example Context:
<PeptideEvidenceRef
  peptideEvidence_ref="SGALR_0000000_1_Rnd1psu|NC_LIV_081600_1089_1093"/>
<PeptideEvidenceRef peptideEvidence_ref="SGALR_0000000_1_Rnd1psu|NC_LIV_020100_977_981"/>
<PeptideEvidenceRef peptideEvidence_ref="SGALR_0000000_1_Rnd1psu|NC_LIV_102910_725_729"/>
<PeptideEvidenceRef peptideEvidence_ref="SGALR_0000000_1_Rnd1psu|NC_LIV_122850_402_406"/>
<PeptideEvidenceRef peptideEvidence_ref="SGALR_0000000_1_Rnd1psu|NC_LIV_060960_32_36"/>
<PeptideEvidenceRef peptideEvidence_ref="SGALR_0000000_1_Rnd2psu|NC_LIV_145280_820_824"/>
  ...
</PeptideEvidenceRef>
Example cvParams:
<cvParam accession="MS:1001171" name="mascot:score" cvRef="PSI-MS" value="13.49"/>
<cvParam accession="MS:1001172" name="mascot:expectation value" cvRef="PSI-MS"
<cvParam accession="MS:1001363" name="peptide unique to one protein" cvRef="PSI-MS"/>
<cvParam accession="MS:1001371" name="mascot:identity threshold" cvRef="PSI-MS" value="42"/>
<cvParam accession="MS:1001370" name="mascot:homology threshold" cvRef="PSI-MS" value="24"/>
<cvParam accession="MS:1001030" name="number of peptide seqs compared to each spectrum"
<cvParam accession="MS:1000796" name="spectrum title" cvRef="PSI-MS"

Element <PeptideHypothesis>

Definition: Peptide evidence on which this ProteinHypothesis is based by reference to a PeptideEvidence element.
Type: PeptideHypothesisType
Attributes:
Attribute NameData TypeUseDefinition
peptideEvidence_refxsd:stringrequiredA reference to the PeptideEvidence element on which this hypothesis is based.
Subelements:
Subelement NameminOccursmaxOccursDefinition
SpectrumIdentificationItemRef1unboundedReference(s) to the SpectrumIdentificationItem element(s) that support the given PeptideEvidence element. Using these references it is possible to indicate which spectra were actually accepted as evidence for this peptide identification in the given protein.
Example Context:
<PeptideHypothesis
  peptideEvidence_ref="KDLYGNVVLSGGTTMYEGIGER_000000000000000100000000_1_psu|NC_LIV_020800_292_313">
  <SpectrumIdentificationItemRef spectrumIdentificationItem_ref="SII_303_1"/>
  <SpectrumIdentificationItemRef spectrumIdentificationItem_ref="SII_304_1"/>
</PeptideHypothesis>
Example cvParams:
<cvParam accession="MS:1001171" name="mascot:score" cvRef="PSI-MS"
<cvParam accession="MS:1001093" name="sequence coverage" cvRef="PSI-MS" value="11"/>
<cvParam accession="MS:1001097" name="distinct peptide sequences" cvRef="PSI-MS"

Element <PeptideSequence>

Definition: The amino acid sequence of the (poly)peptide. If a substitution modification has been found, the original sequence should be reported.
Type: sequence
Attributes: none
Subelements: none
Example Context:
<PeptideSequence>GELLGLGGVSGCPLRSGGTEAGGALEQPPLKPK</PeptideSequence>

Element <Person>

Definition: A person's name and contact details. Any additional information such as the address, contact email etc. should be supplied using CV parameters or user parameters.
Type: PersonType
Attributes:
Attribute NameData TypeUseDefinition
firstNamexsd:stringoptionalThe Person's first name.
idxsd:stringrequiredAn identifier is an unambiguous string that is unique within the scope (i.e. a document, a set of related documents, or a repository) of its use.
lastNamexsd:stringoptionalThe Person's last/family name.
midInitialsxsd:stringoptionalThe Person's middle initial.
namexsd:stringoptionalThe potentially ambiguous common identifier, such as a human-readable name for the instance.
Subelements:
Subelement NameminOccursmaxOccursDefinition
cvParam0unboundedA choice of either a cvParam or userParam.
userParam0unboundedA choice of either a cvParam or userParam.
Affiliation0unboundedThe organization a person belongs to.
Example Context:
<Person firstName="firstname" lastName="secondName" id="PERSON_DOC_OWNER">
    <Affiliation organization_ref="ORG_DOC_OWNER"/>
</Person>

Element <ProteinAmbiguityGroup>

Definition: A set of logically related results from a protein detection, for example to represent conflicting assignments of peptides to proteins.
Type: ProteinAmbiguityGroupType
Attributes:
Attribute NameData TypeUseDefinition
idxsd:stringrequiredAn identifier is an unambiguous string that is unique within the scope (i.e. a document, a set of related documents, or a repository) of its use.
namexsd:stringoptionalThe potentially ambiguous common identifier, such as a human-readable name for the instance.
Subelements:
Subelement NameminOccursmaxOccursDefinition
ProteinDetectionHypothesis1unboundedA single result of the ProteinDetection analysis (i.e. a protein).
cvParam0unboundedA single entry from an ontology or a controlled vocabulary.
userParam0unboundedA single user-defined parameter.
Example Context:
<ProteinAmbiguityGroup id="PAG_hit_2">
  <ProteinDetectionHypothesis id="PDH_psu|NC_LIV_105380_0"
    dBSequence_ref="DBSeq_1_psu|NC_LIV_105380" passThreshold="true">
    <PeptideHypothesis
      peptideEvidence_ref="VIDENFGLVEGLMTTVHAATGTQK_00000000000001000000000000_1_psu|NC_LIV_105380_842_865">
      <SpectrumIdentificationItemRef spectrumIdentificationItem_ref="SII_307_1"/>
    </PeptideHypothesis>
  ...
</ProteinAmbiguityGroup>

Element <ProteinDetection>

Definition: An Analysis which assembles a set of peptides (e.g. from a spectra search analysis) to proteins.
Type: ProteinDetectionType
Attributes:
Attribute NameData TypeUseDefinition
activityDatexsd:dateTimeoptionalWhen the protocol was applied.
idxsd:stringrequiredAn identifier is an unambiguous string that is unique within the scope (i.e. a document, a set of related documents, or a repository) of its use.
namexsd:stringoptionalThe potentially ambiguous common identifier, such as a human-readable name for the instance.
proteinDetectionList_refxsd:stringrequiredA reference to the ProteinDetectionList in the DataCollection section.
proteinDetectionProtocol_refxsd:stringrequiredA reference to the detection protocol used for this ProteinDetection.
Subelements:
Subelement NameminOccursmaxOccursDefinition
InputSpectrumIdentifications1unboundedThe lists of spectrum identifications that are input to the protein detection process.
Example Context:
<ProteinDetection id="PD_1" proteinDetectionProtocol_ref="PDP_MascotParser_1"
  proteinDetectionList_ref="PDL_1" activityDate="2011-03-25T13:33:51">
  <InputSpectrumIdentifications spectrumIdentificationList_ref="SIL_1"/>
</ProteinDetection>

Element <ProteinDetectionHypothesis>

Definition: A single result of the ProteinDetection analysis (i.e. a protein).
Type: ProteinDetectionHypothesisType
Attributes:
Attribute NameData TypeUseDefinition
dBSequence_refxsd:stringoptionalA reference to the corresponding DBSequence entry. This optional and redundant, because the PeptideEvidence elements referenced from here also map to the DBSequence.
idxsd:stringrequiredAn identifier is an unambiguous string that is unique within the scope (i.e. a document, a set of related documents, or a repository) of its use.
namexsd:stringoptionalThe potentially ambiguous common identifier, such as a human-readable name for the instance.
passThresholdxsd:booleanrequiredSet to true if the producers of the file has deemed that the ProteinDetectionHypothesis has passed a given threshold or been validated as correct. If no such threshold has been set, value of true should be given for all results.
Subelements:
Subelement NameminOccursmaxOccursDefinition
PeptideHypothesis1unboundedPeptide evidence on which this ProteinHypothesis is based by reference to a PeptideEvidence element.
cvParam0unboundedA single entry from an ontology or a controlled vocabulary.
userParam0unboundedA single user-defined parameter.
Example Context:
<ProteinDetectionHypothesis id="PDH_psu|NC_LIV_105380_0"
  dBSequence_ref="DBSeq_1_psu|NC_LIV_105380" passThreshold="true">
  <PeptideHypothesis
    peptideEvidence_ref="VIDENFGLVEGLMTTVHAATGTQK_00000000000001000000000000_1_psu|NC_LIV_105380_842_865">
    <SpectrumIdentificationItemRef spectrumIdentificationItem_ref="SII_307_1"/>
  </PeptideHypothesis>
  <cvParam accession="MS:1001171" name="mascot:score" cvRef="PSI-MS" value="99.72"/>
  ...
</ProteinDetectionHypothesis>
cvParam Mapping Rules:
Path /MzIdentML/DataCollection/AnalysisData/ProteinDetectionList/ProteinAmbiguityGroup/ProteinDetectionHypothesis
MAY supply a *child* term of MS:1001153 (search engine specific score) one or more times
  e.g.: MS:1001154 (Sequest:probability) 
  e.g.: MS:1001155 (Sequest:xcorr) 
  e.g.: MS:1001156 (Sequest:deltacn) 
  e.g.: MS:1001157 (Sequest:sp) 
  e.g.: MS:1001158 (Sequest:Uniq) 
  e.g.: MS:1001159 (Sequest:expectation value) 
  e.g.: MS:1001160 (Sequest:sf) 
  e.g.: MS:1001161 (Sequest:matched ions) 
  e.g.: MS:1001162 (Sequest:total ions) 
  e.g.: MS:1001163 (Sequest:consensus score) 
  et al.
MAY supply a *child* term of MS:1001060 (quality estimation method details) one or more times
  e.g.: MS:1001058 (quality estimation by manual validation) 
  e.g.: MS:1001194 (quality estimation with decoy database) 
  e.g.: MS:1001447 (prot:FDR threshold) 
  e.g.: MS:1001448 (pep:FDR threshold) 
  e.g.: MS:1001454 (quality estimation with implicite decoy sequences) 
  e.g.: MS:1001494 (no threshold) 
  e.g.: MS:1001574 (report only spectra assigned to identified proteins) 
MAY supply a *child* term of MS:1001085 (protein result details) one or more times
  e.g.: MS:1001088 (protein description) 
  e.g.: MS:1001090 (taxonomy nomenclature) 
  e.g.: MS:1001093 (sequence coverage) 
  e.g.: MS:1001097 (distinct peptide sequences) 
  e.g.: MS:1001098 (confident distinct peptide sequences) 
  e.g.: MS:1001099 (confident peptide qualification) 
  e.g.: MS:1001100 (confident peptide) 
  e.g.: MS:1001125 (manual validation) 
  e.g.: MS:1001157 (Sequest:sp) 
  e.g.: MS:1001158 (Sequest:Uniq) 
  et al.

Element <ProteinDetectionList>

Definition: The protein list resulting from a protein detection process.
Type: ProteinDetectionListType
Attributes:
Attribute NameData TypeUseDefinition
idxsd:stringrequiredAn identifier is an unambiguous string that is unique within the scope (i.e. a document, a set of related documents, or a repository) of its use.
namexsd:stringoptionalThe potentially ambiguous common identifier, such as a human-readable name for the instance.
Subelements:
Subelement NameminOccursmaxOccursDefinition
ProteinAmbiguityGroup0unboundedA set of logically related results from a protein detection, for example to represent conflicting assignments of peptides to proteins.
cvParam0unboundedA single entry from an ontology or a controlled vocabulary.
userParam0unboundedA single user-defined parameter.
Example Context:
<ProteinDetectionList id="PDL_1">
  <ProteinAmbiguityGroup id="PAG_hit_1">
    <ProteinDetectionHypothesis id="PDH_psu|NC_LIV_020800_0"
      dBSequence_ref="DBSeq_1_psu|NC_LIV_020800" passThreshold="true">
      <PeptideHypothesis
        peptideEvidence_ref="LCYIALDFDEEMKAAEDSSDIEK_0000000000001000000000000_1_psu|NC_LIV_020800_217_239">
        <SpectrumIdentificationItemRef spectrumIdentificationItem_ref="SII_308_1"/>
  ...
</ProteinDetectionList>
cvParam Mapping Rules:
Path /MzIdentML/DataCollection/AnalysisData/ProteinDetectionList
MAY supply a *child* term of MS:1001184 (search statistics) one or more times
  e.g.: MS:1001035 (date / time search performed) 
  e.g.: MS:1001036 (search time taken) 
  e.g.: MS:1001177 (number of molecular hypothesis considered) 

Element <ProteinDetectionProtocol>

Definition: The parameters and settings of a ProteinDetection process.
Type: ProteinDetectionProtocolType
Attributes:
Attribute NameData TypeUseDefinition
analysisSoftware_refxsd:stringrequiredThe protein detection software used, given as a reference to the SoftwareCollection section.
idxsd:stringrequiredAn identifier is an unambiguous string that is unique within the scope (i.e. a document, a set of related documents, or a repository) of its use.
namexsd:stringoptionalThe potentially ambiguous common identifier, such as a human-readable name for the instance.
Subelements:
Subelement NameminOccursmaxOccursDefinition
AnalysisParams01The parameters and settings for the protein detection given as CV terms.
Threshold11The threshold(s) applied to determine that a result is significant. If multiple terms are used it is assumed that all conditions are satisfied by the passing results.
Graphical Context:
Example Context:
<ProteinDetectionProtocol id="PDP_MascotParser_1" analysisSoftware_ref="AS_mascot_parser">
  <AnalysisParams>
    <cvParam accession="MS:1001316" name="mascot:SigThreshold" cvRef="PSI-MS" value="0.05"/>
    <cvParam accession="MS:1001317" name="mascot:MaxProteinHits" cvRef="PSI-MS" value="Auto"/>
    <cvParam accession="MS:1001318" name="mascot:ProteinScoringMethod" cvRef="PSI-MS"
      value="MudPIT"/>
    <cvParam accession="MS:1001319" name="mascot:MinMSMSThreshold" cvRef="PSI-MS" value="0"/>
  ...
</ProteinDetectionProtocol>

Element <Provider>

Definition: The Provider of the mzIdentML record in terms of the contact and software.
Type: ProviderType
Attributes:
Attribute NameData TypeUseDefinition
analysisSoftware_refxsd:stringoptionalThe Software that produced the document instance.
idxsd:stringrequiredAn identifier is an unambiguous string that is unique within the scope (i.e. a document, a set of related documents, or a repository) of its use.
namexsd:stringoptionalThe potentially ambiguous common identifier, such as a human-readable name for the instance.
Subelements:
Subelement NameminOccursmaxOccursDefinition
ContactRole01The Contact that provided the document instance.
Example Context:
<Provider id="PROVIDER">
  <ContactRole contact_ref="PERSON_DOC_OWNER">
    <Role>
      <cvParam accession="MS:1001271" name="researcher" cvRef="PSI-MS"/>
    </Role>
  </ContactRole>
</Provider>

Element <Residue>

Definition: The specification of a single residue within the mass table.
Type: ResidueType
Attributes:
Attribute NameData TypeUseDefinition
codecharsrequiredThe single letter code for the residue.
massxsd:floatrequiredThe residue mass in Daltons (not including any fixed modifications).
Subelements: none
Example Context:
<Residue code="C" mass="103.009185"/>

Element <Role>

Definition: The roles (lab equipment sales, contractor, etc.) the Contact fills.
Type: RoleType
Attributes: none
Subelements:
Subelement NameminOccursmaxOccursDefinition
cvParam11A single entry from an ontology or a controlled vocabulary.
Example Context:
<Role>
  <cvParam accession="MS:1001267" name="software vendor" cvRef="PSI-MS"/>
</Role>
Example cvParams:
<cvParam accession="MS:1001267" name="software vendor" cvRef="PSI-MS"/>
<cvParam accession="MS:1001271" name="researcher" cvRef="PSI-MS"/>

Element <Sample>

Definition: A description of the sample analysed by mass spectrometry using CVParams or UserParams. If a composite sample has been analysed, a parent sample should be defined, which references subsamples. This represents any kind of substance used in an experimental workflow, such as whole organisms, cells, DNA, solutions, compounds and experimental substances (gels, arrays etc.).
Type: SampleType
Attributes:
Attribute NameData TypeUseDefinition
idxsd:stringrequiredAn identifier is an unambiguous string that is unique within the scope (i.e. a document, a set of related documents, or a repository) of its use.
namexsd:stringoptionalThe potentially ambiguous common identifier, such as a human-readable name for the instance.
Subelements:
Subelement NameminOccursmaxOccursDefinition
ContactRole0unboundedThe Contact that provided the document instance.
SubSample0unboundedReferences to the individual component samples within a mixed parent sample.
cvParam0unboundedA choice of either a cvParam or userParam.
userParam0unboundedA choice of either a cvParam or userParam.
Example Context:


Element <SearchDatabase>

Definition: A database for searching mass spectra. Examples include a set of amino acid sequence entries, or annotated spectra libraries.
Type: SearchDatabaseType
Attributes:
Attribute NameData TypeUseDefinition
idxsd:stringrequiredAn identifier is an unambiguous string that is unique within the scope (i.e. a document, a set of related documents, or a repository) of its use.
locationxsd:anyURIrequiredThe location of the data file.
namexsd:stringoptionalThe potentially ambiguous common identifier, such as a human-readable name for the instance.
numDatabaseSequencesxsd:longoptionalThe total number of sequences in the database.
numResiduesxsd:longoptionalThe number of residues in the database.
releaseDatexsd:dateTimeoptionalThe date and time the database was released to the public; omit this attribute when the date and time are unknown or not applicable (e.g. custom databases).
versionxsd:stringoptionalThe version of the database.
Subelements:
Subelement NameminOccursmaxOccursDefinition
ExternalFormatDocumentation01A URI to access documentation and tools to interpret the external format of the ExternalData instance. For example, XML Schema or static libraries (APIs) to access binary formats.
FileFormat01The format of the ExternalData file, for example "tiff" for image files.
DatabaseName11The database name may be given as a cvParam if it maps exactly to one of the release databases listed in the CV, otherwise a userParam should be used.
cvParam0unboundedA single entry from an ontology or a controlled vocabulary.
Example Context:
<SearchDatabase numDatabaseSequences="22348" location="D:/Software/Databases/Neospora_3rndTryp/Neo_rndTryp_3times.fasta" id="SearchDB_1">
    <FileFormat>
        <cvParam accession="MS:1001348" cvRef="PSI-MS" name="FASTA format"/>
    </FileFormat>
    <DatabaseName>
        <userParam name="D:/Software/Databases/Neospora_3rndTryp/Neo_rndTryp_3times.fasta"/>
    </DatabaseName>
  ...
</SearchDatabase>
cvParam Mapping Rules:
Path /MzIdentML/DataCollection/Inputs/SearchDatabase
MAY supply a *child* term of MS:1000561 (data file checksum type) one or more times
  e.g.: MS:1000568 (MD5) 
  e.g.: MS:1000569 (SHA-1) 
MAY supply a *child* term of MS:1001011 (search database details) one or more times
  e.g.: MS:1001014 (database local file path) 
  e.g.: MS:1001015 (database original uri) 
  e.g.: MS:1001016 (database version) 
  e.g.: MS:1001017 (database release date) 
  e.g.: MS:1001020 (DB filter taxonomy) 
  e.g.: MS:1001021 (DB filter on accession numbers) 
  e.g.: MS:1001022 (DB MW filter) 
  e.g.: MS:1001023 (DB PI filter) 
  e.g.: MS:1001024 (translation frame) 
  e.g.: MS:1001025 (translation table) 
  et al.

Element <SearchDatabaseRef>

Definition: One of the search databases used.
Type: SearchDatabaseRefType
Attributes:
Attribute NameData TypeUseDefinition
searchDatabase_refxsd:stringoptionalA reference to the database searched.
Subelements: none
Example Context:
<SearchDatabaseRef searchDatabase_ref="SDB_NeoProt_tripledecoy"/>

Element <SearchModification>

Definition: Specification of a search modification as parameter for a spectra search. Contains the name of the modification, the mass, the specificity and whether it is a static modification.
Type: SearchModificationType
Attributes:
Attribute NameData TypeUseDefinition
fixedModxsd:booleanrequiredTrue, if the modification is static (i.e. occurs always).
massDeltaxsd:floatrequiredThe mass delta of the searched modification in Daltons.
residueslistOfCharsrequiredThe residue(s) searched with the specified modification.
Subelements:
Subelement NameminOccursmaxOccursDefinition
SpecificityRules01The specificity rules of the searched modification including for example the probability of a modification's presence or peptide or protein termini. Standard fixed or variable status should be provided by the attribute fixedMod.
cvParam1unboundedA single entry from an ontology or a controlled vocabulary.
Example Context:
<SearchModification residues="C" massDelta="57.021465" fixedMod="true">
    <cvParam accession="UNIMOD:4" cvRef="UNIMOD" name="Carbamidomethyl"/>
</SearchModification>
cvParam Mapping Rules:
Path /MzIdentML/AnalysisProtocolCollection/SpectrumIdentificationProtocol/ModificationParams/SearchModification
MUST supply a *child* term of UNIMOD:0 (UNIMOD root) one or more times
MUST supply a *child* term of MS:1001471 (peptide modification details) one or more times
  e.g.: MS:1001460 (unknown modification) 
  e.g.: MS:1001524 (fragment neutral loss) 
  e.g.: MS:1001525 (precursor neutral loss) 
MUST supply a *child* term of MOD:00000 (protein modification) one or more times
Example cvParams:
<cvParam accession="UNIMOD:4" name="Carbamidomethyl" cvRef="UNIMOD"/>
<cvParam accession="UNIMOD:35" name="Oxidation" cvRef="UNIMOD"/>

Element <SearchType>

Definition: The type of search performed e.g. PMF, Tag searches, MS-MS
Type: ParamType
Attributes: none
Subelements:
Subelement NameminOccursmaxOccursDefinition
cvParam11A single entry from an ontology or a controlled vocabulary.
userParam11A single user-defined parameter.
Example Context:
<SearchType>
  <cvParam accession="MS:1001083" name="ms-ms search" cvRef="PSI-MS" value=""/>
</SearchType>
cvParam Mapping Rules:
Path /MzIdentML/AnalysisProtocolCollection/SpectrumIdentificationProtocol/SearchType
MUST supply a *child* term of MS:1001080 (search type) one or more times
  e.g.: MS:1001010 (de novo search) 
  e.g.: MS:1001031 (spectral library search) 
  e.g.: MS:1001081 (pmf search) 
  e.g.: MS:1001082 (tag search) 
  e.g.: MS:1001083 (ms-ms search) 
  e.g.: MS:1001584 (combined pmf + ms-ms search) 
Example cvParams:
<cvParam accession="MS:1001083" name="ms-ms search" cvRef="PSI-MS" value=""/>

Element <Seq>

Definition: The actual sequence of amino acids or nucleic acid.
Type: sequence
Attributes: none
Subelements: none
Example Context:
<Seq>MPSRSNSRGASADPASDALSDADAASSAVPGSASERSFPFVHPSRDQLTADKPAKRDADQEAFAMTEDTLPPVPPAPPPGEEGVPSSRFTSSEAFHDPPASPACASPPRRRCAAASPELEALGAFFARYACCLERVAVVDGAAECPGSLFGCALLPHVEASPAFAVSPAAWTSRWEADPFAWSGQGETRHGGALASRRVERRRPDHRRRAGDCGEKGPKRGARRGRKHGGARAPSRAGPETEPAAASPAASARQRLVQAMALPACAFLDLQAQQPSSFSVSPDGTPDPVYPQDLVSLDALRQGFPCGAPTGKSLGRIQDWSSTGATFWSRRVRAALDAFVLLPSWYGGIENRLLLEEAAVLLANTATCALLEAYAVHCLKRQAAAPIPRMYAAGHAAVSSQSSSFRHYPKSLTSGFSVFFGAGGQLPHPGRAPERPFSAPRVSPAARRVRDVGPAAGALRLWSQENSVFPHAVDFSPGRSEPQLSLDAGTGQCGDLGGEFGLCAVPAFLLGSRLPLGSFFSSLATSPHLLPLLLLRSHLGSLETGVFFPGGSAASSDRMGNRTATETPALAAVCSDFLSPSTLLDTSTFHERSRRGLREEERRRALAGAAGEPGEDDFFQLLLGSLGPERSRNLVAWSVAETDAFYLRCVYTLKTIVNLYMRFPPLFFFPRSMRGEDSQKQRTNGPDAGGDDSAASSAFPSHQQRLWALLLVILSGASPLSTDEGRQGGDSRADGDTLAAHFCPGEAVSGKREGRHASREPTPFAFGDAGGRAQDRRLGVRLTKTAAGSTLRLVAEALLCSALRNGCMSDILLTILVCLRQAVCDFQQASSAGLSAESAARPLISSYSTASQPPARPRGIPPNSKRWGSHYLEEFQLLTLFDDLSWTTEPSGLESGPDSPSLLLSSDRRAVEFVGKAADAVPLSRGSSGVSSDLARSPRPPGPRQGSSSSAGEAGTRRTASPLQIDSERVRDADSAVGRTAPAAHPPAPDSDEASGGAEAEAGEPRHRTAETGDSLEFLEVEDGIGGSPGRHAFGRDSSEGSGASSEGASSFLTSSSSRCQPSSVSSDLEEAPHWRPRNESETSSPRRREGRRDGPSGRARALRCSRASPTWVDDARGTRHARDDSSSSAGTSEGSQSVGTGSLGRGHLSARADSRRNATREAESDPEDREGARGGASLIGGRRPRRWLAPAAADILFVESRGAADRGPARDDGDEGDDAGAHAHRRHRGEATTFMTPVGVRVRSSQANCESASLVAARLTEDSRSHTITYFQLPSGVEPEDFDLISDIPAVSWPLVSQTRLDLPQGDSGLGTGSGSSSSLARRRSRARGDGEGVSGFPSSDCVDARVVCRYTAAFPSSSHSRTADWCGVPSARGRWGAQFLSEGCLPFASSPSVVDDLEARLENEAANPLVPSPNAWSPAEGVAARFLSQTLQGELLDALAEPVCTITHTVAPRAPRGSLLGPPVGPPVSRLERPRAVGSAHDPTRALAPQIASASLSPTRSDDDEIPARQTPRHQRDARRGDSSLPRASAPRSGRTAGGSRAPSEGLRTLQQLQRQQRRARLAATREAFLTGVHVCQLLVCEKISSALLAEGVVEPGRWRPASDALVEVGVLLGDAHLAPYSATRVRTRGPPPVSRSRNAGEPAHPGGSSEDAEVKENAGSSSDRAGRGARDQQTGGRDACGRPDAAQDSCMQSGGSKETTWQEKLYCRRAAGGGENRLGGTLCGRPGACGIRCDGLAWTEWGEARSARHGRASRAQGDCRRDETETRRRARGTGERGGYLHLGRRWTEAMRQGERLEGGKRIWCMTLMLNIEEGELDVFLDGKLLHTFGRLPNVSSACRGSEDSSSPLTSTLGYRFAVSLSSPSHVVGLVPLPRLSPAELDRLLNHHYRSSRALLPPADWTTKHPGALMASLSHAALRLSLKAKLTRDARAAVRGAAATATCLSPIFARGGGDSRDSRESGGAPRREETAEASSKGEASASAAPAIHIGGAGLTEWIKADGVTLDLLRECLGLAWDLLCRRAMHAAAEKERCQVAGGSGKEPDGTARAAGRLVDAQNGSATAPSVGAQGDGARGQAGDHKAGSESRGVKKTDSSSALPCPVVSPRSTFDDDAAMGTFYCLLRLWALLLPSAPLPPASKDASHPASSAVCQPWNTAPRPCARDPVDPLWLRDVLVRVVSSAASQPHAGAPPSTRDCEAWADLPLPVFALAAASRPGAWLVSPRDQLEGLVESRRVNREDESGEGTETPGGETVHTPTQRLAGGSRPRLDAAFCSRVLSLAPRWRRLVVSAAAEASTLTFCRALLLAPFLVTEGLDKCFCSLAFLRVAHRSFLEGDEAAGKEDVANLEAAAGAPVSHASPQPACALLEDAGEAGTWAQEAGGEEEARRDAETKEKDRDGDPEAEASAGGLDQLLCATLPAVVAALEDFHACVYAPLLPGGLRECPHSPSRDGRRARPVDSPESSGSFERGKHSSADAAPRPSSLCGFELASLASRVFAALGVLGTDGGVIALATAHCPPFLLLRLLRALLALACPPASVLLDCRETPALAAGRAYREDGAPGARGQSEAARRGESIPQVQGSERNAGPVLDAVGRLTRLVVRPLRRLLLQFFLCVRREFLHAIAEEKEEQMKRKSDCERRQLSQLFGRQARAAARHSPGNRREKGERTSGREGELAGGNFGSEASERARQGLTSTGGPRDELANRRESSPHPPRGFYVGSLADSDPGERDEDVDRPPDQVGDGSRSFVPVRVSRRAHPHPNRSEGEESGGAKTAEDSLPETPGPFLDPAHETPRRRLLPSISASSRPLRDKLDLHLDLLTAATELTFDALSSEAEQLSVPLPSFSSSQGASFAEGSVRLRLKCSERLLARVCKLVVYQIFLLIKFRKQQLFLAVLPFMSHTFLSERESRAESQLVRLLGRLDVFLVSLLPRLLQFAGRLTQAAVYADLVVALCTSGAPDCLLLQASRCDRRDRVETLAAETQAEALEAEATAAGDSGDADEPPAGVAEEETAVNRLSEGQTSAKDSAGAAVLVCWPDALPALCEALEGRGGRSRQRPRTPGRRRNPPTASPSSSGGEESDTGSVDEDRSWLRESLFMLPTASTAYRRLSQETCCVYLLETTHPLVRSRPRLRGWLRPAARTPRPGGTGAHASSASAPRDSGSAGAESLDADQRVFFGVSQADSAPGVLREGEGFLGLEAGMAPGLAHWLREDEEELCRGEGAQRVKIKFDPRSNTCDSGAELHIRVVTCHGVKTHQCFERNFPKLKFRDVKSIEFDFGAAYPSVDWGFRCQVEAYRKSSRHATHPSLELLLVAYDASFTLIHHLVEDLSPFLSPVSPPSSSTRGSPSFGAAAFAAAVDALRPLLLSQELVFSRPSTSAPSVRLFGPQSRASPSSPCSLFPSSLFPSLAADAAPTGCLVPWTECARSLYVAASEVRRIALDCSAAAQDGLSSPPHLPALFASHEHSLLSSLSPSGSSAVSSSTGRSVSPSSSSGRLNVALIDFVHGRSQVAKAIIALGDRFFSSPLSRTAGPPLLPGGFAHMAAAERAILALSLLLQPAAADLFLSLLSAIQDEAHLEAGDGAASEPRGKETENGAKGAALSGSHRSPAETRPPEEFSDASAASPFPAASPFPAASPFPAASPFPAASPFPAAPPVRELPRALQLLWRLAAQTARLAVHKGAQRFSSLRSEATEPGGRDGARPSLQATHKPALARRIAKNALFLLAWMRLSPTAWAARKKQRFAADRPLPLDPMSLRAWLLNDTTLQAVLRVALKPCSEGAALASPASQLKHFGLAVDLWNSYNARLRLAAEALIFVLEGLQTTVSLQGVLKRCRRGLGATEASEEQADAEATEAGEAQRRPRGSRRRHEKRMPPENGECIQWEGYARVGELSCLAVDASWRLLRFLDSLAETLLGTRKDAKCALVPLAAPSALPRCFVTDYERLLRPVLSFCGAPFAPAQTSASSFSPLALPGLPQFLLQTVLLSSSPSSFSSLLNEGSFALHASPADPSSSGASAPFAGSAALVAALCGVTETLSRFLFLSPSGPSQPPSVFNPSYPYGFTSQVAALSRAWLAPFLLSLLVLVTSSRCLRLQALGLWAAKQPKDRKEKDALPEEAAFPGDWRSRRRLLDAELLHETTEQARRVLRCVQTVVDATGVGLRRFLEWQTPKRHIRIPNFGPPAASLTEVPNGSLGESRTDEGGFWGAARRDLPRPDACRVSKLRAHAPNRYEGDAEGSCPPSSQGIRRRPASTLSQGSHVRLGRPPESSLDSLSAPQSRTRRAPTGERALSTRGLPFSPDRAAFPLSYLPPRGLPPVSYSDALVEVALVFVPCLSASRDSSRRLPASPSLRAFAQRSAAPGTHAAALLSIPAHGPVSKMLTRHFRKVDQCVVFVDAGGEDDMEIERESQANKEANAGWKPPTCDASRSTPLHQSRSESGAQPALLASSSSSPLSASAATTPHASRPLKPGQPVRVELWVRTAGQAFADLLASDGPPGGSDVYAGQRLAGSSSRHRGRRVRHSCYALVTKKKAAETLHTDRRQDGLWSGDSQAVPHAAGERRTADGDSGGSSAARLGRHPVASVTGSGEIAEDHVGVFPSRRREEGGDSDRPAFVHRGRGQPLWTQADPPPSGGGLESVPEGASGPVGDAGGCEGTGPNTRRTPSMRARFLSGEAEPSPAHWGTSAFLLAGDAPAGEAGRSARQPRALGESRERAEGVSSTRAEGGEAPAPDAPGGSGDSGGETERETDQVWWHGGPESATTTKIVQLAETKGGAPKWMGTVPFVRLLVPDTQAWHAAAKRALLSKTPRLISCSGDRMPSGGVQVSRAVVARVRLSRDEERAWAEAQRARNGEANKRAGRQVPALIVAEMGHVSELTADQVQRDFESHIRALADSNADPARRSPSPNPRRRLDTLPASSSSAVCTSAAFSASSSNSASHSEAGASAASTAGRRSARGGFAPTPRSEKVLTLRQQCCAALQTLDALGMQRTWLHATAAVSEYLWMSFRAAVGLALGPHVRLISHFLAAQSPSAPREAQEPCRGVQQSEDAGETASGRKQGRNTRGPRGRQEDRHAVSPQRSSLGALSPVGACLKHFARLLLWSVEHLEHASAKIGQGEATGGRRPRPGPSAGERGESTGTAEKARRKAGLARERNASCLSLSACLRRVLAGGCSSGSATDSDSESSNVPSTPPLPSAGPAPVAALMLRLLDVASGLSIDVEKRSPTPQISSRAAASPADPSPSSPLASASACFRASQGSAETASLSGEFSSDGSPSSGRSPLLGLHIAVQRYFHLTPTKAPPLLPEMLLSGLGLGSSYLADLLWHTTLQRQPASPPFSPGPPGASAASSPISGNEGVVVNRCRLSPACLPALHAALSANRRLLAILDHAEGERGFRAPGEGAECDQGGDGRATRERRTAPANGASSRSDERQTEARRKRRRPKTLQPGGGASEPDEAHTVSGGCSRSSAGAQAQRRAEGSRGEAALEGKGREESQRPGRAVETKAGPWVTWTEQRSLCLTAETIAVALLQLLQWVVEFRGVDREDEDDCHVQALWGTVSADGAWADSGCCLSQPGASPQPDSECETDADAPTPVGSRRRGPGGAHERLWMANLLPRLLATSVWGRPYLGRCAFRFLRLLLLARLRCVLFASSSPSVAVGTVDDTGQLRRRLGAVAAILPEPAVLAPLLPAPPAWLFWDLTGLGVSPDKPREDPVPPGGDETAGLAGEVDAEIDRTPGGFGDEHGRWMQTKWEKTRTVPGRRSATDLPQADGERTETQCTLSGGEELAVPTHAVSDSRTESETVPFSLASSPAQFEKAKRREEARLAAPSLSPAARCPSVLWSAPSLLQPVVLRASLPLPLAGPCWYRLAVKPGCGWFKLTALNGFSVRRICLGQAKQSGIKHADLMACIGLEVPTLRAGKDFGFKSQVTPLGQALTALERETLQKPSGFPIPTASFMDIITLAKPEKNVLKIRVDGKGMWNVPLLHPHVKINIASSSQTPSPGSLRRKAGDRGPRAQRAERPDRDATGHGRRAASRAVFEGGERAEKTTKRPAFAAAPFESTRKRRGVDRSLPQLSTMHELHLCIVTQVCSKDAFQLYVHRGGGEIDKSLRHHRKLNGLLRRVSHLHSTGLRGMAALETDPFLSDFWPVPLHQLPALPACNGPATLAFSAYALPSPSTFSPLLYRAPVSRALPASASTFPPDSSSLPGHVEPLLPSGSSAKIVDVAQASANSFTPSDASAALWETRRRELGVFASRAFDSHAHLLRWRWTCLFGDTLLLRQSVHLRRALLLGDLSLRTAKRQLLGERRREPADPTNGARNHRGQVAPSAAGGAAAGLAEPRRALVCDGEEPRSEGVGRSLLSGKTDVSSSPRRDANHREDAEGNGDNERASPQRDEEEVLGELLADVLNALADGLAEMEAWTTQGVRPQPLPFLALLSSSPSGVSFSSQRNATDLPSGLLGEGSKEATAREKSREGETAEIASQLAPSPARFFHFAHTQASAEALNRLRQVFSRLSALLRLFVFDGAAEDAESPTDGLPNVTGESPFTDFERLWLSGTFQRRLCESLLEPGNSEGRGGPESSRKKRDDPTFEHVFARSWFPRGVRATNYWQILTELSSPFFSEHRLWRPFFLLNAPESAEPERGLAARFGPVGAPLRRPWKPRSLARPTGPDTQNKDERAETAARGTEMPRSTPESPAGAAPRARSEPDRAGAGAAASGNCSLPVSSRVPEQGCSPEERRPERSHGQADWRDLWAMACDMKNAEDGAFLTCLVRLLPSSGRRLLLQKLRGNIQQILALCAKCGDLHADAADLPQHACFSEARLMRLSLLASCLSVLGAAEAATAVAHREMVQREEDGASEATVAEVETKRETENLDEGAAAHVARAAGGKVEEIRDTPRSPPSRSGRGRNTSLSSSAKVRDEREDDSATAKVTLALLTAVAPLVAASAPFLRRRSCHSEPAPSLNRLGCVADVAQLCAVKADVLLQRFQLLSYLSQASGYAALSVPLTPPLPPSSSAPARAAAGAAREAEKPGKGKGEEARDTATRASGHGSTDDEHPQPEKGGKGGMERKKRSADEARRRQVDGATCACCGVPIAEPSKANAKKAKRESPRRASSVSACATSPGGGLVTNPAALLSSAKAGAETVTVNSQPEGNLGDERGRDDLAARIQTGGFESMRQELLDAYDRPWEPSRRPALIRVALLTDLLESWRFLPPPGSSARHAFFSLLLRLSRATARVLDPRRRDYGEDPDGDSGDAAVASAVGRAADLDRELWEGAVTWPQVFWLFDQMPRFLPVADSSRWTSSEVTASVLNRLASAVSLSASAASDAASSASTAQNQARELPLTLAGTWGLYASSDDIFRLGPDPSAISSRAFLRLHGYASSCITNTPLASSACSSFSALASGSSLPLLHCDVDSADRSQHSTFWKPVVTDLEEVRGHPLDPVDLANHFFMGEFTRDGSSLQHAALAGGSGRVTGGGGAPRGPGGAGGARGDAPAGIAAGGVVEGDEEDASAVHHSPLAGGGGILVGHRPPGAGRSDDGASYPTHALFEVEADSVGSWSDQSEDDEEAMAAASGGHARGSRAPGRPGDSGGRLEGEGDDGRPEGRRRGSAGRDGGRRSGGRASLAGGDGSARSGGRRGLEVLMFASSEEEEDERAGLGDERGDSRRGRFDRIRILAEDDPRDLDEATELLTDEGETELAEVLPGDDDEPLECDAFECDDPLQGLLYENREVMEDLASMNLAFRSMPPLFRPVLASRLVPSLLVRPLWDRFSSEGYCASASDRQNRFPGGDEIRGADMGNAAGVVERRRNPRARDAASGEGHFLPCRDEEDESPSLRLAMVVHGGTGQMRHFEAGLDGEARAQVLLERPSASLPSAASTSEASRVISFVERYRRIAEGHGSYRTVYTADSQRQPDGSPAVAHFRVDRSAGLVPGADSRAERVRPEPPSWRRQRGVYEETRQLLAADGWRGRGGRLEASEPGLSEAEAGWRVQSGQSGERGSGRNGEAGFPPPGCSSFSFGSSSSDSASEDASLFDSEDDALSDGAVVVAHVLRPLERPLGGAAANRSGSVPRGREAREDQRRRRGYPRPRACSEGGGTCLGSFPPLQRSLSSHVFLSSATQNGRTHFAHSSSSSFSSSLGLQDSNNGWLPDIAWLRGSCADAGFDRLESLDRLESLDRLDASAAQSGLSPPLSASRAFRTLPVQDPPLLRSPSSSSCSALASRASAPACRLGGEDEGDAHKLCCAICAWPLCAGPAISDEAFAAAQRQFARRQRGVRPSRRRRWRKGRERSGRAAGGEKEIAETTDGHGYDGEDELGTVSDVSQTGEKAFVLGASESNVRWLLASSAAFSTAPRTWLVRSRPLPRSSLAHGRFAELKVGESAHEESSFSATAHSDFPSLSVAGEHEARDGGAHLVPQANGEARKARETQEEKATTVDPSAVVVAPTKANELTRVTGHAVEAHSREAFSRITKFSHKSTRAQCRQSVEAAGGDLRGDVRTPTDLHDLPLVSASLRETSPVLLPSFSTLAPLPVSRQALTPQFVLDARQAASDGEADTRVFRSPRFRRVCSFRRKTQQLAGDERRRTPRTEILASMDDQKVGVNGTDVNGVADEAAAGKARRETESVDSGHGGRYKKPAGGPGKGRVGRRSGDPSAQFPCAICRYRGFTCSAQATFTSRLRGPSDNERRFPLWWLQGSFSTARGPRHKTSHAASLAHVGDDGGRATWPETPEWIPLFSRFTAAVARCRRPSFSQVDLEGSGTAQLSGGDRMPSPLPLRPRTLSSVYLPSRRSACLSASVAGGNVRAASAFFARDQKSFRRAGKRSATPGSAQRALDKESERGPALRSPQVRALRSGRLSSAQDGKSRLAQDHGSKRQGGAKGMKPFDSEKACFPPVDSEAARSFSLPSGHAGTPGAFSSLGELHRLFWRQYYAAQDEALLLMLAPFLGGNPVSLSNSWPGGRAFFAANDVPEDIELSSLADVRCPRCGKTLKNIQGSGFEGKWRCDGLDQNGFCVASLTDYRLWSAAARHRCHSDDFDYCQACFEYKARLNARKLKWLSTNSSRLLWPSHRPACPSGPFLWQLGSPRLPEEHRRRAEEAQRRIEALVKKARERQERPEVKADSAGDRRPELGEERKSGKPESRKASTAETDWRGTRDDAREPKGDRGRDPEEIVSRNASASSGPLPRRSRRGERERGSLAFHRSSSCASSAASSGLPSLWRGPERLPAVQSPQACMQSWIREATQLPLLAQRPRSSSGNGEEVVLRDGVVLLIPSRLPYLPPPPCNPVLLDGLLTSAPGFPESLAHRLLRLGCTCLLPLFFKNFETLRIHGSRVLPAAAASDAAAGDALQAVGEASGSGIAYPPPFPATARERRPDGAQPRGGDSRRPAGGEKASRPATHLTVSLVAEEAVWPLVIQGRFAGSGDCRSIPHLKKDIADHTHCETEGVLLSCFQNGRWHGAARREETLRDGGDGANRGQGDFLCGPFNRQMDGQGDGKWFIDVHKAQRDPQHYKGTVGYNGSVGYWNLDTDVPGHVAPAFLAVSGHACTPEVRNKAILFVSSLQRHLEVFLPANQDELEAQMNFLTEAAESLHAAGRTGEGRAESTESEDQAGERGRRCPDRTQNATKETPREDDADDVAEADEAPERRKTGKRATGSKAPTKGRSRGDAERCDASEVRASARSPSHRPGEGEQPVDVGNCAVSSGEAFEVHLCPACELQQQAPGDSLQRSERAARERIVNPRASSASGLSVEEEDEYLALKAWEANADPLAAALLPVDALQRQQMSAAVRCYQWETALQSQNALVQLWLLYPSLALDSWPLVLRFIYDAVRARPSMHRVLVELLLAVVKAAAVQGRRRDDTEEGTTDTSSDADSSEEESAEGDGFDGRLLGRGSERLESRGTGSMGAFTSSRFFSPLLPSLSSSVLTSSRDRDRETDGGRAIASHLGALALLHLAAIGLLDRHSAEQAEAYRVYRAGRQQQLALQSVSAQSEDACSPLEGVAFEALSQRLHLDGAAGHFVSLGLSRAPHGDPDGAGDGARARAGVSVSQLFRTQEETQNAARERGAQRRREGNREAKQETSSLLPESRVYAGIAYGVHRPWPAACSRDIFSLSPQPIVESDASTTPRASSLSAGAPSVPSPDCDGGSDAARGSGELPSSDEEEGRDRERRVRREPDDASRPWRVADPRPRLPVAFCRFQEFAGGAGQSGAAQQLKYLNPALLVDCLHSESRHPYRPTERGGRKTQVGVEEFILSRPVNGRRRGEKRRGAGEAGDGERAEGAAGSAANREERRDKNSPEKVAVDRRRQGRETKGNISVDIAMDPGFDWARGFLIRFSRMSCTRPGDSLRFYAHPADDICVAACSGASERPWTSPVFLPGFRFSYAFHPFGLNSPSAPLPNPMCGSNSAGLWMSPEFTPLTFASPANDLRADDAAAARSAELEAVERERNGREEHGCGARTAQSDERAAAARYPYPSLHASGAPPRTRSAQRAVDANGGPVEGARRRGRLYTQSASMLEAARGGRATATDLDSHATGNCGVEATESRPDGGTEKPRRRLSDRGIEEMEPAHAMWGWKFVVSVANRAEVLQHYTNLPAPFPSPAAGRALLEAFPGTQERTSRSVAETGDKGAVPKPRGAHASGGKPRKKRRRRAESAFRSLQSSLFLDLFQPSVDLTFIRWLVEDVGGHPEVREQAQTRAAVSLLTSRSEDTPLTETFPDSASDSGASTAGGERQKDAREPGAGARNARELRTDAKWREERAVRASLAHLLACVYHPNVFQALVGLAGSCATLEGCGPALQPAAVFLVKRFSQLAPWLQGPPRTHPQRQRRLRAQARRVHCDDPSATSSCLADSERHPEVQLGSPFWLSSQESPSPCTVGRREPGGTNTPGLNCLETCTSSRLSPPSSARSCGSAAPALHASSPSSPLRVLPETSEGSLGPQTPSRSFSPQATAPAIWSRDAGSSSESSSPDAACSLALASSSQQRDERDAERDVAPAEDEALALSARMRFFFLLLFMEIAAQIRVPRVADSVFESAGVNSMYTSQSETQGGSSALPLSSLPPRPRPLRPTQQIILPPLAEYVGQVLAVLFSACKCAAACGECGAEAREANRRRQLSAQRVTWRLSDIRLLCEKAEREPRSNPSRTSRLDGPSSPRCRSPFSAFASEADPSNAGGRRAHPPRSVSTAGSNRLSRSTPSCPEEPHTTSATLSSPFSACGDRPHDHSYQNSYPAFRSQSPSGPASSFGPASSSPPPLASSDSPPSQCSVSLLSRWSCGDTRGVSSSASRDTRWCPHAASSPLWLQPGPVPLHGGGQPPCEAPASSGCVGGTGFCVEQAVKELLLQCKVLQDLRGLEGNLPHSQGVPFALFLFEFLQRLTALRGVERSRLGNETFWECKRRLGAEGPGEGAARSEVCGRARQRGPDPSQSTGGSLAVSDAFWNGQYLLDGRKCRGCPGDARSSDRFEVDFERFLPLLDEESQHMLLPEHLDLRKALWPTLWRIAEKRRQLARTRKALAGTHPTARGPAMEPQLGGQQASVAQRAGGQGGDGSGATDARTHALERGNASRPAAANLGLSTPASFSISPSFSLREAEGAGGDASEADLARDSRRRGSERPLSARNQCEGGDSSPRTGRVLPESASSPVLSVPPQWLSTERGEAAHISGRMQDSRDRSDVPVCLSSPLQLSSASHSFQSYTPYKIAFSASSPLALPLLAGLGSPSVASDALEAILPVSALDESTSCQARRAGQSKRGIGEADEGARHPPRALTAPALPLAHARPGAVPVFSPLAVRLDARELRRRLCLRWGVGPRSGAIGDGRAEPDSLGGGVCLSDVRALDSFAASAQTSRQALASWALERGDSGEERTEGCEAGDSGKGHPPFTSDPVAFLSRELALCFEADVRTIDLSPYAAGAVISFCSSPSQLAPGDLLTVYARPRGAFCTRSRAPGPQSSRVSPAASVSPPSPWIPVVEMSNYHADCLWYATDYSPSLSPQLFFPAGSPPSPHWPEEPSIANTRPRLRDGDKERDRGTGYFALGSLAAAVRLGLLDATEAAPFCPASLTKREERTKDDVCAGSDGAQKSPCFRGDSDAHVAGKAARPLDAARALATAAGALAIETTPLEGFPEEERRVRGEAKLAASMESAQVLFSRPASFLWRLPPSLAHAPSVNEDQNSGLGLGTEKRVETRFLKNAVGLLTERDEDVWGTVRRLASHSSLARPLPSHLASPLPVSSRGQPSQPTALPDRSRSFSSASLSSASSLVLPAPGSSSRAPHPPVPRSYQRRGSGHPTPAAAPPAQFTRSGTRSRTFSGTSVGRSGSFGALTGGLSSLPTTAGRRSSYCAPTSSATSAATPSASSLVGAFASQNPVFAMALERGRDERRRDREAREEPDAGGSGAVPASSSSGLCRRGRRHGSLAEAARGGLQGEGRRRGSSGDALLALSSLGETPQALSWGSSSATALLPGRGGRSAGACMRRGSFAGRTATAQPFGKESSFSSDGGSQRGSAEASVRVSGLPSHVGAAPTDEARQNRDEARVGASDTIHLVSGALIPRDEFLRAGVWRVEFTVGWRQNGKNQPLLAPDEGSLPALPRCTGGDEDGQREDALGWHAGPEFGWAPLTHAVSPEEAAVDALLSELLGTRSRTTRSAETAEKRSDPKGVEKRPEPAEAGTRSSDDGRTSTNAQIASEADSQSRNSPLTRLSSASSPPSAAPSFTVPPPASRYFWLSCTTQVVSGSGVVSPTPRREAEGAWASVSGSRRNRSCLSSLSPHQPQAPHAAAPATEAAADAGYLSLSAVGKAPPRFDRDEETQERRGDSDGEAQEPCVASRLTLGPGDFHSHPFIPDPPIYQRTFALAEHLNRSYPPQSFTPPCYRVLPSPGLLRSPSPPSSAPRSSFSSLSSSLSPAASGGVCVHPVTSGEPRVAAYSDVMARVHAHHQQLRPSQAEVRGVWCVSPHGKQTVQDTVVAGDWIDSQSVAAVLTACASGLHPEAAEERACSGSGARRDRSVGGDTEDAPTGEGFCRDDAQLWERNAEGRNWAFSGPALAERLTPEDVLSRAEVLCSASSRRLLHFGRSLELSPSRACSAASEFPSRSESPVTGASGGDVETEELRTLRGRRTRFSPGRPQAERGRAPLLEKEDQSRREDSNSPAPHLAGARGGLAGRGSSRGFQDEGPPRNGIDLGGGGEGDNAGANGEASQPRRGEDEGDQVERRRARRDATQRGDEATRRSALRGEIENHFLEREKQSPETGRSYFRTSKLTMELSFTPDLDRLRDLHAAFADLNTAMAEAHTLLASSPPSSCSSSSSPSSFAGSCSGAVSVPSSSEARQAMAARVARLVKRVQMLQQLGPRDEVRCSFRVESPESERGSKPNQEDETQSEKYNMTWHVGGLKSLLGAGRGVALCPAVKLGPCATMLQVTRVHQPCPAPRTLSLVNCPALLVTHCSSLKICLSPSPYRTHRDWRLLNALPADAFLDSFAPRNARLVLLGKGRERLRPARGAGRSGRQALESRRWGKATERADRTQKETSSQAASGVSPSPAGAPDQAGENVAVDEHGEHGQGRRAWRRPACGGETAGEPAGRSTARRGSAAEREASGKRGASGERLSVEPQWREHGEHEGEGVAARKEIVDKKNQGKGRREENGGERGSRLAHAAEACSSSLPPPLSAVDPRPSPSSSPGPSFSSLHAGRSFPRALPGEAGDAVRQGGLGSGGATAHQRVEGMKPSLSSPELRWGTAANEDQFRCFFAPFPAFRPVSQSATRRRDGATDAPLLQPTPNALPHFASRLPECGVASRGLDVHSGAEGGPGLHATRRRHSREAACLPWGRQPRGDAARKGPTDGERSERSLVGSQDRQRRMSAVEASSEAGFSPFASSNFDADGCCFEGLGDANPGQTGPRREGTGDTPEGSGVLPSWESILFEQDQGLTYVGPPGAWWRDPERLSGVSSTARGRSAEAESARETEASERYEGWRLLVRQLIPAGHQVNAALAAEEAVGGELAAAAGQLAHALLLNDESRARRRRRNPETSSLGFYSSRAGGKTPSAQDLPAAPGEEGEERSSDRLSRAWQEPQEECSASREGGETESKVASESVASAERGSNEERRDEIRDSAKVEASGASERASRSPNFGDAESNASLLLSVTPSESPSSSQSVALFSHSGDVSQSRVSLRSSPNAPPLAQRPPGRSQPASASESVAASFFGASEMSRGSEPHFASVQEGLLAPSQSLSRFAQASGSPASPPLVHPSSTSAPPASGDEGLLSASPESAPRSLRAPLAGDGPSSGRHALVSDSLSESRSATDASAARDAASLSASPLWQLPVSFSPSVLASLGRGRVSGLLPESGPQRGLHARKRTLWKALKAALRCARIRVPLQGVVRDLEVRVGVQSQPWPDELLQQLVDIAAKGNASLRDPKTGPAVRPLPPLLLPLGGSATSPEATGECEVVARTTVEGSHPRPSRRKPGDGEVANADRVPPGDVGRGPSSLGGLGLDPGRLLSDSTLFCVSSSLPSLPSCASDASPSAFPLDCSDPPHASFSPESPACVVRPFQSAVSPDGALRVSPLDIWTWHLPFFPGLSSDAVAAWLLRAQKGQVRRATERAREAREAQNRDRRGRQGAGGLAGEAGEEGTRARRRQEGQGRDASQVEAEEDSGQGTLGGRRRRHPLVGSPVHEGDRSGDSGASEPSTESPFGAEASASPPRLRSAEASESPRFFVDPDEGFSDGDVTGDEAPEERDGRIFWDDVDTESEHPWPEVAPDASLAYSEPYFTEDYADDGFQRDWRLEDGFEAQDAGQETLVPREDAPMSRVSSGPSDGRGRDGGAASLPGAALPPASGPSGSSGGGDAEEERSSAEEDEDDVEDAIADEGEPLHPPGGVSGIASSASDVFTRGYVSAVDQLASELWMLYEVLVLRECVKRVASAERRKRERGERHQAQRHGASRDRQIRSPSAASPAVGGVSAATRDGASESQAESAGIGRARAEAPETERESPRRQRGRQAESGQTHRSTLSSFPYYEGALAAIEEDEATVLFDRPSSPQSGPTRDAFGRGGLEDTRGEDAMGDSEARSSGRVEAEASSERERLPQPRSFLTGSPPIYTAVASPLVELPSFCSPLLYQVLYEILLLFLRFGLARCAARRSSSARDLLRYWPPTVGDLRVALQLRLRYLHQVNVSFLFLSPFLPTVPPPYPYLYEERHEVHLGLAPAASLRGDSHARDGAETEEWGSGRSMRSSDPVAFSWSPTSHTGGGLLTRGGRIGKTPTGGLRARAAWGLRRLPPLAFRTRNETARSLRDAEENLNACQRDAEHDGGFRGEGTQQPADGRLRPPAESASLRVLPESLSSSPVSLWGPGSGEEREDCEDRDKVLVALSGTKALLLPAVKNFLFRASTIYRVHAIRQQILRLPGFTYAFRQPERPRQALAGDTSLLPALPSLRTPAASANSPALSGFLGLSRGAGVSAPRMSLAWEATVSLIRLHAPLEDIYVASARSGSLLSQGRSGSSATLVVDVTAPLPEAWGNVGGAAVLLDRNATRQTEAEGPAVVSGAADLQTAQIPGVDTPGSRGGAGWGGEPGDAATGELEPADGRLPGDTRLEKSLTVQLAKQLQHVDALKLVARERAFVVQLRGEGAQDLGGPYAEILSNLCDDLVTQKLVVECPNARNSVGNNRDVWILNPRLREFLLGADASALPGVQTAHPVGGWGPSGASGTSGADDAHRDAEDREGDFLSGAWRGFESHSRSGEAEDIVALGCQGPSDLGSPEASSASRWAPNLSPLPVLPLFPAEALAVPSLAGALDAECVDACGLFGFFAPSTSSAILSGCRRRFDPSHGVAGSAGAARFESETPNRRLRDRARASWRAWEANEEREDRTCFRLSSYGQHLASALFVVGRLMACAVLTQSPLNLSLSPSLWKLLLLQLPALQDVHAVDSLAAKQLKTFLACCGLAHRRRASPASAEREKRGDEDLGNASEATESQSVSRVDADRDKATLQAFAQNGWAVDDALGRNVELFLGGARCPVDDEDIADAVQAALLAKLTEGHEAAAWIAYGLYDLLPLPQVQATLTADDLRQLVCGDDDIAVAVLMRHSKVTWDNNDARERALIDNLWEVLSAFTKKEKQMFLRFVSGRSRLPRSWVSGDPSASPHKFEIHVMRDEEALEIQDASLRSVQIAENQTVDDRLPTASTCFFMIKLPKYSSKEVLRKKLKLAIMSCVDIDLDALHHDLDFAQFE</Seq>
Example cvParams:
<cvParam accession="MS:1001088" name="protein description" cvRef="PSI-MS"

Element <SequenceCollection>

Definition: The collection of sequences (DBSequence or Peptide) identified and their relationship between each other (PeptideEvidence) to be referenced elsewhere in the results.
Type: SequenceCollectionType
Attributes: none
Subelements:
Subelement NameminOccursmaxOccursDefinition
DBSequence1unboundedA database sequence from the specified SearchDatabase (nucleic acid or amino acid). If the sequence is nucleic acid, the source nucleic acid sequence should be given in the seq attribute rather than a translated sequence.
Peptide0unboundedOne (poly)peptide (a sequence with modifications). The combination of Peptide sequence and modifications MUST be unique in the file.
PeptideEvidence0unboundedPeptideEvidence links a specific Peptide element to a specific position in a DBSequence. There MUST only be one PeptideEvidence item per Peptide-to-DBSequence-position.
Graphical Context:
Example Context:
<SequenceCollection xmlns="http://psidev.info/psi/pi/mzIdentML/1.1">
    <DBSequence accession="Rnd3psu|NC_LIV_083320" searchDatabase_ref="SearchDB_1" length="661" id="dbseq_Rnd3psu|NC_LIV_083320">
        <cvParam accession="MS:1001088" cvRef="PSI-MS" value="Rnd3psu|NC_LIV_083320 Rnd3psu|NC_LIV_083320 Decoy sequence, was | organism=Neospora_caninum | product=zinc finger (CCCH type) protein, putative | location=Neo_chrVIIa:3989308-3992771(+) | length=661" name="protein description"/>
    </DBSequence>
    <DBSequence accession="Rnd1psu|NC_LIV_123020" searchDatabase_ref="SearchDB_1" length="2986" id="dbseq_Rnd1psu|NC_LIV_123020">
        <cvParam accession="MS:1001088" cvRef="PSI-MS" value="Rnd1psu|NC_LIV_123020 Rnd1psu|NC_LIV_123020 Decoy sequence, was | organism=Neospora_caninum | product=hypothetical protein | location=Neo_chrX:3202583-3213218(-) | length=2986" name="protein description"/>
    </DBSequence>
  ...
</SequenceCollection>

Element <SiteRegexp>

Definition: Regular expression for specifying the enzyme cleavage site.
Type: xsd:string
Attributes: none
Subelements: none
Example Context:
<SiteRegexp><![CDATA[(?<=[KR])(?!P)]]></SiteRegexp>

Element <SoftwareName>

Definition: The name of the analysis software package, sourced from a CV if available.
Type: ParamType
Attributes: none
Subelements:
Subelement NameminOccursmaxOccursDefinition
cvParam11A choice of either a cvParam or userParam.
userParam11A choice of either a cvParam or userParam.
Example Context:
<SoftwareName>
  <cvParam accession="MS:1001478" name="Mascot Parser" cvRef="PSI-MS"/>
</SoftwareName>
cvParam Mapping Rules:
Path /MzIdentML/AnalysisSoftwareList/AnalysisSoftware/SoftwareName
MUST supply a *child* term of MS:1001456 (analysis software) one or more times
  e.g.: MS:1000532 (Xcalibur) 
  e.g.: MS:1000533 (Bioworks) 
  e.g.: MS:1000534 (MassLynx) 
  e.g.: MS:1000535 (FlexAnalysis) 
  e.g.: MS:1000536 (Data Explorer) 
  e.g.: MS:1000537 (4700 Explorer) 
  e.g.: MS:1000539 (Voyager Biospectrometry Workstation System) 
  e.g.: MS:1000551 (Analyst) 
  e.g.: MS:1000600 (Proteios) 
  e.g.: MS:1000601 (ProteinLynx Global Server) 
  et al.
Example cvParams:
<cvParam accession="MS:1001207" name="Mascot" cvRef="PSI-MS"/>
<cvParam accession="MS:1001478" name="Mascot Parser" cvRef="PSI-MS"/>
<cvParam accession="MS:1001475" cvRef="PSI-MS" name="OMSSA"/>

Element <SourceFile>

Definition: A file from which this mzIdentML instance was created.
Attributes:
Attribute NameData TypeUseDefinition
idxsd:stringrequiredAn identifier is an unambiguous string that is unique within the scope (i.e. a document, a set of related documents, or a repository) of its use.
locationxsd:anyURIrequiredThe location of the data file.
namexsd:stringoptionalThe potentially ambiguous common identifier, such as a human-readable name for the instance.
Subelements:
Subelement NameminOccursmaxOccursDefinition
ExternalFormatDocumentation01A URI to access documentation and tools to interpret the external format of the ExternalData instance. For example, XML Schema or static libraries (APIs) to access binary formats.
FileFormat01The format of the ExternalData file, for example "tiff" for image files.
cvParam0unboundedA single entry from an ontology or a controlled vocabulary.
userParam0unboundedA single user-defined parameter.
Example Context:
<SourceFile location="file:///D:/TestSpace/NeoTestMarch2011/55merge_mascot.dat" id="SF_1">
  <FileFormat>
    <cvParam accession="MS:1001199" name="Mascot DAT file" cvRef="PSI-MS"/>
  </FileFormat>
</SourceFile>
cvParam Mapping Rules:
Path /MzIdentML/DataCollection/Inputs/SourceFile
MAY supply a *child* term of MS:1000561 (data file checksum type) one or more times
  e.g.: MS:1000568 (MD5) 
  e.g.: MS:1000569 (SHA-1) 

Element <SpecificityRules>

Definition: The specificity rules of the searched modification including for example the probability of a modification's presence or peptide or protein termini. Standard fixed or variable status should be provided by the attribute fixedMod.
Type: SpecificityRulesType
Attributes: none
Subelements:
Subelement NameminOccursmaxOccursDefinition
cvParam1unboundedA single entry from an ontology or a controlled vocabulary.
Example Context:

cvParam Mapping Rules:
Path /MzIdentML/AnalysisProtocolCollection/SpectrumIdentificationProtocol/ModificationParams/SearchModification/SpecificityRules
MUST supply a *child* term of MS:1001056 (modification specificity rule) one or more times
  e.g.: MS:1001189 (modification specificity N-term) 
  e.g.: MS:1001190 (modification specificity C-term) 

Element <SpectraData>

Definition: A data set containing spectra data (consisting of one or more spectra).
Type: SpectraDataType
Attributes:
Attribute NameData TypeUseDefinition
idxsd:stringrequiredAn identifier is an unambiguous string that is unique within the scope (i.e. a document, a set of related documents, or a repository) of its use.
locationxsd:anyURIrequiredThe location of the data file.
namexsd:stringoptionalThe potentially ambiguous common identifier, such as a human-readable name for the instance.
Subelements:
Subelement NameminOccursmaxOccursDefinition
ExternalFormatDocumentation01A URI to access documentation and tools to interpret the external format of the ExternalData instance. For example, XML Schema or static libraries (APIs) to access binary formats.
FileFormat01The format of the ExternalData file, for example "tiff" for image files.
SpectrumIDFormat11The format of the spectrum identifier within the source file
Example Context:
<SpectraData location="D:/TestSpace/NeoTestMarch2011/55merge.mgf" id="SID_1">
    <FileFormat>
        <cvParam accession="MS:1001062" cvRef="PSI-MS" name="Mascot MGF file"/>
    </FileFormat>
    <SpectrumIDFormat>
        <cvParam accession="MS:1000774" cvRef="PSI-MS" name="multiple peak list nativeID format"/>
    </SpectrumIDFormat>
  ...
</SpectraData>

Element <SpectrumIDFormat>

Definition: The format of the spectrum identifier within the source file
Type: SpectrumIDFormatType
Attributes: none
Subelements:
Subelement NameminOccursmaxOccursDefinition
cvParam11A single entry from an ontology or a controlled vocabulary.
Example Context:
<SpectrumIDFormat>
    <cvParam accession="MS:1000774" cvRef="PSI-MS" name="multiple peak list nativeID format"/>
</SpectrumIDFormat>
cvParam Mapping Rules:
Path /MzIdentML/DataCollection/Inputs/SpectraData/SpectrumIDFormat
MUST supply a *child* term of MS:1000767 (native spectrum identifier format) only once
  e.g.: MS:1000768 (Thermo nativeID format) 
  e.g.: MS:1000769 (Waters nativeID format) 
  e.g.: MS:1000770 (WIFF nativeID format) 
  e.g.: MS:1000771 (Bruker/Agilent YEP nativeID format) 
  e.g.: MS:1000772 (Bruker BAF nativeID format) 
  e.g.: MS:1000773 (Bruker FID nativeID format) 
  e.g.: MS:1000774 (multiple peak list nativeID format) 
  e.g.: MS:1000775 (single peak list nativeID format) 
  e.g.: MS:1000776 (scan number only nativeID format) 
  e.g.: MS:1000777 (spectrum identifier nativeID format) 
  et al.
MUST supply a *child* term of MS:1001529 (spectra data details) only once
  e.g.: MS:1001530 (mzML unique identifier) 
  e.g.: MS:1001531 (spectrum from ProteinScape database nativeID format) 
  e.g.: MS:1001532 (spectrum from database nativeID format) 
Example cvParams:
<cvParam accession="MS:1000774" name="multiple peak list nativeID format" cvRef="PSI-MS"/>

Element <SpectrumIdentification>

Definition: An Analysis which tries to identify peptides in input spectra, referencing the database searched, the input spectra, the output results and the protocol that is run.
Type: SpectrumIdentificationType
Attributes:
Attribute NameData TypeUseDefinition
activityDatexsd:dateTimeoptionalWhen the protocol was applied.
idxsd:stringrequiredAn identifier is an unambiguous string that is unique within the scope (i.e. a document, a set of related documents, or a repository) of its use.
namexsd:stringoptionalThe potentially ambiguous common identifier, such as a human-readable name for the instance.
spectrumIdentificationList_refxsd:stringrequiredA reference to the SpectrumIdentificationList produced by this analysis in the DataCollection section.
spectrumIdentificationProtocol_refxsd:stringrequiredA reference to the search protocol used for this SpectrumIdentification.
Subelements:
Subelement NameminOccursmaxOccursDefinition
InputSpectra1unboundedOne of the spectra data sets used.
SearchDatabaseRef1unboundedOne of the search databases used.
Example Context:
<SpectrumIdentification id="SI" spectrumIdentificationProtocol_ref="SIP"
  spectrumIdentificationList_ref="SIL_1" activityDate="2011-03-24T11:37:37">
  <InputSpectra spectraData_ref="SD_1"/>
  <SearchDatabaseRef searchDatabase_ref="SDB_NeoProt_tripledecoy"/>
</SpectrumIdentification>

Element <SpectrumIdentificationItem>

Definition: An identification of a single (poly)peptide, resulting from querying an input spectra, along with the set of confidence values for that identification. PeptideEvidence elements should be given for all mappings of the corresponding Peptide sequence within protein sequences.
Type: SpectrumIdentificationItemType
Attributes:
Attribute NameData TypeUseDefinition
calculatedMassToChargexsd:doubleoptionalThe theoretical mass-to-charge value calculated for the peptide in Daltons / charge.
calculatedPIxsd:floatoptionalThe calculated isoelectric point of the (poly)peptide, with relevant modifications included. Do not supply this value if the PI cannot be calcuated properly.
chargeStatexsd:intrequiredThe charge state of the identified peptide.
experimentalMassToChargexsd:doublerequiredThe mass-to-charge value measured in the experiment in Daltons / charge.
idxsd:stringrequiredAn identifier is an unambiguous string that is unique within the scope (i.e. a document, a set of related documents, or a repository) of its use.
massTable_refxsd:stringoptionalA reference should be given to the MassTable used to calculate the sequenceMass only if more than one MassTable has been given.
namexsd:stringoptionalThe potentially ambiguous common identifier, such as a human-readable name for the instance.
passThresholdxsd:booleanrequiredSet to true if the producers of the file has deemed that the identification has passed a given threshold or been validated as correct. If no such threshold has been set, value of true should be given for all results.
peptide_refxsd:stringoptionalA reference to the identified (poly)peptide sequence in the Peptide element.
rankxsd:intrequiredFor an MS/MS result set, this is the rank of the identification quality as scored by the search engine. 1 is the top rank. If multiple identifications have the same top score, they should all be assigned rank =1. For PMF data, the rank attribute may be meaningless and values of rank = 0 should be given.
sample_refxsd:stringoptionalA reference should be provided to link the SpectrumIdentificationItem to a Sample if more than one sample has been described in the AnalysisSampleCollection.
Subelements:
Subelement NameminOccursmaxOccursDefinition
PeptideEvidenceRef1unboundedReference to the PeptideEvidence element identified. If a specific sequence can be assigned to multiple proteins and or positions in a protein all possible PeptideEvidence elements should be referenced here.
Fragmentation01The product ions identified in this result.
cvParam0unboundedA single entry from an ontology or a controlled vocabulary.
userParam0unboundedA single user-defined parameter.
Graphical Context:
Example Context:
<SpectrumIdentificationItem id="SII_69_10" calculatedMassToCharge="515.329999"
  chargeState="1" experimentalMassToCharge="514.242" peptide_ref="GIGLR_0000000" rank="10"
  passThreshold="false">
  <PeptideEvidenceRef peptideEvidence_ref="GIGLR_0000000_1_psu|NC_LIV_020600_1026_1030"/>
  <PeptideEvidenceRef peptideEvidence_ref="GIGLR_0000000_1_Rnd1psu|NC_LIV_145070_441_445"/>
  <PeptideEvidenceRef peptideEvidence_ref="GIGLR_0000000_1_Rnd1psu|NC_LIV_120130_148_152"/>
  <PeptideEvidenceRef peptideEvidence_ref="GIGLR_0000000_1_Rnd3psu|NC_LIV_072540_650_654"/>
  ...
</SpectrumIdentificationItem>
cvParam Mapping Rules:
Path /MzIdentML/DataCollection/AnalysisData/SpectrumIdentificationList/SpectrumIdentificationResult/SpectrumIdentificationItem
MAY supply a *child* term of MS:1001405 (spectrum identification result details) one or more times
  e.g.: MS:1000796 (spectrum title) 
  e.g.: MS:1000797 (peak list scans) 
  e.g.: MS:1000798 (peak list raw scans) 
  e.g.: MS:1000903 (product ion series ordinal) 
  e.g.: MS:1000904 (product ion m/z delta) 
  e.g.: MS:1000926 (product interpretation rank) 
  e.g.: MS:1001030 (number of peptide seqs compared to each spectrum) 
  e.g.: MS:1001035 (date / time search performed) 
  e.g.: MS:1001036 (search time taken) 
  e.g.: MS:1001088 (protein description) 
  et al.
Example cvParams:
<cvParam accession="MS:1001171" name="mascot:score" cvRef="PSI-MS" value="13.49"/>
<cvParam accession="MS:1001172" name="mascot:expectation value" cvRef="PSI-MS"
<cvParam accession="MS:1001363" name="peptide unique to one protein" cvRef="PSI-MS"/>
<cvParam accession="MS:1001371" name="mascot:identity threshold" cvRef="PSI-MS" value="43"/>
<cvParam accession="MS:1001370" name="mascot:homology threshold" cvRef="PSI-MS" value="26"/>
<cvParam accession="MS:1001030" name="number of peptide seqs compared to each spectrum"
<cvParam accession="MS:1000796" name="spectrum title" cvRef="PSI-MS"
<cvParam accession="MS:1001328" cvRef="PSI-MS" value="0.866331351956052" name="OMSSA:evalue"/>
<cvParam accession="MS:1001329" cvRef="PSI-MS" value="2.0805267818349E-4" name="OMSSA:pvalue"/>

Element <SpectrumIdentificationItemRef>

Definition: Reference(s) to the SpectrumIdentificationItem element(s) that support the given PeptideEvidence element. Using these references it is possible to indicate which spectra were actually accepted as evidence for this peptide identification in the given protein.
Type: SpectrumIdentificationItemRefType
Attributes:
Attribute NameData TypeUseDefinition
spectrumIdentificationItem_refxsd:stringrequiredA reference to the SpectrumIdentificationItem element(s).
Subelements: none
Example Context:
<SpectrumIdentificationItemRef spectrumIdentificationItem_ref="SII_308_1"/>

Element <SpectrumIdentificationList>

Definition: Represents the set of all search results from SpectrumIdentification.
Type: SpectrumIdentificationListType
Attributes:
Attribute NameData TypeUseDefinition
idxsd:stringrequiredAn identifier is an unambiguous string that is unique within the scope (i.e. a document, a set of related documents, or a repository) of its use.
namexsd:stringoptionalThe potentially ambiguous common identifier, such as a human-readable name for the instance.
numSequencesSearchedxsd:longoptionalThe number of database sequences searched against. This value should be provided unless a de novo search has been performed.
Subelements:
Subelement NameminOccursmaxOccursDefinition
FragmentationTable01Contains the types of measures that will be reported in generic arrays for each SpectrumIdentificationItem e.g. product ion m/z, product ion intensity, product ion m/z error
SpectrumIdentificationResult1unboundedAll identifications made from searching one spectrum. For PMF data, all peptide identifications will be listed underneath as SpectrumIdentificationItems. For MS/MS data, there will be ranked SpectrumIdentificationItems corresponding to possible different peptide IDs.
cvParam0unboundedA single entry from an ontology or a controlled vocabulary.
userParam0unboundedA single user-defined parameter.
Graphical Context:
Example Context:
<SpectrumIdentificationList id="SII_LIST_1" xmlns="http://psidev.info/psi/pi/mzIdentML/1.1">
    <FragmentationTable>
        <Measure id="Measure_MZ">
            <cvParam accession="MS:1001225" cvRef="PSI-MS" unitCvRef="PSI-MS" unitName="m/z" unitAccession="MS:1000040" name="product ion m/z"/>
        </Measure>
        <Measure id="Measure_Int">
            <cvParam accession="MS:1001226" cvRef="PSI-MS" name="product ion intensity"/>
  ...
</SpectrumIdentificationList>
cvParam Mapping Rules:
Path /MzIdentML/DataCollection/AnalysisData/SpectrumIdentificationList
MAY supply a *child* term of MS:1001184 (search statistics) one or more times
  e.g.: MS:1001035 (date / time search performed) 
  e.g.: MS:1001036 (search time taken) 
  e.g.: MS:1001177 (number of molecular hypothesis considered) 

Element <SpectrumIdentificationProtocol>

Definition: The parameters and settings of a SpectrumIdentification analysis.
Type: SpectrumIdentificationProtocolType
Attributes:
Attribute NameData TypeUseDefinition
analysisSoftware_refxsd:stringrequiredThe search algorithm used, given as a reference to the SoftwareCollection section.
idxsd:stringrequiredAn identifier is an unambiguous string that is unique within the scope (i.e. a document, a set of related documents, or a repository) of its use.
namexsd:stringoptionalThe potentially ambiguous common identifier, such as a human-readable name for the instance.
Subelements:
Subelement NameminOccursmaxOccursDefinition
SearchType11The type of search performed e.g. PMF, Tag searches, MS-MS
AdditionalSearchParams01The search parameters other than the modifications searched.
ModificationParams01The specification of static/variable modifications (e.g. Oxidation of Methionine) that are to be considered in the spectra search.
Enzymes01The list of enzymes used in experiment
MassTable0unboundedThe masses of residues used in the search.
FragmentTolerance01The tolerance of the search given as a plus and minus value with units.
ParentTolerance01The tolerance of the search given as a plus and minus value with units.
Threshold11The threshold(s) applied to determine that a result is significant. If multiple terms are used it is assumed that all conditions are satisfied by the passing results.
DatabaseFilters01The specification of filters applied to the database searched.
DatabaseTranslation01A specification of how a nucleic acid sequence database was translated for searching.
Graphical Context:
Example Context:
<SpectrumIdentificationProtocol analysisSoftware_ref="ID_software" id="SearchProtocol_1">
    <SearchType>
        <cvParam accession="MS:1001083" cvRef="PSI-MS" name="ms-ms search"/>
    </SearchType>
    <AdditionalSearchParams>
        <cvParam accession="MS:1001211" cvRef="PSI-MS" name="parent mass type mono"/>
        <cvParam accession="MS:1001256" cvRef="PSI-MS" name="fragment mass type mono"/>
  ...
</SpectrumIdentificationProtocol>

Element <SpectrumIdentificationResult>

Definition: All identifications made from searching one spectrum. For PMF data, all peptide identifications will be listed underneath as SpectrumIdentificationItems. For MS/MS data, there will be ranked SpectrumIdentificationItems corresponding to possible different peptide IDs.
Type: SpectrumIdentificationResultType
Attributes:
Attribute NameData TypeUseDefinition
idxsd:stringrequiredAn identifier is an unambiguous string that is unique within the scope (i.e. a document, a set of related documents, or a repository) of its use.
namexsd:stringoptionalThe potentially ambiguous common identifier, such as a human-readable name for the instance.
spectraData_refxsd:stringrequiredA reference to a spectra data set (e.g. a spectra file).
spectrumIDxsd:stringrequiredThe locally unique id for the spectrum in the spectra data set specified by SpectraData_ref. External guidelines are provided on the use of consistent identifiers for spectra in different external formats.
Subelements:
Subelement NameminOccursmaxOccursDefinition
SpectrumIdentificationItem1unboundedAn identification of a single (poly)peptide, resulting from querying an input spectra, along with the set of confidence values for that identification. PeptideEvidence elements should be given for all mappings of the corresponding Peptide sequence within protein sequences.
cvParam0unboundedA single entry from an ontology or a controlled vocabulary.
userParam0unboundedA single user-defined parameter.
Example Context:
<SpectrumIdentificationResult spectraData_ref="SID_1" spectrumID="index=21" id="SIR_32">
    <SpectrumIdentificationItem passThreshold="false" rank="1" peptide_ref="VIDENFGLVEGLMTTVHAATGTQK_1@12" calculatedMassToCharge="2546268.0" experimentalMassToCharge="2547212.0" chargeState="3" id="SII_32_1">
        <PeptideEvidenceRef peptideEvidence_ref="PE32_2_53"/>
        <cvParam accession="MS:1001328" cvRef="PSI-MS" value="7.40729329987533E-8" name="OMSSA:evalue"/>
        <cvParam accession="MS:1001329" cvRef="PSI-MS" value="3.18593260209692E-11" name="OMSSA:pvalue"/>
    </SpectrumIdentificationItem>
    <SpectrumIdentificationItem passThreshold="false" rank="2" peptide_ref="APCSGSAVTGVDSPGCDGVGDLNVTR" calculatedMassToCharge="2547129.0" experimentalMassToCharge="2547212.0" chargeState="3" id="SII_32_2">
  ...
</SpectrumIdentificationResult>
cvParam Mapping Rules:
Path /MzIdentML/DataCollection/AnalysisData/SpectrumIdentificationList/SpectrumIdentificationResult
MAY supply a *child* term of MS:1001405 (spectrum identification result details) one or more times
  e.g.: MS:1000796 (spectrum title) 
  e.g.: MS:1000797 (peak list scans) 
  e.g.: MS:1000798 (peak list raw scans) 
  e.g.: MS:1000903 (product ion series ordinal) 
  e.g.: MS:1000904 (product ion m/z delta) 
  e.g.: MS:1000926 (product interpretation rank) 
  e.g.: MS:1001030 (number of peptide seqs compared to each spectrum) 
  e.g.: MS:1001035 (date / time search performed) 
  e.g.: MS:1001036 (search time taken) 
  e.g.: MS:1001088 (protein description) 
  et al.

Element <SubSample>

Definition: References to the individual component samples within a mixed parent sample.
Type: SubSampleType
Attributes:
Attribute NameData TypeUseDefinition
sample_refxsd:stringrequiredA reference to the child sample.
Subelements: none
Example Context:


Element <SubstitutionModification>

Definition: A modification where one residue is substituted by another (amino acid change).
Type: SubstitutionModificationType
Attributes:
Attribute NameData TypeUseDefinition
avgMassDeltaxsd:doubleoptionalAtomic mass delta considering the natural distribution of isotopes in Daltons. This should only be reported if the original amino acid is known i.e. it is not "X"
locationxsd:intoptionalLocation of the modification within the peptide - position in peptide sequence, counted from the N-terminus residue, starting at position 1. Specific modifications to the N-terminus should be given the location 0. Modification to the C-terminus should be given as peptide length + 1.
monoisotopicMassDeltaxsd:doubleoptionalAtomic mass delta when assuming only the most common isotope of elements in Daltons. This should only be reported if the original amino acid is known i.e. it is not "X"
originalResiduexsd:string with restriction
[ABCDEFGHIJKLMNOPQRSTUVWXYZ?\-]{1}
requiredThe original residue before replacement.
replacementResiduexsd:string with restriction
[ABCDEFGHIJKLMNOPQRSTUVWXYZ?\-]{1}
requiredThe residue that replaced the originalResidue.
Subelements: none
Example Context:
<SubstitutionModification location="15" originalResidue="X" replacementResidue="P"/>

Element <Threshold>

Definition: The threshold(s) applied to determine that a result is significant. If multiple terms are used it is assumed that all conditions are satisfied by the passing results.
Type: ParamListType
Attributes: none
Subelements:
Subelement NameminOccursmaxOccursDefinition
cvParam1unboundedA single entry from an ontology or a controlled vocabulary.
userParam1unboundedA single user-defined parameter.
Example Context:
<Threshold>
  <cvParam accession="MS:1001316" name="mascot:SigThreshold" cvRef="PSI-MS" value="0.05"/>
</Threshold>
cvParam Mapping Rules:
Path /MzIdentML/AnalysisProtocolCollection/SpectrumIdentificationProtocol/Threshold
MUST supply a *child* term of MS:1001302 (search engine specific input parameter) one or more times
  e.g.: MS:1001005 (Sequest:CleavesAt) 
  e.g.: MS:1001007 (Sequest:OutputLines) 
  e.g.: MS:1001009 (Sequest:DescriptionLines) 
  e.g.: MS:1001026 (Sequest:NormalizeXCorrValues) 
  e.g.: MS:1001028 (Sequest:SequenceHeaderFilter) 
  e.g.: MS:1001032 (Sequest:SequencePartialFilter) 
  e.g.: MS:1001037 (Sequest:ShowFragmentIons) 
  e.g.: MS:1001038 (Sequest:Consensus) 
  e.g.: MS:1001042 (Sequest:LimitTo) 
  e.g.: MS:1001046 (Sequest:sort_by_dCn) 
  et al.
MUST supply a *child* term of MS:1001153 (search engine specific score) one or more times
  e.g.: MS:1001154 (Sequest:probability) 
  e.g.: MS:1001155 (Sequest:xcorr) 
  e.g.: MS:1001156 (Sequest:deltacn) 
  e.g.: MS:1001157 (Sequest:sp) 
  e.g.: MS:1001158 (Sequest:Uniq) 
  e.g.: MS:1001159 (Sequest:expectation value) 
  e.g.: MS:1001160 (Sequest:sf) 
  e.g.: MS:1001161 (Sequest:matched ions) 
  e.g.: MS:1001162 (Sequest:total ions) 
  e.g.: MS:1001163 (Sequest:consensus score) 
  et al.
MUST supply term MS:1001494 (no threshold) only once
MUST supply term MS:1001448 (pep:FDR threshold) only once
Path /MzIdentML/AnalysisProtocolCollection/ProteinDetectionProtocol/Threshold
MUST supply a *child* term of MS:1001302 (search engine specific input parameter) one or more times
  e.g.: MS:1001005 (Sequest:CleavesAt) 
  e.g.: MS:1001007 (Sequest:OutputLines) 
  e.g.: MS:1001009 (Sequest:DescriptionLines) 
  e.g.: MS:1001026 (Sequest:NormalizeXCorrValues) 
  e.g.: MS:1001028 (Sequest:SequenceHeaderFilter) 
  e.g.: MS:1001032 (Sequest:SequencePartialFilter) 
  e.g.: MS:1001037 (Sequest:ShowFragmentIons) 
  e.g.: MS:1001038 (Sequest:Consensus) 
  e.g.: MS:1001042 (Sequest:LimitTo) 
  e.g.: MS:1001046 (Sequest:sort_by_dCn) 
  et al.
MUST supply a *child* term of MS:1001153 (search engine specific score) one or more times
  e.g.: MS:1001154 (Sequest:probability) 
  e.g.: MS:1001155 (Sequest:xcorr) 
  e.g.: MS:1001156 (Sequest:deltacn) 
  e.g.: MS:1001157 (Sequest:sp) 
  e.g.: MS:1001158 (Sequest:Uniq) 
  e.g.: MS:1001159 (Sequest:expectation value) 
  e.g.: MS:1001160 (Sequest:sf) 
  e.g.: MS:1001161 (Sequest:matched ions) 
  e.g.: MS:1001162 (Sequest:total ions) 
  e.g.: MS:1001163 (Sequest:consensus score) 
  et al.
MUST supply term MS:1001447 (prot:FDR threshold) only once
MUST supply term MS:1001494 (no threshold) only once
Example cvParams:
<cvParam accession="MS:1001316" name="mascot:SigThreshold" cvRef="PSI-MS" value="0.05"/>
<cvParam accession="MS:1001494" name="no threshold" cvRef="PSI-MS"/>

Element <TranslationTable>

Definition: The table used to translate codons into nucleic acids e.g. by reference to the NCBI translation table.
Type: TranslationTableType
Attributes:
Attribute NameData TypeUseDefinition
idxsd:stringrequiredAn identifier is an unambiguous string that is unique within the scope (i.e. a document, a set of related documents, or a repository) of its use.
namexsd:stringoptionalThe potentially ambiguous common identifier, such as a human-readable name for the instance.
Subelements:
Subelement NameminOccursmaxOccursDefinition
cvParam0unboundedA single entry from an ontology or a controlled vocabulary.
Example Context:

cvParam Mapping Rules:
Path /MzIdentML/AnalysisProtocolCollection/SpectrumIdentificationProtocol/DatabaseTranslation/TranslationTable
MUST supply term MS:1001410 (translation start codons) only once
MUST supply term MS:1001025 (translation table) only once
MUST supply term MS:1001423 (translation table description) only once

Element <cv>

Definition: A source controlled vocabulary from which cvParams will be obtained.
Type: cvType
Attributes:
Attribute NameData TypeUseDefinition
fullNamexsd:stringrequiredThe full name of the CV.
idxsd:stringrequiredThe unique identifier of this cv within the document to be referenced by cvParam elements.
urixsd:anyURIrequiredThe URI of the source CV.
versionxsd:stringoptionalThe version of the CV.
Subelements: none
Example Context:
<cv id="PSI-MS" fullName="Proteomics Standards Initiative Mass Spectrometry Vocabularies"
  uri="http://psidev.cvs.sourceforge.net/viewvc/*checkout*/psidev/psi/psi-ms/mzML/controlledVocabulary/psi-ms.obo"
  version="2.32.0"/>
<cv id="UNIMOD" fullName="UNIMOD" uri="http://www.unimod.org/obo/unimod.obo"/>
<cv id="UO" fullName="UNIT-ONTOLOGY"
  uri="http://obo.cvs.sourceforge.net/*checkout*/obo/obo/ontology/phenotype/unit.obo"/>
</cvList>
  ...
</cv>

Element <cvList>

Definition: The list of controlled vocabularies used in the file.
Type: CVListType
Attributes: none
Subelements:
Subelement NameminOccursmaxOccursDefinition
cv1unboundedA source controlled vocabulary from which cvParams will be obtained.
Example Context:
<cvList>
  <cv id="PSI-MS" fullName="Proteomics Standards Initiative Mass Spectrometry Vocabularies"
    uri="http://psidev.cvs.sourceforge.net/viewvc/*checkout*/psidev/psi/psi-ms/mzML/controlledVocabulary/psi-ms.obo"
    version="2.32.0"/>
  <cv id="UNIMOD" fullName="UNIMOD" uri="http://www.unimod.org/obo/unimod.obo"/>
  <cv id="UO" fullName="UNIT-ONTOLOGY"
    uri="http://obo.cvs.sourceforge.net/*checkout*/obo/obo/ontology/phenotype/unit.obo"/>
  ...
</cvList>

Element <cvParam>

Definition: A single entry from an ontology or a controlled vocabulary.
Type: CVParamType
Attributes:
Attribute NameData TypeUseDefinition
accessionxsd:stringrequiredThe accession or ID number of this CV term in the source CV.
cvRefxsd:stringrequiredA reference to the cv element from which this term originates.
namexsd:stringrequiredThe name of the parameter.
unitAccessionxsd:stringoptionalAn accession number identifying the unit within the OBO foundry Unit CV.
unitCvRefxsd:stringoptionalIf a unit term is referenced, this attribute MUST refer to the CV 'id' attribute defined in the cvList in this file.
unitNamexsd:stringoptionalThe name of the unit.
valuexsd:stringoptionalThe user-entered value of the parameter.
Subelements: none
Example Context:
<cvParam accession="MS:1001088" name="protein description" cvRef="PSI-MS"
  value="Rnd3psu|NC_LIV_111720 Decoy sequence, was | organism=Neospora_caninum | product=forkhead-aasociated (FHA) domain-containing protein | location=Neo_chrIX:1702443-1710709(-) | length=1155"
/>
</DBSequence>
<DBSequence id="DBSeq_1_Rnd1psu|NC_LIV_080090" length="16207"
searchDatabase_ref="SDB_NeoProt_tripledecoy" accession="Rnd1psu|NC_LIV_080090">
<Seq>TPLRAFARSEISNPSLIVLDDVLSQSLSSPGSHLERLLPEAEPGRGAEIDTKPHKRTTAFFSLEHEAEAWPPAPPTPPPGNQYAPIDRVGSATGADDPPTAPFALVPPRRRNLGLAPELFALGSQQTRAGIYSGRVGATQNTGVGPSAQLAAQANPAELDTPSQLAGPGSLVARALWAPVTFFLENSSRSLSSNSSRRLARRRPMERRRASTTGDKGPKRTARRIRKMAFLREPGRLGPLGGPLVAVPTEGNRTRALFYEDGPTSAEILSVDSTPLSESHIPLHDPDPGVPGAEDNFGAVREEVPVTCPLEKHNDRDLMATQDAAQELSRRLRTLEELASVDPAIGAMHETRAGGDVEFLAVAECDDSSNIGELSMDNIKRILEHPAPRSAGTDCQEVSEDGSMQRVGPKLASGGNNDAYDETALLPDPTRDPGRPVSIPRDDPGSRRERTCLPGEAIARLCSAIIQGGPAVDVTAPMRIHPTFTGMDTNIHDATDEAGDSFELAPSAGGAWREPLLGFAHVNLLQPSEMPGSAVRGAGGVCNHTVTSPLDLGMLAVRLFSRELGVEPANYMAWGQGEEPGALAAEATALIRNRRSARQSVRRRMVFDVEVNPAIGVALASDEEDMDPSRLRHSCAWSHNTTYVQSSRGDGEAKFLTLHEFRTPPLHVQPRSARGSFGVKIRGTAPESVGGHGTHDEVSPCSSDRAINGCLSSASEFSPTDMLAYRSGSDVRLGEGSDEQTLHPGSEDSAKRAQRAQTRIPSPAGGSQLASRAEDRRCGERHGKEGWGTGARHSYEGAASQALRSHEAIGVVQQWLEILRTQSAGLFISEAGSAAEVDTGRPVGALAAQADAPPSRPRQVPPDCKRGVVAELTGDIGTALQVLQYAVYQPLGCALLPLDPSTLFQYTRRFAETVFKLEIHLPEARDNSNSTMSCQREPRPPEPRAVGFTECAGSSGRRETEPSAMIXSRFRVFSVADQRGEPDWGPPGPAGNEEQAAGVLQNLAPRMRLHETALAVAGVGLSFQATDVPFRAATNRSEAGEGVEENLEGAAIEAAEETRSQPSWGNLQLLSEPTGRPRSSSALEIPRRREERREAPDERNRLARLSRWGPHSNNECRLERGQRVTGDSEGQALDSEFDAQSEQCLRGYESARAFARRGEARCGGSAPTLRCLVRLLSTLSACRRPRRVAVPLAGLNASAATRGLSVRLPSRSVFTFIGLSDAASSRRQRSGEAGVLLPSSSRWRLTAELCVTVASFSMRSEQTARDVLDVVFSAPESEGPLGYAAGEQEPLASQPSAVQLRSTQPGSAQLLECGEVAFGGEMRRRLRERLGASASEYAPGACYHEERFTLRMLLLGPGIDSWRVATGAAAPINRLREAILQEQAFGQPFMEEPSLELLSEARVEGLCVSPTVPEPGAADPGLAEQEREYGFEICATHSEDCEGPDGGDCTFAQPRQPRVSAASPPSAPPLSRSARPRDLIAQYVPGRLSGPADGWQTVLPSRASSSALPARAEPRHVRAARREFAMHPRAAGPRLTRALESSRQPEEASRNYHILGRGERRGRTAHSRVAMLSLAIHNIASQELKALDHLEESISVVPNRGRPDVFTADCSVFCLSGEAGAPQGQTRSRERQPPPVARDRQVAGPSEPTESMAHLWLKVGIELGTLRAARASRVAVYTDRQAAERPLGGGSDGGEGCLTKVSCEDGKELLRRTYQNDDDRFDNLWQSRPDITSARDSSSASGMALEQRSFRAARLWRLTLGFRRDGVEQRRRERAEGGRQFWQHIDRRGSACSRGFVREEHSKRCAHDGATTFTHAEDAMFSFEGKSEDQSLRGPVICFSERTGQEANTPAFEDQSLRTALFEGDPLLFDLSDPWPRMHPAVTSRFLNGAMRWERVEAPPMTHSVKWPINSEDDAEIETYRSFCKVKTVRWFRSDLRAVAEAWYFTAPESSRGLNSHRFSRQETDEPRRADVSSWCEKTSASQHETPQSSSDSLHSHMGSKGDQVIDEGLRSCMEFHSSLANRREGAHVLTKERTACEWETVKLPSLAAREQSRVCQFFSSAVGEPAEGAGDESLRNMTDLIKTNLFYRASKKSMSSGLLPTPDIEPRSSEFSSAALDVGEEHVRGLLGCAPFEPSPPAGKLLHVPCVEDLDLPASQVPRPHARVPGGPDSLRYVDARLSTVFSCEPGESEPPMSRVTFHELGAPGPYEHYMGSIRPGVVSGVPREAELATASTRRSLRMGITSGAASGPFAAHAYSPQARQTVIFRPRTFEDAQARTSQLIPRVRRALGAEDELGQEEALSRDAATIPVLLAFMDDKVMVMLLVGRYTCRNFGTDGALCTKTIGVVGYDYNEIPALSDTPDPLESTLASDGADCFAQLGGVSVLALRRAFCTKHKLRYAEPFGGQSEMESVDQDSGAAPYGLDESLADAFGTQVPADPLQGRLEPATPARGERRDRPSEQPTLAQQSGREKALDANAVPRPQDLALGSLWLIGGRVAEFVCSGYADNDSGVGLQQSDPPLLEWRDNRSASANGGPPYSFSADARYVPAYQYSRYLRLTLSPELRFHSQTTRRWLCSPELNTGHRMEDPATTAELRHARVDYRPHRRASYQLQALDRREVQGSFGDSKVAATKRKSVGSRRMGDSQESRQSRMCQRLEPCARRVKGLRELDRVDDDILASSTSQIADRYRTAEHSSGVPRCNDIFRRSSHPEPPRALTSFEEFMAVPGLRNGGEERPPYLASSCFRISLPCRDVRRDAPEPERNTAVAEVSAKACFAGAPQCPSPQAEPDAQSPRRRYSPMLNLESRPSRNKVYGGNGGSADAGTYTSGLSNSDAHALHGPLPESHILLQTSDEDLAARLRAKLAWRSCCRALKEEQLTCLAHQKERKEINHGFMGPDETNAAATARTARLFESLVRSELRLLHANLFEAPRNLSYNGRSGLFLGCCVNATVGIAMASPTALLGSDARLLRRDRVAGAGGALLSQFIYDLASIGVQSTDQGVPPGELCELLLSSARIGLASHNAKLSGSVSVVSANPGANPDSGFVGFYRIFRIRFRPRLPARRRDPPVETPGSESTDEGGAAQASLARLHQRQEHYESPNENDTDRRNFGASAAGHDTVTVSPSDRGRPRGRQTCRPLERTPRPYALFEELDQVTQPRSDSSSDALGLTSAIRFEAQGFMANLLPELERASDCELADTCFAYPGVTMLERAAEEALFRFGLTDRDKEKAWPRQFAGSEECELDVRTEYMAQSKQAQEQVRVCPKEKFRAHKLLFVEVASFEPADSELNRVAESGARKDVRDTIEPSGGDLTETSFLFAHNIGAAADFLQPALEPLSPPSAIHRLNPTEGAAWATAWGGEERPFLANEDDFCGRPGQSVPVVRAASPASRVSPVDPLTAEPASALPWEASHTHPSAQSAPASNGARSALVSLGGVRRSYVEEGENNLDEVGDPPLAPLEGDHHVLQTGLGDAPVFYAGWSSVGTRCVSPIQATSRWVIVEEEATSGRSLSTKTEQIVTSRMQAQPGARASGPPLVPATIAGYGESNRGGASTGGLCGPSELYEGDGNEELSEEELGSVDTETLGWTPRNKYDLLETKGQADSENAREPEQHRPPENTGAEYTYAPGPSVHPVPTAEPFPTESPTPLTTPDPCLPPGRHLPRAAGDALRESDAILRCSSEKALWRFGGSRVAAGVPSARADARPSTTAAAKPSGERRDFKTLFIGIGSIRDVPDVQSQRKKGRDGAERPQPYQPSEERSEYLLSGHTGGSDRLSSKPETEEGVGLAPEMANKDVASSHSIAAGVQARQRILSTGQISLAGVEDLLFACIAGDKRLRRAQCSESQWAEHEVSLAGDLDSLSRRPRDARRRLSKRGPPYIAITAAGNHWVRASEFAVDMSYGFDRLERTLHQNALETAQCRKEAKDVQAPAELPQMDPRLGAELTVRDDRPQAHGASNPSIPGSVLTVENCPTNGPSAPYEEGGLSEGGAQPCSVEESSCTIATESATTPEVPSNEAWNAPVGMTAVLAEMAVLEAELAGREAGLDPYEPDAPPEVGEPLAPTGILTFGQFTLREVFCPVTGADGLLGTLNRGARLGDQEAVDSKTPKSRKNKCLAPSISSNPDHARERRRMSAVSAAEAAAMGNRRDCRTELTTEFGQVVSGRREQHAASPKREARDPTTGPPADVDSLNPEDFVSLVRATTFNFSNLLRRNFPRPLQARFDKYRASLPVRAVTSGIEGEPPGTFEERRRPVYDGDTEAEFRGDRPPLSSFGGLGDPDGRARRGPTGGRLFEERNAPTGPLRCALPSHDSPPRWLPPTQWAVNGSAHITTEAPGLNTSRATARRIPQVPADRGQFLRDAQPAALHNYGGVLPGLEPGSKFADRADRKELLYEAAYVEESAQSNFAARTALAHKSMLLSLKPPAWVELRAAPADLARAGWTSSPLFAVGATGMPQLEVALVLPAFVRPTKPSLPDRALGVCREGAVGTCFEIGAGVPPSISSIIQIIRGVMAHDRERSRRSRAEAAFCAQKKKQLEAAEACRRLLNLLDFQAEQGPSDEATRRLACEAGEDEMECRFLRLPQICNSEAHDQYIEHDCLDPCRRRAGGLSAQRPGIEQRIRDAPALESDFPPPEVANTTSLPSYEINPVDVMEYFWDDYPEERRSPLTRSRAQFSLGSPYPGASGSAELELVLGVPASGTSRIGRGPRHICSSRLRGQSAYLERAWSFSVPAPSDPESQDGELLGNDRMQSLYVASSVPGLHVLSKIVASESDKLNSPKQDALGPHARDCDPHGSVVAGQAKRSVLNKNPRYLFCLEHRGPDVEHAAVRSTDVRAREMRINNRFTTLAFRVRFGSTAKRCDRCAPATVGYEAENAGLLLQSALFRAAVDDIRIETCLADEPGRRMPLPLPRRRLDANPVQTTGLSAGGVISGALASAGISMLAGIEFVLVSGARRNLREALHPLPRFHKLTQGRVSIETQACLAVADGDARYACLGDFEFVLLVSGFTRSALVGGGHPGLRAAIYFVYTGTPGTPRAEVVPIRTIAQGELDVEDGVGRKALRSGREPRVRHSVRESHEPDRFAFGGDGPGYSLFKGYARWLVSLNVVNDAALEKHGVANSISGRRPRPEPEFSSRNAAGMAVFKSRRKTLAERERDLVGYVFNDDLRRGEETAYLTLESSEEVLVYEANPAAPPHPMDIPAPACEGSGRTIGWEDTAAQACVKRGPGPSLLTRATEIPSGPSPAAPSELYQGEGRFTCFTETHEEASGLAVDAQSPESMRIPELLSVGAVTRQLLYAPNKFPPECPVMLTDHAFADAASAEAVAACWEVIRSPSNPPTDPTPPLHADECLPFSGHAGSWEDRSRQGPVDVPEMLALLSTCRREVLYDSLEALDRGARGPISFAEGASFLSGREVRQRRWNPGAGVDFRSVARAILFRRKRRRPKEIDPGTLANYPVGAETEGLEESRMDNFADAMRREAVTRSELSYWMKNRYHSLRPSRVADAKEAPGISLLGNRCSGLAEISQLQLTELWDVAVAVGRGASRDAFLGQAEEHLLATLNVTSTQSLAHLFSEVPSVAPVPCLVLAEAIHCPEPALSRRRLPGELSDRSYLQLLTPRSSFLSADTRPGFIRGSTRALRQTSEFRNRQGAALNLFPGLSSFQGLSSTQARRRLLVSGWDIPSPSGGAPASPSPPALLCGELENQVALPQKPRIYPQPPHDEATATMIACYQGSTLRAPAISEIGQYRLIDSKEVKHRAEPARRYNSEDPGAGFIRLDLDAQGALAAGSDNPGVEQFTDRVLECACPSNYADYPSALAKVKRRETCRGEGPTVLPDQRLPTLVVGEPHGGGPILTRSDAPEPFEAPEYMRTLEKPVSHAYKYQQVAASGYRRIQDLDLKIADTKAEYGASLQESQVPVSRYTKEAGVKDSLSPEIALQVSDTRSVQAKPSSSPFPDNSDGAGMSSSKPNKAEGKTRLEDKFEVSGPLFGPVLKSASAEVEFHPVPTFARRKESERAPRVERQYRPLRVSQLSLRRAEDRLDGMFFLRQIKSTKRPFAESGPEAAHRKRRNFARVEPEESASVYAALLLAASATWKSALGDCAERLWTVLEKASRAQRKGALTFRRNHEGSSFQNRISAGSEAEPFWVIDEPLPACHYPFAPVEDSPLCAVCFSVVFPTPQFLLPSSLRDPTARLTPSEVLENPPAFAHGPDFHAPSAPSSDGEKVYDDDELVTDEVHPHELLTLSEMTRRRLGMGIEMREESANVEGGRARLAASFWSGCAVRYDTLVRRSSLSLLLSSRTGKRGLTAGRRRMPGDPDATGRHSRGAILPGCIAEVHTEEQWPRRSYTTEGQLPRGAAQYRYCGLGKGDQFEEPRRMVTDRENVEVLFEAARESPTRGHAFTADANLSESSCVSEDTLAATQLMSNSTCRPNPSPLSIFGGAMPFSANATQLRYLVGLPSDALCLVSKADHGRFKERALGCAVSGSIGLPLPMRVLCGDGEGQDTEDDQRDRAEWDRLAEAARFLSGQVNGAEEGVPFSAVPVIFAGGPSSSCSRAASWAESARRQVEIAGVPCAAGARSSPSYLRKKRGAPSTLEHVGRDGMPRVDRVLMGTADILADFDPAGLCARAWRPCGSSSAPQLDDPLRAGSARLAPISAPHRRPCKPREHFRPQAPEGASKGVREAQAARGEVSPRLLPEAPSVTNPRERVDPIRGEELDSQSLGEDGPLLTRNPVGAGVPTVRRPERGSSGMISRQVSGLTSNEKSGTATSAGCLWERSAPVSLRRQTASKTRFVCSDFMLHLMKLVHGTEEAEAEPIEAGGDAFRAARLSIAFSEVLVDASGVLVVEEASRAEVVRVAGSINIMAGILCWLKRGVATALVLGHLHSERNEVLKDLVDRLGPRLPPLRAARMRSGLDFTISKFRSGRVNALAFGKLSGFGVGDDLPISGASIPDSRRREYTASPGPTELRVMEGWGLEGHALNKVEVLSIRVADVGQAAALSALVYSVGPTEPPLPPEGSAPIREFLGFLRFEWKPVKVKGAQERLGLSRDSLGGLQLTQVPTPSKAVKSLDFRKKRACDSTRRRLSNSEIDASSTQPVEDPSKCMSKKQKRDVPRRDSVEDGWAGSPQDNTADSPLVEAHSHKATALMLSIVAQPGLTQVLVRDRVSGTTRVGMTVTVSIRSSNDSEASRPAAPLRRPLWQRTLDSLDSALGGRAFPPPHADGRDEEAGQTARAVRAEERLADPRRRSDSSQPGQIFSLGAGSTSQIRLLQGSRAEDDYGAQCPAWWATEGTIPRDLPAELASRDSGDHYISEGTLRSAGGSVILVSLTFEEQISGEFACATLRAVPCAMAQEAEQFLLGVEYLRATPSPSANDLRMLERTGQAGNTQQAGVPDTHSFNQLAASYAAWFVQPFELGAGGESAREVWNYEDKPEAQYVQGVRTLPLVPEAIWLETDDAGLVRAAIEMDSGSAAALNNRIGWIDEEPRTPEGTLDARIALPACCLELANASVLQASADEAFHFPGILTAAMVLDERPPGLVRSATVQQEPDLEFEGTHGGATSGSWGQALSNLNNGSTFGSADLRLARSPSRPTTEGSRFTAAVESNRPAARRRSVTSRLESRRECFRLLLMLTFSSCRETVRRSGVVSEALFTFADTQVRLAASGDRTQSRRYRNGRFRSSLASTPRMLVSSESAGGSVVALGLELWSPEADATPAVCAHASEGIPALEAHSGTRAAAETQLHEFSGLRHAPPTIRPTAATRESPSSFCRPSGQRGLHACAISSALDRSARDPSGAEMREDGQAGGANVITRRRFPRARGALLVQGEVEPSRGHVFAYPSSRALGSAAEAEQACRLSAEHVCFYIRLLALEQRPLEASPTTDVDQVLLREVLVQHRERRQSSYTEVARGTLAAGNGRIPEGLPTGFAHRSMRAGVTVPSASLRMDRVRPLPPCERRNRLETQTERCFYNEYAARERELRCEFLSPSLTADAEMWRSCSSSSTARAHHRTMLTESPPPSFGASFHTGCAGQSQGEGDTLSGFSAAFHAQMAETIALVIRPELRPGAGTLGARTEADPRVRLSRFIGRRRRIAPRPREQGGADLNAGTEEPPTLREVTMLSSTLQITEHLRQSSADGAQDEELESEVNAGQQADSVPQALLGRASTWATALNRSSDLLRSAEXGRADEVNSVEVGQPPYDALREGRNLPNLAPPLARSPIQDSIFCFTERIEGPTDRLVTSLMEETDKALETDWGSPVCETPDLGLSGEAAEFRAQGRRGRSSRPMRRRRGRKARQRETRENLTLKMASGNGSQGETLEDSAEEAGGHAYDLESKVGSVGASESVDRIALSTLEVFVEMPRTVAARHRPNPRNCVSEERAEAVKGHQILTNEAFTSAGGSAGAPAFLAQDYDGARVTADLESPASLQDSRKNRGAAESKELDLAPVCSADIPGKFAAWLRTSAQTCLDALRELGERSLKASEKNAREAARTSQSESWSVLRSSQRAPGCATTAPGIIELERDLSPGLYPLVVVADPAPEGRALVCPLDEQASRALACMIEESARFGREPRLRRCSTLRRKDVYMETLMRRRVPRLMSAVESLSTKFVVVLMYQETAAFGVGAEKLRRHTDAGDVDADSRAKKPEGGPGKARENRRIVNPSASGPEVTYRLRLAAWLTGVSDGSRCREPTEEVRRLPLSLVAQLAVNQRLPRSKCASTSEVTVEMSDCVRLDLPDEPGLAPSLLRAGFDSWRGRRPAADVSELAADLSGNDAQEGRGPLPTPQRPRAHLHWVSPGRRVADYDQSESAYYARFTNYILIRQIKELRRTLKRDQAPDHLDRGWDKAGLRIPSGREPEARLLRNYRSTSQATLKTRLSGALLEKRVANFKTFKPAACGKSSEPPHFDGSSRGLFEPAYSTMNPMQSASSALSARVSDRLIANAGSGVAYAATGPAAGLSPNGSLIESPDQRLAGACELAPASTNHIEQTGMRSPRETKQTKTAVAESASHKARADFGAYSAAIVCTGGHLRGSLTSARLRAGQITAMSVEGSGDNKMRLLLRKQKVGVDAAAREASPELRPSSPAHPAFDGCAHPRDPHVDRRRMADILRRGVFFEKKCRFRWVRPAWKSANSVFRRPAQDGLRKGCKPVGRKYEEFESIARSSRLHDRNPKAQRARAPSEASDRTSTVGATPGPRRSRRYARARDLADLLRSADESETILAVLLPDALRSPLRGPSCSVPGGVFISMGRFEAAAPLGLSRPREVLCGAAFALYRSISVTDYPVREPAAPPPPGAPVVALQAHGLLPGEPFGVQFRSTRAAAIYESPGQGKIDCDARLQSERIHPSTCASATHDLDNMQGVLLMGEFFVSNPPPGPDVQRFRRPASETPRQSNYRRPTFSHKYQRPGDAHVTSQSFEHGAMPTGISARLAVGVCERSAPQHKKFDLTDATAEALCGGVDADIESREIEVSRRDHQARDEFVSHERLLFEQEAQPLDRVQASNTGLKDMATGCKHSRFPCLFKVGVQDSSSLNVGQGVLENPLASEPLTGQEQGTDGSPGSRVKDESALSHEARQTDQLLPTADASVSAGVCQDSDGQSDAFFSGRDILVRQVADQLNSVYESRTRRDPGRESVAQKQVPRFEEFGNSASEAATPIRRKFAKRFHTLKYPEKLRFRSVCLRAAALGQRVEMRLPETRPQSEIVPADLQDSAVIFCYTAESFEGPITTEIAALPFSCAERCVRESRTRSFEPREEEEALVVAEVQFSQFIAKNGEGSWGPSVGQDDPGQAASRWASAAHDRGQEALWLHGQSAHADESQSVSPLSSALFAPEALRGWIQDSRWRPGAARASDEWAQAVLKACAQGIRRRETSGTNDDGIGQLLFESTFVFYEALGGEDRSQCREASRVDGRDLAVACDSTDARGHEPAIPAVTVAACCALRTRARGAANTRGDAAEASDVELAFGTQSVSGSRSLADGGDLARTDRHHRDCESAGAQSVDELTGAIAPLNAISEAVTGTRCEQASGLELSSTTADSRSPTLLPAVIYGCVRARTVSQGVNSLRFALGDYVELRARNIFRRRLDLRHTKEIGQHGSPGARLEAVENLNHSRPQPVSAGRAWGNSYPVPSEALCWAMAPRTSSYGADQPGAPTPGLAHAGSFARGEEQLPIESGASYRLRARRLRRAPNHVTRPDRGFNPRPRNPDLTWRGAACEGQEQNVGLLAAEKGGEPAASSFSWSSINRVPARPFERYLRKSGTGMGLASGGRPASTRRRSSKRRTVILGVFGGRCSSEASLLTDRFSRRQKGHPCKEESSRRRGERASKCSGAATVQIDPETAFGRGSMQREGRESQSRPSLAWRDFGSPSDFDSSTEHAQLFARPVGTPNADPGGRGTDGASPLHHVSPYGPSPDPFQTELVDFAAEAPCLSPAAMDHPWWQLRLATLLAQREHTSLTIMRTREQRSLSASEMRSLTTFVRVVASRIPGPVLAEILSPPRTRVGFRLANHDEAPDGFQRRRVRFLLSGSACAADQRAQRSVEIDAEIDALSGLSCITHSTRPMSQVLKPRRRIGFRSGSSDIPVQEAGDAKSNLFNANRAALVFGEVCSPFPTPEPHCHRDTTLASPIAMTRSGRDAAEFTGKWGSPKPREASHVMSKPRKKRRRRELEAFRGLGLISEELSQFPGVADAEERLGEQDAIVGPLARESGGGRVFLAICLIRCGVTPEGDGWPTILAEGDLGGNQFARSKHCRLPEMESRWGRMVRTANKVRCFRSLRHFGEVSTCLLEDPEECEQLGEIDQELGSTLEGSPTQGPAILGTQKRGDSLLPSLHDPPRLAPFRCRRGRLSSRRGGTSFPTMSQVAFFLAERFPLEVLDDPSLGMVTEVPLPSWAVRRDPDAWESPSADVFSVQSEERAVPPSSARHNADSSPVYYFQLPSIPSRSQPYSVFLQVLPLSPVRWEEPDSLFPQDEGRVLQSGAESTQPISEGSAGTGAVDASRALRECQRVSGPEIASLDAEGLRFRGDELAYSEFMSNLQRLPRQALTTVLGSQLEFSGDLSFALLTLFYFEPLQEFPPRPRPVRPVGGLGHPPTFAFHGVAAGEVEQVAKASHSSATANLLNRAADRRRHFSLGRLGHRSTLFRSAAAKQERYPRHDPSRAGRFVAPCEPRERAPAEDESSSDDPLVSMARRHCPPRSVVVSGVDREERNSPSWPGAPLGMDLDGGGPVSFVSIRPQFVTQGSLCPEFRASVPSLPIVQTEPDLNGPPPACLLEDPPELTTLLGEGRDGQILARDALYSWMRNIRSGPSLLDQPDEDWPAPSPFDAFGVPPTYDPALLADLVGGEGHTGSELKELVASQKSADWQRFALNLHPGSSQNPFAMTFEGDVDREITVRDSERQRDAQTAEGQDKRRAAGYVPDAQQLRLSSTERSRVRTPGPSFESVYSIVTDLGNFQFGAGESGRKARAEPTGSRVLSRSGGEAFRGSPGDTLIILSNSIPALLAQRKSHAPSSERITSKRRCVERIRKDEAVSSPADRGPLESPLAALTGVGVSARVSSFWGAVVAGAAGRITTQARSQAVRPTGSAAQCSTPSAGIYEPIQHVRDGLFSLGSEEFSCTDRYLRRRVALRPAELRSCEEEAASVPRAFRSAPQEDVGPLSSGPPNDGAAFRLSVTELAEREALVRVREQLPTQYDGPGAAEGYGLQSAGGIPTKDAGNSWFPSTHPALVGATAPASAFGSEEDSTPDTSGHSYVEGEGRRGLIGKRFSSEEVHCTRSPPRDVLAPLLPVDSMRPMIGPSEHPGSHRTVVRCARRRSSLRDLESPRAGSFSGARQSPSGLVSQAGDAESRSTESTLAVVQTFRSTGLAVECTRAGMALSRVAAQCEAGMTKEDPPYGLSPSWVFARAAHGNLVSSVRLTLFSPWDEGSSVSAEAVPTLYVPEGFVQSADRPRFALLFRMRMPAPSWLRVHPTEELLPPLPAIPISGIAQEGSMNENELSAGNPVSLPGGGGPDQVPPDPGQPSHPLAEVWRPRLRVSDKYRDRVGYAMSMEIGLAANRGLGESISEAFPAGPVAECKRYQREKATTSESVACAEKNPDGRLHVHAADDTKAYRPALVDRGAAVSTVDATIWFAPSQGLPSGMRRYRVAEKGASGSLGANGSDLRPMEATQRAPPDESHIPSSSHTSEITVAWESGKRVMDRTAKSVGADQGQRCLEYDVVIRRLLGDASQVRPSPTVESEPSPGEGRAAPANPWCVPGRARNENSGTLNDGSQQAEPHPGGNLRMPDPPFPRWAARRQSAAPFPNDGPPGVGARSHERSRATAFENGQRGQLQEGGLTHIASSPAITARRNGISAPASWVMHQAFPLAYALTSMISITLPSIALTSDRSRVSRRRLRANRSEPDACSEQEVPSIDVSGIERRFRRGHEVLSAERLGEDIAVRRRDSVVLLVSEQSSSSEGPAVSASNSTSVTSHVPSRASRANLLGSRRLVEAERAESGGPSAKTSGDGAHVHDERTLSTEDLRVTEAPGSTSEGPSEVLRAGRVSQRAATELVWFGEHLNTLPRTGTERADALRAGTLFQERIVLKEWPVAVPQLSSTPLAPRQLSHMGMSLRESAETEDLQPLNQDLPCIALEIPQFESTGDCFEAAIASRERDVRQLYAAIKREEPKALEKRPQPSSAAFRMLGYFRIFDFSMSLADADDAVRETPLFRVWLQETPPDQFPEGTGPPPGNRTESSTDQHDAGHDADSGLPVPRRTDGSAQALGGAGRRTRIQHVFGAPVTPSCPEVAGPQTAFLSNCSSASGLGEAKLPPRDARGYADGARRSAIADGAEDPLQHARESEAPANASYGPSGPEPPWCGRLESQALANTRTAPPEEIWPPYARGSPAPCLSRFPAPPELSPRNEQAILSQLTLPAEDVVFEGFPGLLTTPRMNDSTMLHGRACEAEAAARPDESHLRECNFESPSGKAHLQCEAMEAGAVSEEWFTSSGWLSCEALLPGQFGDRQEHIDAARRHRGESCSGIETPIAILHDRTGASDACRFLSARADATLAPVLQGRTGPVEGLERLHGELGFHSRRCVGQTRGNAATPMRTDEVLSQGPCRALGPEVLTIADEELVTADRSFRMRRVRTSPGRPELLRGRLPCSEKQLLLRRSTLVQPWPLMWGGRALSDVRGSVRSSTGSGPPRGEEAASTSVEFAESFALSGGMAPRRVGDATSAAARRRNRRAGSERTLETMRREFLRDQLQEASLTRGKVSPVGVRVHVRCIKLAQVELLTPGWSRARDEALLVAIGSAFGSEHSESDFEVPPFSAESTDGPECAIGFALDSEDDPAAICVRAAAQGRSCRQAKRGGEYIVGLPRSAEREGCRHTSPCEGRDCKPLAELSYLNEKESVAQENLSVKLWVVFTRDQFFFPEEKLTPTVSASLLIRQEGPVPYPRGVLDNAQPSFLSTQGLLTKESAMPLPTRVGRSARGGGLFPVSSSEAEQEPRGARMEHAEKQRERQRPVRAESRYSRLAGGARRSAKDDWRIGRETKLNSTAELESESPSPATLPLSDANFLEATVGEQAATFRRSQRRPDTSNSGFGLPLFRDGLRRLSGASRYAVDKRDSGEHRYEDDPMFRSGGTGTIGCTHGRKFNSEKKGTAKFRRSQGLWQRANRDVLLNLFTLQTDPPPSAGVGPRPVPEGLPLPAIVGSEGSRLAPRLVPEELQAEARLLAVFDLHGSGGSRSTGGKPASLHPTARGLLSSFDDDLRLAAVPVPDGRPDFAGQARRRCGTSSMPSSMPQPSGVPHVTVRFPGFLADARLSSIGQVAAVNPMHSDIRRRLQRSDLASPFSRNPRTDSGRKEPESSDRNSRLLFMDVIRARRELEAEAETTAAESPHGLADSAAQAHLVGVCETAEPETGVPRRTQSEVAPCTVQFIPALSNAQYTAEEDLAVCTPPAAGLRGPARLHGELHVGRQRLLHGHEDRAWECFGRALALRFLERYYSPFLHMDNLIGSFSGHHSHIAAAGWNISVSLIYAYDWGRGRRRRRGPSALCCGHALSRNIDKQPESEGQPISPGSQLGARVTTRLERNETGPGLVLLGARNAANDGVKATVSVQQAVLRHLFYARRTGARTELKTHVFLVDDRNLRQPDTLTLAETFMEDESIFPALGPTSAVSVSLFLLTAFGLDVRHSGRSLPAFPPADHRPPQRSDPGSGTGSLSSSTSASAANERLGHPVVTAADFASLDPGLTADRLSTYASGPLNPPVTAPSSLMEPPFSILMNETISAPAAFPRDARFPELVLEPSSGRAEIAAAYSFAWRSVSAMSNERLFEGTAGDPTEVAPAGALPVEMDATTRSRSHDEAPGLDPFREAVARKRHLSKWVKSAQRDFRARYPELSSERYGVTRQLVGFAPVPTSTTEGVSACWSKSLELGRFPKEQPHVRPSPPLEGPEFHADGAPNAVINVGVGQRAEEQIETPRPNRRKPQELSAADSLRGPPTEFGRNPTASADVESNPDRVEVDDVTMGTDLANPQSPQGTVQGLPDVAPGQAGAPPVQTTIPLDPGFLDRPIVQESDPVEWSRAHPSCHVELSVPSAPLGGTGADSEEVARLAKVDGRRSLARGRAARVTLTRYRRHRAEHGLLEALDSVVAWRSRRRFEAGARSNNELGLYAAEDNTTGLERRRRGPSSGVPGGQSLRSADVWNETPWLSLPEAVGSAQCPPRWRSIGALGCPRVAIGPDSTDNVCLQGTTTFPLLRWDRGGEEVVNFSVLIPEPASGPGAGSLNSAPSSFELLHYHACARSLRASSSLQSVFLSDAAEFPRWLSPLGRAASYPHEDRLRNELFASAPYAELPPLLSPAMDFMQAILAEERLVLACGDGLDDEEGNATQYPDAPPAADDVLWQDAVTGGDRQAGEEVFEFHSEANGLCTATLGRFVSKRAFAMCRRKRVRLSRSGGARMSHIRTREARNPVELDPEELAGLVETRAHGLFDNWAAEVLGRARLVGPHTFRLVPRRVRARASAILQEERVLLMASPGLHNEALWLLEFDCYNLMLRPLVPGGVPVRASGARAWAVSLRAGLIADTDSLRFASRAGHAFIMARLREPSPRTEQLNGPPVIDEFGLPQTEEPAQTYPLNSQEDMLAGDLDSRMSAARVAWRRQIDSRDTTRLSPPLFATTRQGSLERSRDLDLLLAAFAALAPYSPAAPPPQPILLEARDEHVAQLVPSASYRQGSNVRVASLSTGEAVTREQRMVEPLSFAFIPYLDGALHSLERDARCFKGPAHQGRDRHGYLLRRYPPVEGRARCGVQRSARDSDLHTAEGSRELSEAILIRFSEEDVPGENRYRPPQWAAASRSLPYIDETLPVTAGAPDAQLVRFALDIRNKEAEEITEEKTMEFPIEKLSVVRTLECARQQHLRGWTLRSPQAANANRSPARPRQTMLQLDESAPLGPCLRVPYLSVSQPAFVGQSFLSRSGSAQLPRSEFTCVAQHACQRDENPHLIDTWFHNRAAVANAGTRLLGLLTGGQLTHLPAPEEAAGEAEEDDQTSRSITRDADGESPAYLQQASSLQSEDYPAGSSPLDRFVNQANFAPEGLGVGLAAPGQSRHPVVGRSSKHQAMMSAKCQAAGFTEKAIARFRSQMDGVRSVHVNTESLPAAGDGIFFAEFCASAKSGDLAPLGRSSSTWIRETATTHPRAREAMVGGINEESPLAAAWGPEIGASPDGYVSFGEGTGEARDSENRSYEDGVAHSRCQIGTQRLSSFTAVATEGTVNPAQNESPGSAADERTLPTAAPEPVNPSVPESDETYPVLSGLESLAHDDFGASNEVLLPMAAGDACNHFRRRELPVLDQAHATLLSRASDSGPFRRLRDRGRDGARLSGATFVRLDRVDVRICLLVVWLEEAALNAYRVEGTFEDSVSPAVTLSVPDGTKELAASCPSYVVFQQDDADEAKAAKLVALSEAGLSRRRAFPAAATRTKRDESEEGTNGSVNVSGEQCREGCEREKVALGWLLHEQAGHSLSSEREEEASEAAFRSPESSDLFAFAGLTLEGSKSLTLEDMQSLLTNESEAELPSPDFQDEGHAVAEREHAHCWSMAELGCGGREGKMEADDDTGRLRQAAAAMLWESAYGAKKEKTCQSRGGSQRARAPRSLLVSNPATHPEKELDGTLRVYELGQQQGGGLRAELAVNELLVEDRGPDNSNYVVAVKFPKAGAKECSRKKDKLDLHGSCDICAGMGTATSMSCTYA</Seq>
  ...
</cvParam>

Element <userParam>

Definition: A single user-defined parameter.
Type: UserParamType
Attributes:
Attribute NameData TypeUseDefinition
namexsd:stringrequiredThe name of the parameter.
typexsd:stringoptionalThe datatype of the parameter, where appropriate (e.g.: xsd:float).
unitAccessionxsd:stringoptionalAn accession number identifying the unit within the OBO foundry Unit CV.
unitCvRefxsd:stringoptionalIf a unit term is referenced, this attribute MUST refer to the CV 'id' attribute defined in the cvList in this file.
unitNamexsd:stringoptionalThe name of the unit.
valuexsd:stringoptionalThe user-entered value of the parameter.
Subelements: none
Example Context:
<userParam name="D:/Software/Databases/Neospora_3rndTryp/Neo_rndTryp_3times.fasta"/>